Suppr超能文献

在 的雌性性接受中,青少年-成年过渡轴的功能。

The function of juvenile-adult transition axis in female sexual receptivity of .

机构信息

Institute of Molecular Physiology, Shenzhen Bay Laboratory, Shenzhen, China.

State Key Laboratory of Integrated Management of Pest Insects and Rodents, Institute of Zoology, Chinese Academy of Sciences, Beijing, China.

出版信息

Elife. 2024 Sep 6;12:RP92545. doi: 10.7554/eLife.92545.

Abstract

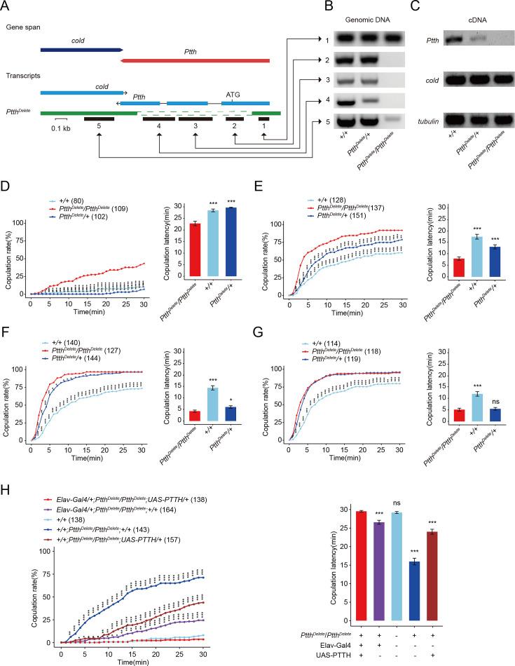
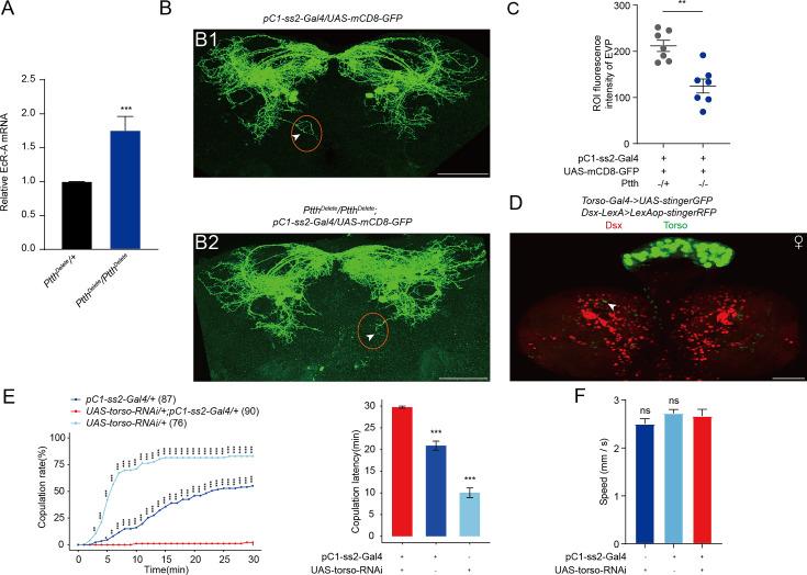
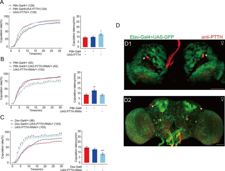
Female sexual receptivity is essential for reproduction of a species. Neuropeptides play the main role in regulating female receptivity. However, whether neuropeptides regulate female sexual receptivity during the neurodevelopment is unknown. Here, we found the peptide hormone prothoracicotropic hormone (PTTH), which belongs to the insect PG (prothoracic gland) axis, negatively regulated virgin female receptivity through ecdysone during neurodevelopment in . We identified PTTH neurons as doublesex-positive neurons, they regulated virgin female receptivity before the metamorphosis during the third-instar larval stage. PTTH deletion resulted in the increased EcR-A expression in the whole newly formed prepupae. Furthermore, the ecdysone receptor EcR-A in pC1 neurons positively regulated virgin female receptivity during metamorphosis. The decreased EcR-A in pC1 neurons induced abnormal morphological development of pC1 neurons without changing neural activity. Among all subtypes of pC1 neurons, the function of EcR-A in pC1b neurons was necessary for virgin female copulation rate. These suggested that the changes of synaptic connections between pC1b and other neurons decreased female copulation rate. Moreover, female receptivity significantly decreased when the expression of PTTH receptor Torso was reduced in pC1 neurons. This suggested that PTTH not only regulates female receptivity through ecdysone but also through affecting female receptivity associated neurons directly. The PG axis has similar functional strategy as the hypothalamic-pituitary-gonadal axis in mammals to trigger the juvenile-adult transition. Our work suggests a general mechanism underlying which the neurodevelopment during maturation regulates female sexual receptivity.

摘要

雌性动物的性接受能力对于物种的繁殖至关重要。神经肽在调节雌性动物的接受能力方面起着主要作用。然而,神经肽是否在神经发育过程中调节雌性动物的性接受能力尚不清楚。在这里,我们发现了一种肽激素促前胸腺激素(PTTH),它属于昆虫 PG(前胸腺)轴,通过蜕皮激素在神经发育过程中负调控处女雌性的接受能力。我们确定 PTTH 神经元是双性阳性神经元,它们在第三龄幼虫期的变态前调节处女雌性的接受能力。PTTH 缺失导致整个新形成的预蛹中 EcR-A 的表达增加。此外,pC1 神经元中的蜕皮激素受体 EcR-A 在变态过程中正向调节处女雌性的接受能力。pC1 神经元中 EcR-A 的减少导致 pC1 神经元的形态发育异常,而不改变神经活动。在所有 pC1 神经元亚型中,EcR-A 在 pC1b 神经元中的功能对于处女雌性的交配率是必要的。这表明 pC1b 和其他神经元之间的突触连接变化降低了雌性的交配率。此外,当 pC1 神经元中 PTTH 受体 Torso 的表达减少时,雌性的接受能力显著降低。这表明,PTTH 不仅通过蜕皮激素调节雌性接受能力,而且直接通过影响与雌性接受能力相关的神经元来调节雌性接受能力。PG 轴具有与哺乳动物下丘脑-垂体-性腺轴相似的功能策略,以触发幼体-成体过渡。我们的工作表明了一种普遍的机制,即成熟过程中的神经发育调节雌性动物的性接受能力。

https://cdn.ncbi.nlm.nih.gov/pmc/blobs/19f8/11379460/f53409901df8/elife-92545-fig1.jpg

文献AI研究员

20分钟写一篇综述,助力文献阅读效率提升50倍。

立即体验

用中文搜PubMed

大模型驱动的PubMed中文搜索引擎

马上搜索

文档翻译

学术文献翻译模型,支持多种主流文档格式。

立即体验