Suppr超能文献

甘油三酯合成酶二酰基甘油酰基转移酶 2 调节丙型肝炎病毒复制细胞器的形成。

The triglyceride-synthesizing enzyme diacylglycerol acyltransferase 2 modulates the formation of the hepatitis C virus replication organelle.

机构信息

Leibniz Institute of Virology (LIV), Hamburg, Germany.

Heidelberg University, Medical Faculty Heidelberg, Department of Infectious Diseases, Molecular Virology, Center for Integrative Infectious Diseases Research, Heidelberg, Germany.

出版信息

PLoS Pathog. 2024 Sep 6;20(9):e1012509. doi: 10.1371/journal.ppat.1012509. eCollection 2024 Sep.

Abstract

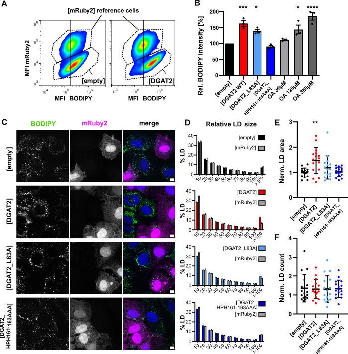
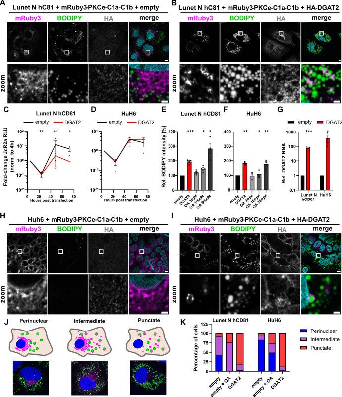
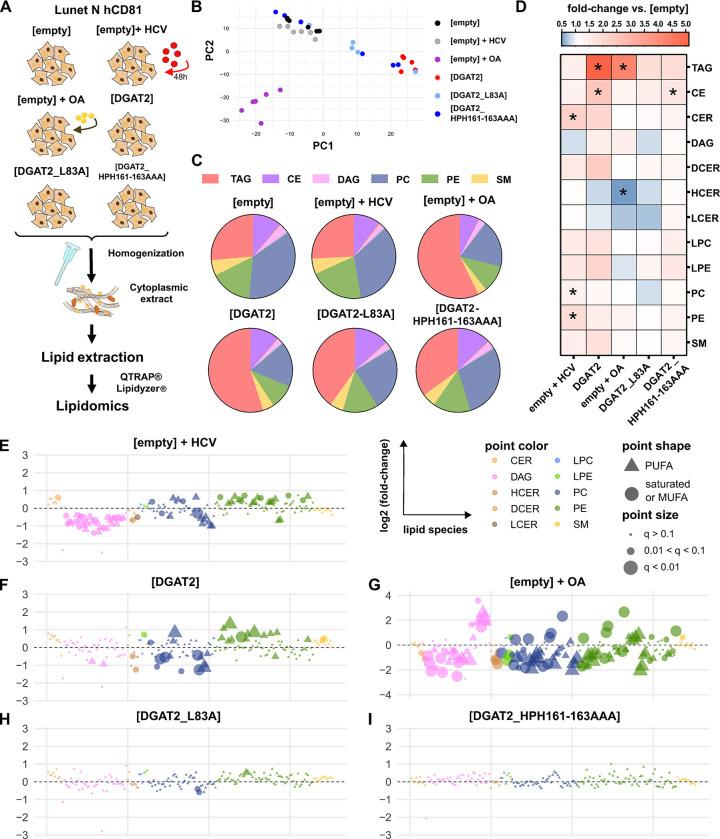
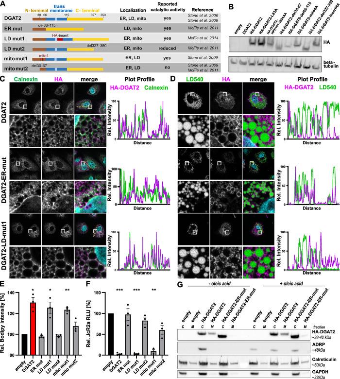
The replication organelle of hepatitis C virus (HCV), called membranous web, is derived from the endoplasmic reticulum (ER) and mainly comprises double membrane vesicles (DMVs) that concentrate the viral replication complexes. It also tightly associates with lipid droplets (LDs), which are essential for virion morphogenesis. In particular acyl-CoA:diacylglycerol acyltransferase 1 (DGAT1), a rate-limiting enzyme in triglyceride synthesis, promotes early steps of virus assembly. The close proximity between ER membranes, DMVs and LDs therefore permits the efficient coordination of the HCV replication cycle. Here, we demonstrate that exaggerated LD accumulation due to the excessive expression of the DGAT1 isozyme, DGAT2, dramatically impairs the formation of the HCV membranous web. This effect depended on the enzymatic activity and ER association of DGAT2, whereas the mere LD accumulation was not sufficient to hamper HCV RNA replication. Our lipidomics data indicate that both HCV infection and DGAT2 overexpression induced membrane lipid biogenesis and markedly increased phospholipids with long chain polyunsaturated fatty acids, suggesting a dual use of these lipids and their possible competition for LD and DMV biogenesis. On the other hand, overexpression of DGAT2 depleted specific phospholipids, particularly oleyl fatty acyl chain-containing phosphatidylcholines, which, in contrast, are increased in HCV-infected cells and likely essential for viral infection. In conclusion, our results indicate that lipid exchanges occurring during LD biogenesis regulate the composition of intracellular membranes and thereby affect the formation of the HCV replication organelle. The potent antiviral effect observed in our DGAT2 overexpression system unveils lipid flux that may be relevant in the context of steatohepatitis, a hallmark of HCV infection, but also in physiological conditions, locally in specific subdomains of the ER membrane. Thus, LD formation mediated by DGAT1 and DGAT2 might participate in the spatial compartmentalization of HCV replication and assembly factories within the membranous web.

摘要

丙型肝炎病毒 (HCV) 的复制细胞器称为膜状网,它来源于内质网 (ER),主要由浓缩病毒复制复合物的双层膜囊泡 (DMVs) 组成。它还与脂质滴 (LDs) 紧密相关,后者对于病毒形态发生至关重要。特别是酰基辅酶 A:二酰甘油酰基转移酶 1 (DGAT1),甘油三酯合成的限速酶,促进病毒组装的早期步骤。因此,ER 膜、DMVs 和 LDs 之间的紧密接近允许 HCV 复制周期的有效协调。在这里,我们证明由于 DGAT1 同工酶 DGAT2 的过度表达导致 LD 积累过多,会严重破坏 HCV 膜状网的形成。这种效应取决于 DGAT2 的酶活性和 ER 结合,而仅仅 LD 积累不足以阻碍 HCV RNA 复制。我们的脂质组学数据表明,HCV 感染和 DGAT2 过表达均诱导膜脂生物发生,并显著增加长链多不饱和脂肪酸的磷脂,表明这些脂质的双重用途及其可能对 LD 和 DMV 生物发生的竞争。另一方面,DGAT2 的过表达耗尽了特定的磷脂,特别是含有油酰基脂肪酸链的磷脂酰胆碱,而在 HCV 感染的细胞中,这些磷脂会增加,可能对病毒感染至关重要。总之,我们的结果表明,在 LD 生物发生过程中发生的脂质交换调节细胞内膜的组成,从而影响 HCV 复制细胞器的形成。在我们的 DGAT2 过表达系统中观察到的强大抗病毒作用揭示了脂质通量,这可能与脂肪性肝炎相关,脂肪性肝炎是 HCV 感染的标志,但也可能与生理条件下 ER 膜的特定亚区局部相关。因此,由 DGAT1 和 DGAT2 介导的 LD 形成可能参与 HCV 复制和组装工厂在膜状网内的空间分隔。

https://cdn.ncbi.nlm.nih.gov/pmc/blobs/3392/11410266/7a6b7b802417/ppat.1012509.g001.jpg

文献AI研究员

20分钟写一篇综述,助力文献阅读效率提升50倍。

立即体验

用中文搜PubMed

大模型驱动的PubMed中文搜索引擎

马上搜索

文档翻译

学术文献翻译模型,支持多种主流文档格式。

立即体验