Suppr超能文献

中脑星形胶质细胞衍生神经营养因子的关键亚结构域通过 JAK1/STAT1/NF-κB 信号通路减轻心肌缺血/再灌注损伤。

Key subdomains of mesencephalic astrocyte-derived neurotrophic factor attenuate myocardial ischemia/reperfusion injury by JAK1/STAT1/NF-κB signaling pathway.

机构信息

Department of Cardiology, Yantai Yuhuangding Hospital, Qingdao University, No. 20 Yudong Road, Yantai City, Shandong Province, 264000, China.

Shanghai Children's Medical Center, Shanghai Jiao Tong University School of Medicine, Shanghai, 200127, China.

出版信息

Mol Med. 2024 Sep 6;30(1):139. doi: 10.1186/s10020-024-00916-6.

Abstract

BACKGROUND

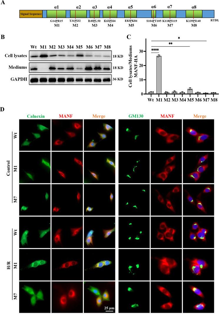
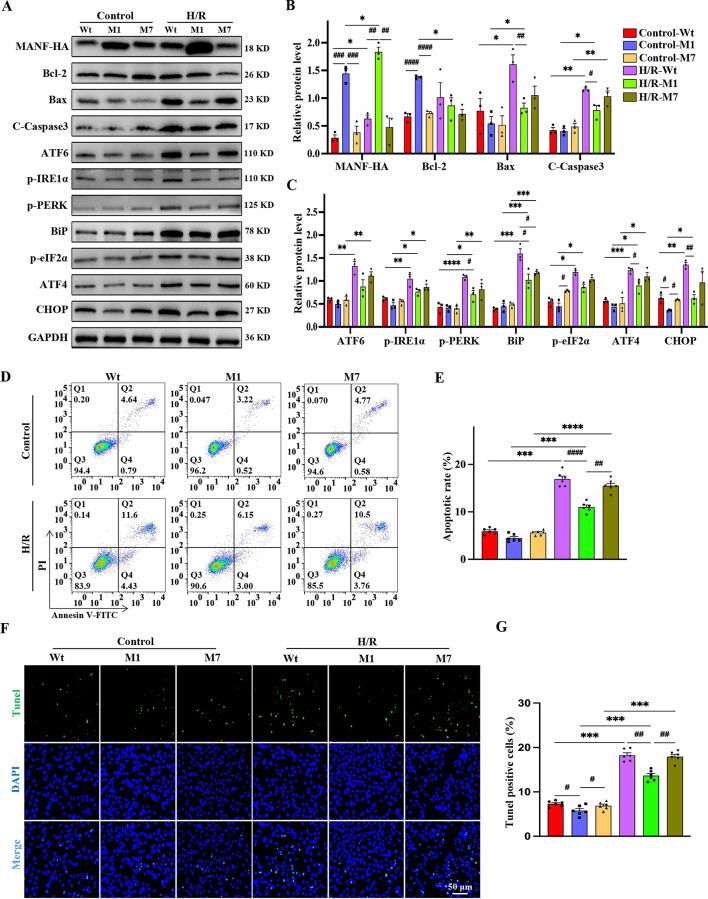
Myocardial ischemia/reperfusion (I/R) injury is a common pathological process in clinical practice. Developing effective therapeutic strategies to reduce or prevent this injury is crucial. The article aimed to investigate the role and mechanism of mesencephalic astrocyte-derived neurotrophic factor (MANF) and its key subdomains in modulating myocardial I/R-induced cardiomyocyte apoptosis.

METHODS

MANF stable knockout cell line and MANF mutant overexpression plasmids were constructed. The effects of MANF and mutants on apoptosis and endoplasmic reticulum (ER) stress related proteins were evaluated in hypoxia/reoxygenation-induced HL-1 cardiomyocytes by western blot, immunofluorescence, Tunel and flow cytometry. Echocardiography, ELISA, TTC and Masson were used to observe the effects of recombinant MANF protein (rMANF) on cardiac function in myocardial I/R mice.

RESULTS

This study observed increased expression of MANF in both myocardial infarction patients and I/R mice. MANF overexpression in cardiomyocytes decreased ER stress-induced apoptosis, while MANF knockout exacerbated it. rMANF improved cardiac function in I/R mice by reducing injury and inflammation. This study specifically demonstrates that mutations in the α-helix of MANF were more effective in reducing ER stress and cardiomyocyte apoptosis. Mechanistically, MANF and the α-helix mutant attenuated I/R injury by inhibiting the JAK1/STAT1/NF-κB signaling pathway in addition to reducing ER stress-induced apoptosis.

CONCLUSION

These findings highlight MANF and its subdomains as critical regulators of myocardial I/R injury, offering promising therapeutic targets with significant clinical implications for I/R-related diseases.

摘要

背景

心肌缺血/再灌注(I/R)损伤是临床实践中的一种常见病理过程。开发有效治疗策略来减轻或预防这种损伤至关重要。本文旨在研究脑源性神经营养因子(MANF)及其关键亚结构域在调节心肌 I/R 诱导的心肌细胞凋亡中的作用和机制。

方法

构建了 MANF 稳定敲除细胞系和 MANF 突变体过表达质粒。通过 Western blot、免疫荧光、Tunel 和流式细胞术评估 MANF 和突变体对缺氧/复氧诱导的 HL-1 心肌细胞凋亡和内质网(ER)应激相关蛋白的影响。采用超声心动图、ELISA、TTC 和 Masson 观察重组 MANF 蛋白(rMANF)对心肌 I/R 小鼠心功能的影响。

结果

本研究观察到心肌梗死患者和 I/R 小鼠中 MANF 的表达增加。心肌细胞中 MANF 的过表达减少了 ER 应激诱导的凋亡,而 MANF 的敲除则加剧了凋亡。rMANF 通过减少损伤和炎症改善了 I/R 小鼠的心功能。本研究特别表明,MANF 的α-螺旋突变在减少 ER 应激和心肌细胞凋亡方面更有效。机制上,MANF 和α-螺旋突变除了通过抑制 JAK1/STAT1/NF-κB 信号通路减轻 I/R 损伤外,还减轻了 ER 应激诱导的凋亡。

结论

这些发现强调了 MANF 及其亚结构域作为心肌 I/R 损伤的关键调节剂,为 I/R 相关疾病提供了有希望的治疗靶点,具有重要的临床意义。

https://cdn.ncbi.nlm.nih.gov/pmc/blobs/302e/11380330/768c7a58139b/10020_2024_916_Fig1_HTML.jpg

文献AI研究员

20分钟写一篇综述,助力文献阅读效率提升50倍。

立即体验

用中文搜PubMed

大模型驱动的PubMed中文搜索引擎

马上搜索

文档翻译

学术文献翻译模型,支持多种主流文档格式。

立即体验