Suppr超能文献

组织学观察和转录组分析揭示了斑点叉尾鮰(Channa maculata)在性别分化和配子发生过程中性腺的动态变化。

Histological observations and transcriptome analyses reveal the dynamic changes in the gonads of the blotched snakehead (Channa maculata) during sex differentiation and gametogenesis.

机构信息

Key Laboratory of Tropical and Subtropical Fishery Resources Application and Cultivation, Ministry of Agriculture and Rural Affairs, Pearl River Fisheries Research Institute, Chinese Academy of Fishery Sciences, No. 1 Xingyu Road, Xilang, Liwan District, Guangzhou, 510380, Guangdong, China.

College of Fisheries and Life Science, Shanghai Ocean University, Shanghai, 201306, China.

出版信息

Biol Sex Differ. 2024 Sep 7;15(1):70. doi: 10.1186/s13293-024-00643-x.

Abstract

BACKGROUND

Blotched snakehead (Channa maculata) displays significant sexual dimorphism, with males exhibiting faster growth rates and larger body sizes compared to females. The cultivation of the all-male population of snakeheads holds substantial economic and ecological value. Nonetheless, the intricate processes governing the development of bipotential gonads into either testis or ovary in C. maculata remain inadequately elucidated. Therefore, it is necessary to determine the critical time window of sex differentiation in C. maculata, providing a theoretical basis for sex control in production practices.

METHODS

The body length and weight of male and female C. maculata were measured at different developmental stages to reveal when sexual dimorphism in growth initially appears. Histological observations and spatiotemporal comparative transcriptome analyses were performed on ovaries and testes across various developmental stages to determine the crucial time windows for sex differentiation in each sex and the sex-related genes. Additionally, qPCR and MG2C were utilized to validate and locate sex-related genes, and levels of E and T were quantified to understand sex steroid synthesis.

RESULTS

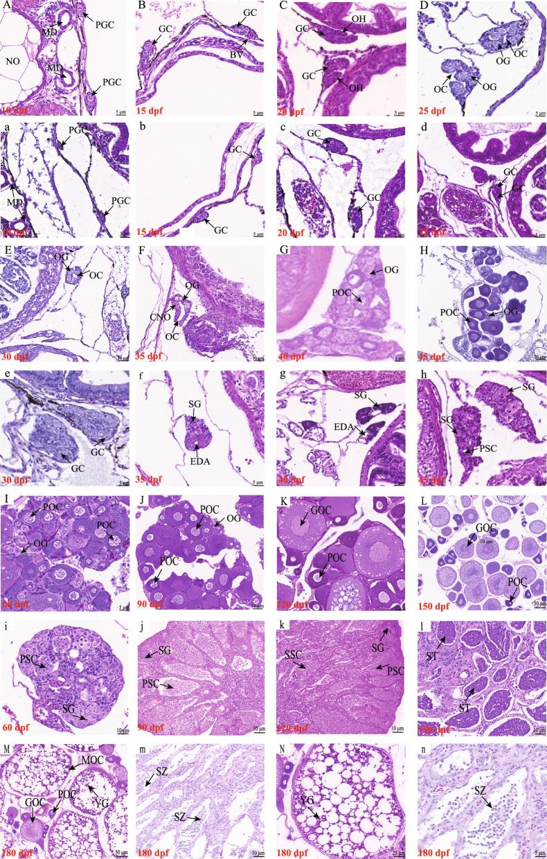
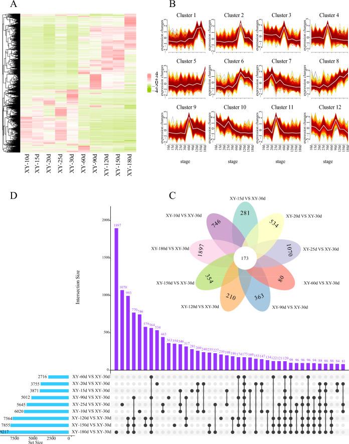
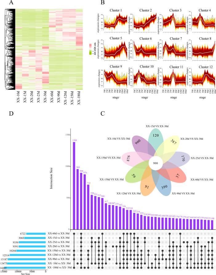
Sexual dimorphism in growth became evident starting from 90 dpf. Histological observations revealed that morphological sex differentiation in females and males occurred between 20 and 25 dpf or earlier and 30-35 dpf or earlier, respectively, corresponding to the appearance of the ovarian cavity or efferent duct anlage. Transcriptome analyses revealed divergent gene expression patterns in testes and ovaries after 30 dpf. The periods of 40-60 dpf and 60-90 dpf marked the initiation of molecular sex differentiation in females and males, respectively. Male-biased genes (Sox11a, Dmrt1, Amh, Amhr2, Gsdf, Ar, Cyp17a2) likely play crucial roles in male sex differentiation and spermatogenesis, while female-biased genes (Foxl2, Cyp19a1a, Bmp15, Figla, Er) could be pivotal in ovarian differentiation and development. Numerous biological pathways linked to sex differentiation and gametogenesis were also identified. Additionally, E and T exhibited sexual dimorphism during sex differentiation and gonadal development. Based on these results, it is hypothesized that in C. maculata, the potential male sex differentiation pathway, Sox11a-Dmrt1-Sox9b, activates downstream sex-related genes (Amh, Amhr2, Gsdf, Ar, Cyp17a2) for testicular development, while the antagonistic pathway, Foxl2/Cyp19a1a, activates downstream sex-related genes (Bmp15, Figla, Er) for ovarian development.

CONCLUSIONS

This study provides a comprehensive overview of gonadal dynamic changes during sex differentiation and gametogenesis in C. maculata, establishing a scientific foundation for sex control in this species.

摘要

背景

斑点叉尾鮰(Channa maculata)表现出显著的性二型性,雄性的生长速度和体型均大于雌性。养殖全雄斑点叉尾鮰种群具有重要的经济和生态价值。然而,斑点叉尾鮰双潜能性腺发育为精巢或卵巢的复杂过程仍未得到充分阐明。因此,确定斑点叉尾鮰性分化的关键时间窗口对于生产实践中的性控制提供了理论基础。

方法

在不同发育阶段测量雄性和雌性斑点叉尾鮰的体长和体重,以揭示生长的性二型性最初何时出现。对不同发育阶段的卵巢和睾丸进行组织学观察和时空比较转录组分析,以确定每个性别和性别相关基因的性分化关键时间窗口。此外,利用 qPCR 和 MG2C 验证和定位性别相关基因,并定量测定 E 和 T 水平以了解性类固醇的合成。

结果

生长的性二型性从 90 dpf 开始显现。组织学观察表明,雌性和雄性的形态性别分化分别发生在 20-25 dpf 或更早和 30-35 dpf 或更早,分别对应卵巢腔或输出导管原基的出现。转录组分析表明,30 dpf 后睾丸和卵巢的基因表达模式存在差异。40-60 dpf 和 60-90 dpf 分别标志着雌性和雄性分子性分化的开始。雄性偏性基因(Sox11a、Dmrt1、Amh、Amhr2、Gsdf、Ar、Cyp17a2)可能在雄性性别分化和精子发生中发挥关键作用,而雌性偏性基因(Foxl2、Cyp19a1a、Bmp15、Figla、Er)可能在卵巢分化和发育中发挥关键作用。还鉴定了许多与性别分化和配子发生相关的生物学途径。此外,E 和 T 在性别分化和性腺发育过程中表现出性别二态性。基于这些结果,我们假设在斑点叉尾鮰中,潜在的雄性性别分化途径 Sox11a-Dmrt1-Sox9b 激活下游性别相关基因(Amh、Amhr2、Gsdf、Ar、Cyp17a2)用于睾丸发育,而拮抗途径 Foxl2/Cyp19a1a 激活下游性别相关基因(Bmp15、Figla、Er)用于卵巢发育。

结论

本研究全面概述了斑点叉尾鮰性别分化和配子发生过程中的性腺动态变化,为该物种的性别控制奠定了科学基础。

https://cdn.ncbi.nlm.nih.gov/pmc/blobs/f4d6/11380785/24bc2807f5f8/13293_2024_643_Fig1_HTML.jpg

文献AI研究员

20分钟写一篇综述,助力文献阅读效率提升50倍。

立即体验

用中文搜PubMed

大模型驱动的PubMed中文搜索引擎

马上搜索

文档翻译

学术文献翻译模型,支持多种主流文档格式。

立即体验