Suppr超能文献

胰岛素和IGF-1受体对健康小鼠衰老的独特、共同及协同作用。

Distinct, common and synergistic effects of insulin and IGF-1 receptors on healthy murine ageing.

作者信息

Walker Andrew Mn, Watt Nicole T, Yuldasheva Nadira Y, Dalmia Sanjush, Conning-Rowland Marcella, Cheng Chew W, Warmke Nele, Bridge Katherine, Brown Oliver I, Luk Cheukyau, Drozd Michael, Haywood Natalie J, Skromna Anna, Makava Natasha, Wheatcroft Stephen B, Kearney Mark T, Cubbon Richard M

机构信息

Leeds Institute of Cardiovascular and Metabolic Medicine, LIGHT Laboratories, The University of Leeds, Clarendon Way, Leeds, LS2 9JT, United Kingdom.

出版信息

Heliyon. 2024 Aug 17;10(16):e36457. doi: 10.1016/j.heliyon.2024.e36457. eCollection 2024 Aug 30.

Abstract

OBJECTIVE

Reduced IGF-1 signalling is an evolutionarily conserved mediator of longevity, yet the magnitude of this effect is substantially larger in organisms retaining a common insulin and IGF-1 receptor. Whether this reflects the failure to simultaneously reduce IGF-1 and insulin signalling in mammalian model systems remains unexplored, as is the associated impact on markers of healthy ageing. We set out to address these uncertainties.

METHODS

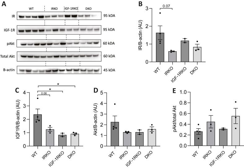
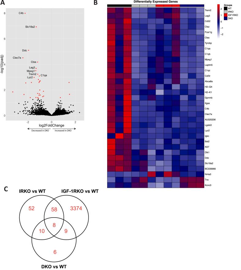
We compared the duration of healthy life (healthspan) in male mice with haploinsufficiency of the insulin receptor (IRKO), IGF-1 receptor (IGF-1RKO), or both (DKO), versus wildtype (WT) littermates. Cognitive performance was defined using nesting studies at 3- and 24-months of age. Brain transcriptome was characterised at 3- and 18-months of age using RNA-seq.

RESULTS

Healthspan was longer in DKO versus WT, with IRKO and IGF-1RKO being intermediate. At 2 years of age, DKO also exhibited preserved nesting behaviour in contrast with all other genotypes. Differential insulin sensitivity or weight gain during ageing did not explain the preserved healthspan of DKO, since these were comparable to IRKO littermates. Brain transcriptomics at 18 months of age revealed lower expression of canonical ageing-associated genes in DKO versus WT, although many of these findings were replicated in IRKO versus WT or IGF-1RKO vs WT.

CONCLUSIONS

Reduced insulin and IGF-1 receptor expression have both common and synergistic effects upon elements of healthy mammalian ageing, suggesting future ageing studies should consider targeting both insulin and IGF-1 signalling.

摘要

目的

胰岛素样生长因子-1(IGF-1)信号通路的减弱是寿命延长过程中一种在进化上保守的调节因子,然而在保留共同胰岛素和IGF-1受体的生物体中,这种作用的程度要大得多。在哺乳动物模型系统中,这是否反映了未能同时降低IGF-1和胰岛素信号通路,以及对健康衰老标志物的相关影响,目前仍未得到探索。我们着手解决这些不确定性问题。

方法

我们比较了胰岛素受体单倍体不足(IRKO)、IGF-1受体单倍体不足(IGF-1RKO)或两者均单倍体不足(DKO)的雄性小鼠与野生型(WT)同窝小鼠的健康寿命(健康期)。在3个月和24个月大时通过筑巢试验定义认知能力。在3个月和18个月大时使用RNA测序对脑转录组进行特征分析。

结果

与WT相比,DKO的健康期更长,IRKO和IGF-1RKO处于中间水平。在2岁时,与所有其他基因型相比,DKO还表现出保留的筑巢行为。衰老过程中胰岛素敏感性或体重增加的差异并不能解释DKO保留的健康期,因为这些与IRKO同窝小鼠相当。18个月大时的脑转录组学分析显示,与WT相比,DKO中典型衰老相关基因的表达较低,尽管其中许多发现也在IRKO与WT或IGF-1RKO与WT的比较中得到了重复。

结论

胰岛素和IGF-1受体表达的降低对健康哺乳动物衰老的各个方面具有共同和协同作用,这表明未来的衰老研究应考虑同时针对胰岛素和IGF-1信号通路。

https://cdn.ncbi.nlm.nih.gov/pmc/blobs/2de4/11379992/e21b883ddd3e/gr1.jpg

文献AI研究员

20分钟写一篇综述,助力文献阅读效率提升50倍。

立即体验

用中文搜PubMed

大模型驱动的PubMed中文搜索引擎

马上搜索

文档翻译

学术文献翻译模型,支持多种主流文档格式。

立即体验