Suppr超能文献

基于临床特征的多机器学习共识模型表明,单核细胞衍生的白细胞介素-10会导致2019冠状病毒病患者预后不良。

A Multi-Machine Learning Consensus Model Based on Clinical Features Reveals That Interleukin-10 Derived from Monocytes Leads to a Poor Prognosis in Patients with Coronavirus Disease-2019.

作者信息

Yu Jing, Zhang Yike, Ye Zhixiong, Tang Kun, Ma Yiming, Fu Linlin, Cui Tongtong, Kang Hening, Yuan Yadong, Pan Wensen

机构信息

Second Department of Respiratory and Critical Care Medicine, The Second Hospital of Hebei Medical University, Shijiazhuang, People's Republic of China.

College of Basic Medicine, Hebei Medical University, Shijiazhuang, People's Republic of China.

出版信息

J Inflamm Res. 2024 Sep 2;17:5923-5942. doi: 10.2147/JIR.S472099. eCollection 2024.

Abstract

BACKGROUND

Despite ongoing interventions, SARS-CoV-2 continues to cause significant global morbidity and mortality. Early diagnosis and intervention are crucial for effective clinical management. However, prognostic features based on transcriptional data have shown limited effectiveness, highlighting the need for more precise biomarkers to improve COVID-19 treatment outcomes.

METHODS

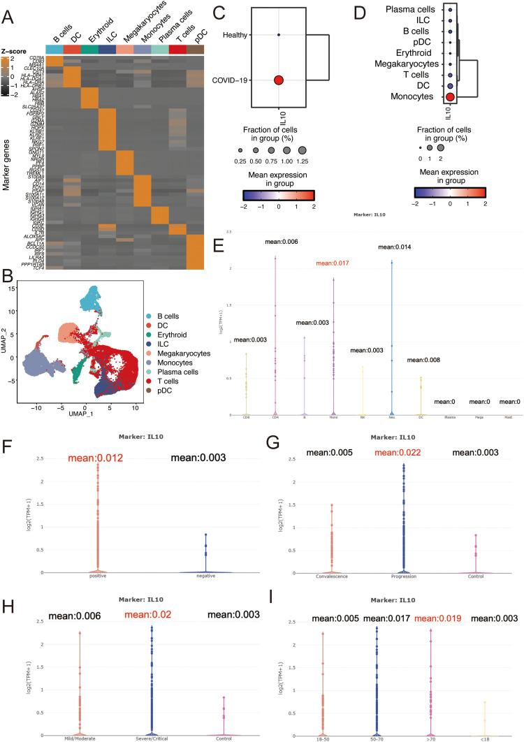
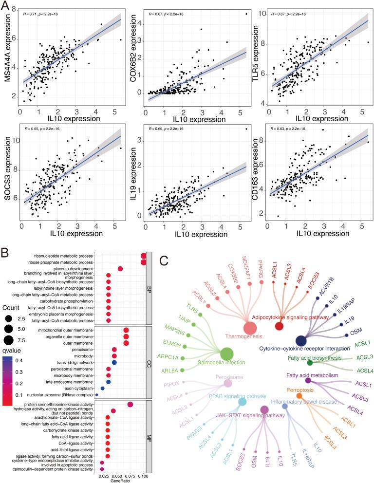
We retrospectively analyzed 149 clinical features from 189 COVID-19 patients, identifying prognostic features via univariate Cox regression. The cohort was split into training and validation sets, and 77 prognostic models were developed using seven machine learning algorithms. Among these, the least absolute shrinkage and selection operator (Lasso) method was employed to refine the selection of prognostic variables by ten-fold cross-validation strategy, which were then integrated with random survival forests (RSF) to build a robust COVID-19-related prognostic model (CRM). Model accuracy was evaluated across training, validation, and entire cohorts. The diagnostic relevance of interleukin-10 (IL-10) was confirmed in bulk transcriptional data and validated at the single-cell level, where we also examined changes in cellular communication between mononuclear cells with differing IL-10 expression and other immune cells.

RESULTS

Univariate Cox regression identified 43 prognostic features. Among the 77 machine learning models, the combination of Lasso and RSF produced the most robust CRM. This model consistently performed well across training, validation, and entire cohorts. IL-10 emerged as a key prognostic feature within the CRM, validated by single-cell transcriptional data. Transcriptome analysis confirmed the stable diagnostic value of IL-10, with mononuclear cells identified as the primary IL-10 source. Moreover, differential IL-10 expression in these cells was linked to altered cellular communication in the COVID-19 immune microenvironment.

CONCLUSION

The CRM provides accurate prognostic predictions for COVID-19 patients. Additionally, the study underscores the importance of early IL-10 level testing upon hospital admission, which could inform therapeutic strategies.

摘要

背景

尽管持续采取了干预措施,但严重急性呼吸综合征冠状病毒2(SARS-CoV-2)仍在全球范围内导致大量发病和死亡。早期诊断和干预对于有效的临床管理至关重要。然而,基于转录数据的预后特征显示效果有限,这凸显了需要更精确的生物标志物来改善冠状病毒病2019(COVID-19)的治疗结果。

方法

我们回顾性分析了189例COVID-19患者的149项临床特征,通过单变量Cox回归确定预后特征。该队列被分为训练集和验证集,并使用七种机器学习算法开发了77个预后模型。其中,采用最小绝对收缩和选择算子(Lasso)方法通过十折交叉验证策略优化预后变量的选择,然后将其与随机生存森林(RSF)相结合,构建一个强大的COVID-19相关预后模型(CRM)。在训练集、验证集和整个队列中评估模型准确性。在批量转录数据中证实了白细胞介素10(IL-10)的诊断相关性,并在单细胞水平进行了验证,我们还研究了IL-10表达不同的单核细胞与其他免疫细胞之间细胞通讯的变化。

结果

单变量Cox回归确定了43个预后特征。在77个机器学习模型中,Lasso和RSF的组合产生了最强大的CRM。该模型在训练集、验证集和整个队列中始终表现良好。IL-10在CRM中成为关键的预后特征,单细胞转录数据验证了这一点。转录组分析证实了IL-10稳定的诊断价值,单核细胞被确定为主要的IL-10来源。此外,这些细胞中IL-10的差异表达与COVID-19免疫微环境中细胞通讯的改变有关。

结论

CRM为COVID-19患者提供了准确的预后预测。此外,该研究强调了入院时早期检测IL-10水平的重要性,这可为治疗策略提供参考。

https://cdn.ncbi.nlm.nih.gov/pmc/blobs/504a/11378990/7df65c1f5f51/JIR-17-5923-g0001.jpg

文献AI研究员

20分钟写一篇综述,助力文献阅读效率提升50倍。

立即体验

用中文搜PubMed

大模型驱动的PubMed中文搜索引擎

马上搜索

文档翻译

学术文献翻译模型,支持多种主流文档格式。

立即体验