Suppr超能文献

多组学分析多个解剖部位的 SIV 特异性 CD8+ T 细胞。

Multi-omics analysis of SIV-specific CD8+ T cells in multiple anatomical sites.

机构信息

Barrier Immunity Section, Laboratory of Viral Diseases, National Institute of Allergy and Infectious Diseases, National Institutes of Health, Bethesda, Maryland, United States of America.

Integrated Data Sciences Section, Research Technologies Branch, National Institute of Allergy and Infectious Diseases, National Institutes of Health, Bethesda, Maryland, United States of America.

出版信息

PLoS Pathog. 2024 Sep 9;20(9):e1012545. doi: 10.1371/journal.ppat.1012545. eCollection 2024 Sep.

Abstract

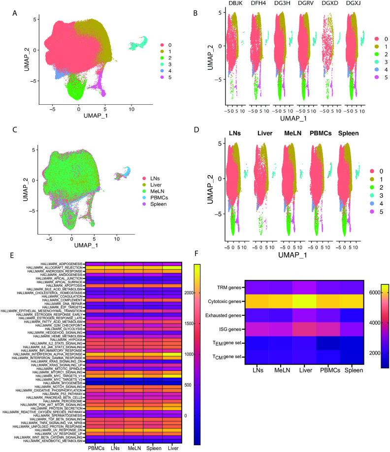
CD8+ T cells exert immunological pressure against immunodeficiency lentiviruses. In previous studies, we examined the TCR repertoire of CD8+ T cells specific for a single SIV immunodominant epitope, Gag-CM9, throughout SIV infection or after vaccination, and across multiple anatomic sites. We identified both tissue specific TCR sequences and TCRs shared by multiple anatomical sites. Here we use single cell RNA sequencing to evaluate if the tissue localization or TCR sequence of a CM9-specific CD8+ T cell corresponds with unique transcriptomics. CM9-specific CD8+ T cells were sorted from blood, lymph nodes, spleen, and liver from SIV infected rhesus macaques with progressive SIV infection and in animals who spontaneously control SIV replication after cessation of antiretroviral therapy. The cells were processed through a single cell sequencing protocol, creating a TCR amplified library and an RNA gene expression library corresponding to individual cells. Gene set enrichment analysis revealed no distinct transcriptional profiles for CM9 specific CD8+ T cells between different anatomical sites and between cells with shared or tissue specific TCRs. Similarly, no clear transcriptional profiles were associated with clonotypes which were shared across individual animals. However, CM9 specific CD8+ T cells from posttreatment controllers did exhibit enrichment of pathways associated with cellular activation compared to progressively infected animals, suggesting that altered transcription in distinct cellular pathways in antigen specific CD8+ T cells may associate with viral control. Together, these studies represent a thorough analysis of the relationship between anatomical and clonal origin, and the transcriptional profile of antigen specific CD8+ T cells and unravel pathways that may be important for CD8+ T cell mediated control of SIV replication.

摘要

CD8+ T 细胞对免疫缺陷性慢病毒施加免疫压力。在之前的研究中,我们在 SIV 感染期间或疫苗接种后,在多个解剖部位检测了针对 SIV 单一免疫优势表位 Gag-CM9 的 CD8+ T 细胞的 TCR 库。我们鉴定了组织特异性 TCR 序列和多个解剖部位共享的 TCR。在这里,我们使用单细胞 RNA 测序来评估 CM9 特异性 CD8+ T 细胞的组织定位或 TCR 序列是否与独特的转录组学相对应。从 SIV 感染的恒河猴的血液、淋巴结、脾脏和肝脏中分离出具有进行性 SIV 感染的 CM9 特异性 CD8+ T 细胞,以及在停止抗逆转录病毒治疗后自发控制 SIV 复制的动物。这些细胞经过单细胞测序方案处理,创建了一个 TCR 扩增文库和一个对应于单个细胞的 RNA 基因表达文库。基因集富集分析显示,在不同解剖部位和具有共享或组织特异性 TCR 的细胞之间,CM9 特异性 CD8+ T 细胞之间没有明显的转录谱。同样,与跨个体共享的克隆型也没有明确的转录谱相关。然而,与进行性感染的动物相比,来自治疗后控制者的 CM9 特异性 CD8+ T 细胞确实表现出与细胞活化相关的途径富集,这表明抗原特异性 CD8+ T 细胞中不同细胞通路中的转录改变可能与病毒控制有关。总之,这些研究代表了对解剖和克隆起源与抗原特异性 CD8+ T 细胞的转录谱之间关系的全面分析,并揭示了可能对 CD8+ T 细胞介导的 SIV 复制控制很重要的途径。

https://cdn.ncbi.nlm.nih.gov/pmc/blobs/a8de/11412524/12df2bf38e57/ppat.1012545.g001.jpg

文献AI研究员

20分钟写一篇综述,助力文献阅读效率提升50倍。

立即体验

用中文搜PubMed

大模型驱动的PubMed中文搜索引擎

马上搜索

文档翻译

学术文献翻译模型,支持多种主流文档格式。

立即体验