Suppr超能文献

解析兰坪黑绵羊(Ovis aries)过度色素沉着遗传基础的基因组和转录组图谱。

Genomic and transcriptomic landscape to decipher the genetic basis of hyperpigmentation in Lanping black-boned sheep (Ovis aries).

机构信息

Yunnan Provincial Key Laboratory of Animal Nutrition and Feed, Faculty of Animal Science and Technology, Yunnan Agricultural University, Kunming, 650201, China.

Yunnan Academy of Animal Husbandry and Veterinary Sciences, Kunming, 650224, China.

出版信息

BMC Genomics. 2024 Sep 9;25(1):845. doi: 10.1186/s12864-024-10772-7.

Abstract

BACKGROUND

Lanping black-boned sheep (LPB) represent a distinctive mammalian species characterized by hyperpigmentation, resulting in black bone and muscle features, in contrast to their conventional counterparts exhibiting red muscle and white bone. The genetic basis underlying LPB hyperpigmentation has remained enigmatic.

METHODS

In this study, we conducted whole-genome sequencing of 100 LPB and 50 Lanping normal sheep (LPN), and integrated this data with 421 sequenced datasets from wild and domestic sheep, shedding light on the genetic backdrop and genomic variations associated with LPB. Furthermore, we performed comparative RNA-Seq analysis using liver sample to pinpoint genes implicated in the pigmentation process. We generated a comprehensive dataset comprising 97,944,357 SNPs from 571 sheep, facilitating an in-depth exploration of genetic factors.

RESULTS

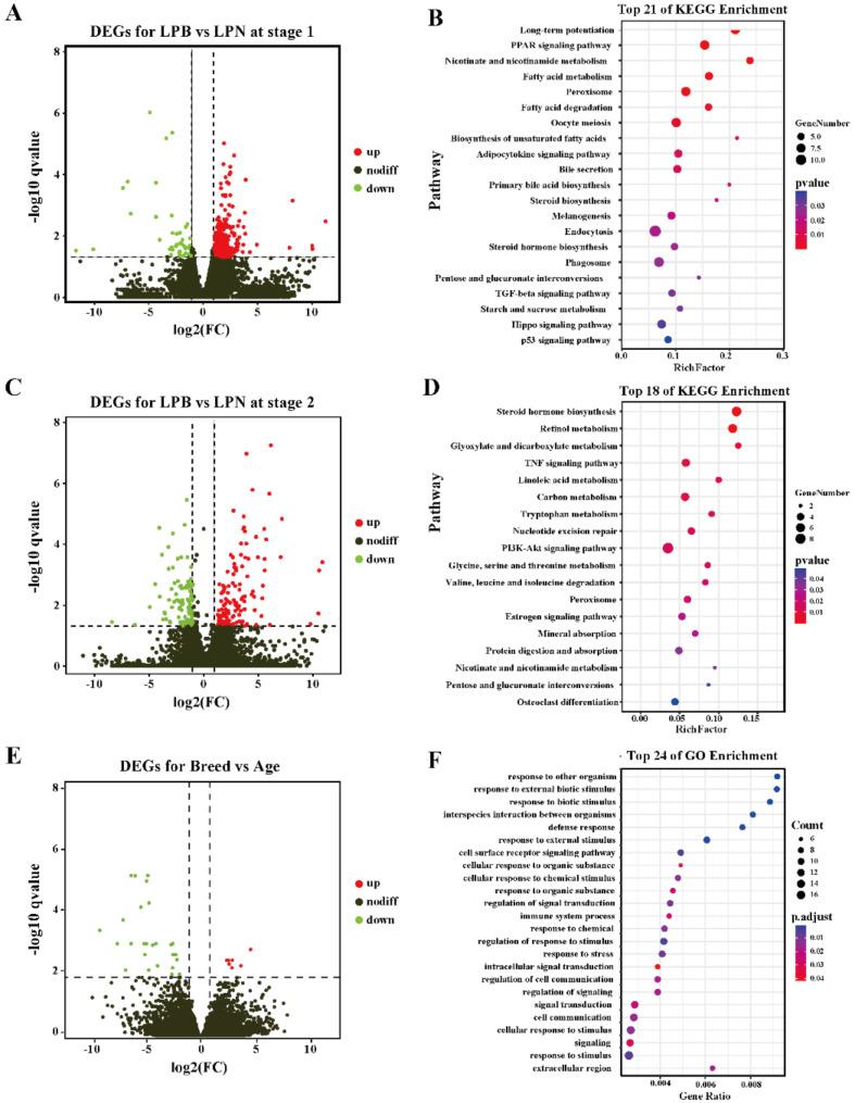
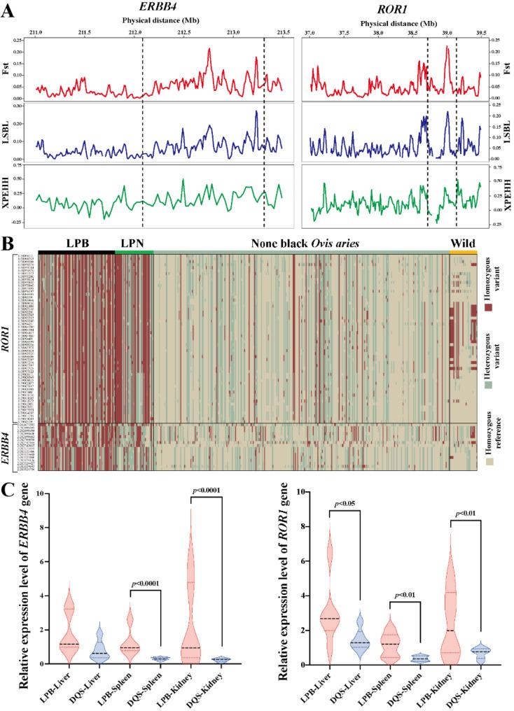
Population genetic structure analysis revealed that the LPB breed traces its origin back to LPN, having evolved into a distinct breed. The integration of positively selected genes with differentially expressed genes identified two candidates, ERBB4 and ROR1, potentially linked to LPB hyperpigmentation. Comparative analysis of ERBB4 and ROR1 mRNA relative expression levels in liver, spleen, and kidney tissues of LPB, in comparison to Diqing sheep, revealed significant upregulation, except for ERBB4 in the liver. Gene expression heatmaps further underscored marked allelic frequency disparities in different populations.

CONCLUSION

Our findings establish the evolutionary lineage of the LPB breed from LPN and underscore the involvement of ERBB4 and ROR1 genes in melanin synthesis. These results enhance our comprehension of the molecular basis of hyperpigmentation and contribute to a more comprehensive depiction of sheep diversity.

摘要

背景

兰坪黑绵羊(LPB)是一种独特的哺乳动物,其特征是过度色素沉着,导致骨头和肌肉呈现黑色,与传统的红肌肉和白骨头的绵羊形成鲜明对比。LPB 过度色素沉着的遗传基础仍然是个谜。

方法

本研究对 100 只 LPB 和 50 只兰坪正常绵羊(LPN)进行了全基因组测序,并将这些数据与来自野生和家养绵羊的 421 个测序数据集进行了整合,揭示了与 LPB 相关的遗传背景和基因组变异。此外,我们使用肝脏样本进行了比较 RNA-Seq 分析,以确定参与色素沉着过程的基因。我们生成了一个包含 571 只绵羊的 97944357 个 SNP 的综合数据集,深入探讨了遗传因素。

结果

群体遗传结构分析表明,LPB 品种起源于 LPN,已进化为一个独特的品种。与差异表达基因整合的正选择基因确定了两个候选基因,ERBB4 和 ROR1,它们可能与 LPB 过度色素沉着有关。比较 LPB 和迪庆绵羊肝脏、脾脏和肾脏组织中 ERBB4 和 ROR1 mRNA 相对表达水平的分析显示,除了肝脏中的 ERBB4 外,其他基因均显著上调。基因表达热图进一步强调了不同群体中等位基因频率的明显差异。

结论

我们的研究结果确立了 LPB 品种从 LPN 进化而来的谱系,并强调了 ERBB4 和 ROR1 基因在黑色素合成中的作用。这些结果增强了我们对过度色素沉着分子基础的理解,并为更全面地描述绵羊多样性做出了贡献。

https://cdn.ncbi.nlm.nih.gov/pmc/blobs/2929/11382470/17175d251e40/12864_2024_10772_Fig1_HTML.jpg

文献AI研究员

20分钟写一篇综述,助力文献阅读效率提升50倍。

立即体验

用中文搜PubMed

大模型驱动的PubMed中文搜索引擎

马上搜索

文档翻译

学术文献翻译模型,支持多种主流文档格式。

立即体验