Suppr超能文献

表观转录组学阅读器YTHDF2在神经毒性应激期间调节星形胶质细胞中的SEK1()-JNK-cJUN炎症信号通路。

Epitranscriptomic reader YTHDF2 regulates SEK1()-JNK-cJUN inflammatory signaling in astrocytes during neurotoxic stress.

作者信息

Malovic Emir, Ealy Alyssa, Miller Cameron, Jang Ahyoung, Hsu Phillip J, Sarkar Souvarish, Rokad Dharmin, Goeser Cody, Hartman Aleah Kristen, Zhu Allen, Palanisamy Bharathi, Zenitsky Gary, Jin Huajun, Anantharam Vellareddy, Kanthasamy Arthi, He Chuan, Kanthasamy Anumantha G

机构信息

Parkinson's Disorder Research Laboratory, Department of Biomedical Sciences, Iowa State University, Ames, IA, USA.

Isakson Center for Neurological Disease Research, University of Georgia, Athens, GA, USA.

出版信息

iScience. 2024 Jul 31;27(9):110619. doi: 10.1016/j.isci.2024.110619. eCollection 2024 Sep 20.

Abstract

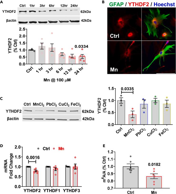
As the most abundant glial cells in the central nervous system (CNS), astrocytes dynamically respond to neurotoxic stress, however, the key molecular regulators controlling the inflammatory status of these sentinels during neurotoxic stress are many and complex. Herein, we demonstrate that the m6A epitranscriptomic mRNA modification tightly regulates the pro-inflammatory functions of astrocytes. Specifically, the astrocytic neurotoxic stressor, manganese (Mn), downregulated the m6A reader YTHDF2 in human and mouse astrocyte cultures and in the mouse brain. Functionally, YTHDF2 knockdown augmented, while its overexpression dampened, the neurotoxic stress-induced proinflammatory response, suggesting YTHDF2 serves as a key upstream regulator of inflammatory responses in astrocytes. Mechanistically, YTHDF2 RIP-sequencing identified ( SEK1) mRNA as a YTHDF2 target influencing inflammatory signaling. Our target validation revealed that Mn-exposed astrocytes mediate proinflammatory responses by activating the phosphorylation of SEK1, JNK, and cJUN signaling. Collectively, YTHDF2 serves as a key upstream 'molecular switch' controlling SEK1()-JNK-cJUN proinflammatory signaling in astrocytes.

摘要

作为中枢神经系统(CNS)中数量最多的神经胶质细胞,星形胶质细胞能动态响应神经毒性应激,然而,在神经毒性应激期间控制这些哨兵细胞炎症状态的关键分子调节因子众多且复杂。在此,我们证明m6A表观转录组mRNA修饰严格调控星形胶质细胞的促炎功能。具体而言,星形胶质细胞的神经毒性应激源锰(Mn)在人和小鼠星形胶质细胞培养物以及小鼠脑中下调了m6A阅读器YTHDF2。在功能上,敲低YTHDF2会增强神经毒性应激诱导的促炎反应,而其过表达则会减弱该反应,这表明YTHDF2是星形胶质细胞炎症反应的关键上游调节因子。从机制上讲,YTHDF2的RNA免疫沉淀测序(RIP-seq)确定丝裂原活化蛋白激酶激酶4(MKK4,又称SEK1)mRNA是影响炎症信号传导的YTHDF2靶标。我们的靶标验证表明,暴露于Mn的星形胶质细胞通过激活SEK1、JNK和cJUN信号的磷酸化来介导促炎反应。总体而言,YTHDF2是控制星形胶质细胞中SEK1-MKK4-JNK-cJUN促炎信号传导的关键上游“分子开关”。

https://cdn.ncbi.nlm.nih.gov/pmc/blobs/b972/11382029/557c33ad93a6/fx1.jpg

文献AI研究员

20分钟写一篇综述,助力文献阅读效率提升50倍。

立即体验

用中文搜PubMed

大模型驱动的PubMed中文搜索引擎

马上搜索

文档翻译

学术文献翻译模型,支持多种主流文档格式。

立即体验