Suppr超能文献

脂质体作为治疗创伤性和非创伤性中枢神经系统疾病的多功能药物:药物稳定性、靶向效率和安全性。

Liposomes as versatile agents for the management of traumatic and nontraumatic central nervous system disorders: drug stability, targeting efficiency, and safety.

作者信息

Zhang Mingyu, Xiang Chunyu, Niu Renrui, He Xiaodong, Luo Wenqi, Liu Wanguo, Gu Rui

机构信息

Department of Orthopedic Surgery, China-Japan Union Hospital of Jilin University, Changchun, Jilin Province, China.

出版信息

Neural Regen Res. 2025 Jul 1;20(7):1883-1899. doi: 10.4103/NRR.NRR-D-24-00048. Epub 2024 Jul 10.

Abstract

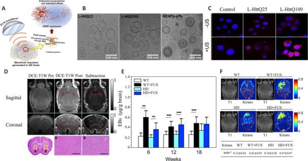
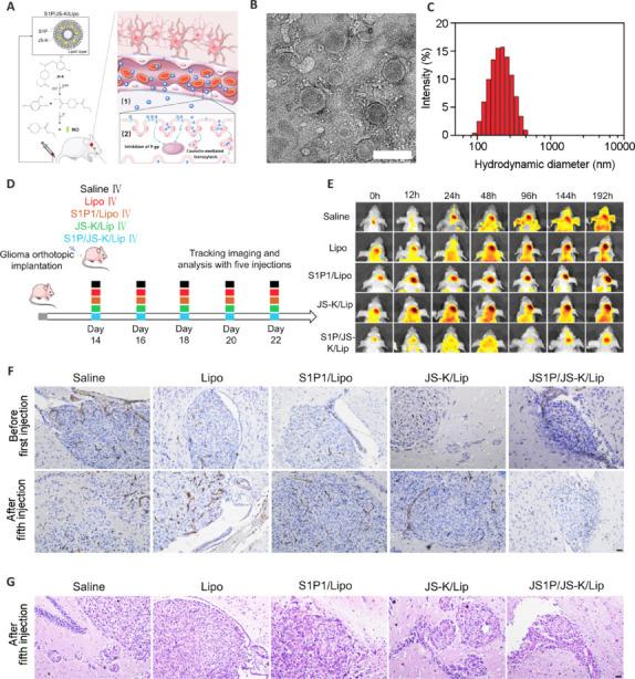
Various nanoparticle-based drug delivery systems for the treatment of neurological disorders have been widely studied. However, their inability to cross the blood-brain barrier hampers the clinical translation of these therapeutic strategies. Liposomes are nanoparticles composed of lipid bilayers, which can effectively encapsulate drugs and improve drug delivery across the blood-brain barrier and into brain tissue through their targeting and permeability. Therefore, they can potentially treat traumatic and nontraumatic central nervous system diseases. In this review, we outlined the common properties and preparation methods of liposomes, including thin-film hydration, reverse-phase evaporation, solvent injection techniques, detergent removal methods, and microfluidics techniques. Afterwards, we comprehensively discussed the current applications of liposomes in central nervous system diseases, such as Alzheimer's disease, Parkinson's disease, Huntington's disease, amyotrophic lateral sclerosis, traumatic brain injury, spinal cord injury, and brain tumors. Most studies related to liposomes are still in the laboratory stage and have not yet entered clinical trials. Additionally, their application as drug delivery systems in clinical practice faces challenges such as drug stability, targeting efficiency, and safety. Therefore, we proposed development strategies related to liposomes to further promote their development in neurological disease research.

摘要

用于治疗神经疾病的各种基于纳米颗粒的药物递送系统已得到广泛研究。然而,它们无法穿过血脑屏障阻碍了这些治疗策略的临床转化。脂质体是由脂质双层组成的纳米颗粒,其可以有效地包封药物,并通过其靶向性和渗透性改善药物穿过血脑屏障并进入脑组织的递送。因此,它们有可能治疗创伤性和非创伤性中枢神经系统疾病。在本综述中,我们概述了脂质体的常见特性和制备方法,包括薄膜水化法、反相蒸发法、溶剂注入技术、去污剂去除方法和微流控技术。之后,我们全面讨论了脂质体在中枢神经系统疾病中的当前应用,如阿尔茨海默病、帕金森病、亨廷顿病、肌萎缩侧索硬化症、创伤性脑损伤、脊髓损伤和脑肿瘤。大多数与脂质体相关的研究仍处于实验室阶段,尚未进入临床试验。此外,它们作为药物递送系统在临床实践中的应用面临药物稳定性、靶向效率和安全性等挑战。因此,我们提出了与脂质体相关的发展策略,以进一步促进其在神经疾病研究中的发展。

https://cdn.ncbi.nlm.nih.gov/pmc/blobs/f06d/11691476/6ee147a064b6/NRR-20-1883-g001.jpg

文献AI研究员

20分钟写一篇综述,助力文献阅读效率提升50倍。

立即体验

用中文搜PubMed

大模型驱动的PubMed中文搜索引擎

马上搜索

文档翻译

学术文献翻译模型,支持多种主流文档格式。

立即体验