Suppr超能文献

perilipin-2介导少突胶质前体细胞中的铁死亡和缺血性中风后的髓鞘损伤。

Perilipin-2 mediates ferroptosis in oligodendrocyte progenitor cells and myelin injury after ischemic stroke.

作者信息

Yang Jian, Wu Jiang, Xie Xueshun, Xia Pengfei, Lu Jinxin, Liu Jiale, Bai Lei, Li Xiang, Yu Zhengquan, Li Haiying

机构信息

Department of Neurosurgery & Brain and Nerve Research Laboratory, The First Affiliated Hospital of Soochow University, Suzhou, Jiangsu Province, China.

Institute of Stroke Research, Soochow University, Suzhou, Jiangsu Province, China.

出版信息

Neural Regen Res. 2025 Jul 1;20(7):2015-2028. doi: 10.4103/NRR.NRR-D-23-01540. Epub 2024 Apr 3.

Abstract

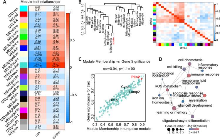
JOURNAL/nrgr/04.03/01300535-202507000-00024/figure1/v/2024-09-09T124005Z/r/image-tiff Differentiation of oligodendrocyte progenitor cells into mature myelin-forming oligodendrocytes contributes to remyelination. Failure of remyelination due to oligodendrocyte progenitor cell death can result in severe nerve damage. Ferroptosis is an iron-dependent form of regulated cell death caused by membrane rupture induced by lipid peroxidation, and plays an important role in the pathological process of ischemic stroke. However, there are few studies on oligodendrocyte progenitor cell ferroptosis. We analyzed transcriptome sequencing data from GEO databases and identified a role of ferroptosis in oligodendrocyte progenitor cell death and myelin injury after cerebral ischemia. Bioinformatics analysis suggested that perilipin-2 (PLIN2) was involved in oligodendrocyte progenitor cell ferroptosis. PLIN2 is a lipid storage protein and a marker of hypoxia-sensitive lipid droplet accumulation. For further investigation, we established a mouse model of cerebral ischemia/reperfusion. We found significant myelin damage after cerebral ischemia, as well as oligodendrocyte progenitor cell death and increased lipid peroxidation levels around the infarct area. The ferroptosis inhibitor, ferrostatin-1, rescued oligodendrocyte progenitor cell death and subsequent myelin injury. We also found increased PLIN2 levels in the peri-infarct area that co-localized with oligodendrocyte progenitor cells. Plin2 knockdown rescued demyelination and improved neurological deficits. Our findings suggest that targeting PLIN2 to regulate oligodendrocyte progenitor cell ferroptosis may be a potential therapeutic strategy for rescuing myelin damage after cerebral ischemia.

摘要

《神经胶质细胞研究》/nrgr/04.03/01300535 - 202507000 - 00024/图1/v/2024 - 09 - 09T124005Z/图像 - tiff 少突胶质前体细胞分化为成熟的形成髓鞘的少突胶质细胞有助于髓鞘再生。少突胶质前体细胞死亡导致的髓鞘再生失败会导致严重的神经损伤。铁死亡是一种由脂质过氧化诱导的膜破裂引起的铁依赖性调节性细胞死亡形式,在缺血性中风的病理过程中起重要作用。然而,关于少突胶质前体细胞铁死亡的研究很少。我们分析了来自基因表达综合数据库(GEO)的数据,并确定了铁死亡在脑缺血后少突胶质前体细胞死亡和髓鞘损伤中的作用。生物信息学分析表明,脂滴包被蛋白2(PLIN2)参与少突胶质前体细胞铁死亡。PLIN2是一种脂质储存蛋白,是缺氧敏感性脂滴积累的标志物。为了进一步研究,我们建立了脑缺血/再灌注小鼠模型。我们发现脑缺血后有明显的髓鞘损伤,以及少突胶质前体细胞死亡和梗死灶周围脂质过氧化水平升高。铁死亡抑制剂铁抑素 - 1挽救了少突胶质前体细胞死亡及随后的髓鞘损伤。我们还发现梗死灶周围区域PLIN2水平升高,且与少突胶质前体细胞共定位。敲低Plin2可挽救脱髓鞘并改善神经功能缺损。我们的研究结果表明,靶向PLIN2以调节少突胶质前体细胞铁死亡可能是挽救脑缺血后髓鞘损伤的一种潜在治疗策略。

https://cdn.ncbi.nlm.nih.gov/pmc/blobs/939c/11691472/1ed4ae91c004/NRR-20-2015-g002.jpg

文献AI研究员

20分钟写一篇综述,助力文献阅读效率提升50倍。

立即体验

用中文搜PubMed

大模型驱动的PubMed中文搜索引擎

马上搜索

文档翻译

学术文献翻译模型,支持多种主流文档格式。

立即体验