Suppr超能文献

HAF通过对NF-κB途径的转录调控来预防肝细胞凋亡以及向MASH和HCC的进展。

HAF prevents hepatocyte apoptosis and progression to MASH and HCC through transcriptional regulation of the NF-κB pathway.

作者信息

Acuña-Pilarte Karen, Reichert Ethan C, Green Yangsook Song, Halberg Lily M-T, Golkowski Martin, Maguire Kathleen M, Mimche Patrice N, Kamdem Severin Donald, Hu Po-An, Wright Jillian, Ducker Gregory S, Voth Warren P, O'Connell Ryan M, McFarland Sydney A, Egal Erika Said Abu, Chaix Amandine, Summers Scott A, Reelitz Jordan W, Maschek John Alan, Cox James E, Evason Kimberley J, Koh Mei Yee

机构信息

Department of Pharmacology and Toxicology, University of Utah, Salt Lake City, Utah, USA.

Department of Pathology, University of Utah, Salt Lake City, Utah, USA.

出版信息

Hepatology. 2025 Aug 1;82(2):438-453. doi: 10.1097/HEP.0000000000001070. Epub 2024 Sep 10.

Abstract

BACKGROUND AND AIMS

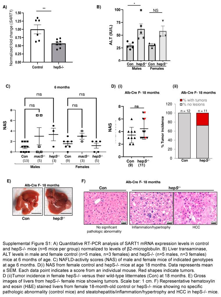
HCC incidence is increasing worldwide due to the obesity epidemic, which drives metabolic dysfunction-associated steatohepatitis (MASH) that can lead to HCC. However, the molecular pathways driving MASH-HCC are poorly understood. We have previously reported that male mice with haploinsufficiency of hypoxia-associated factor (HAF) ( SART1+/ - ) spontaneously develop MASH-HCC. However, the cell type(s) responsible for HCC associated with HAF loss are unclear.

APPROACH AND RESULTS

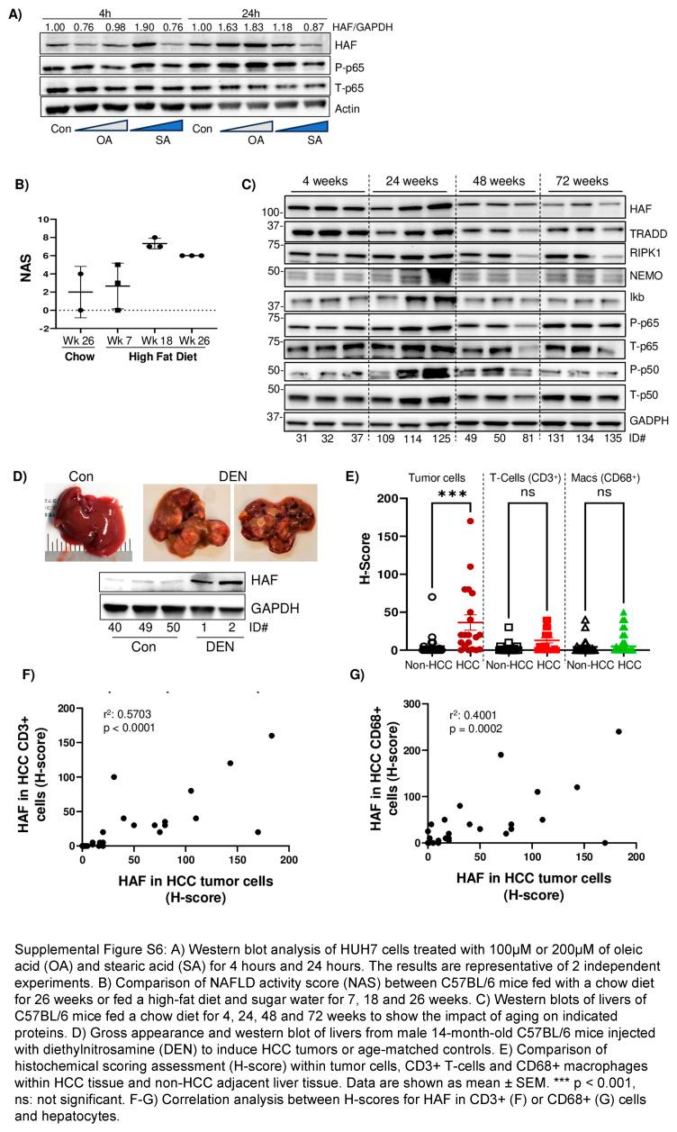
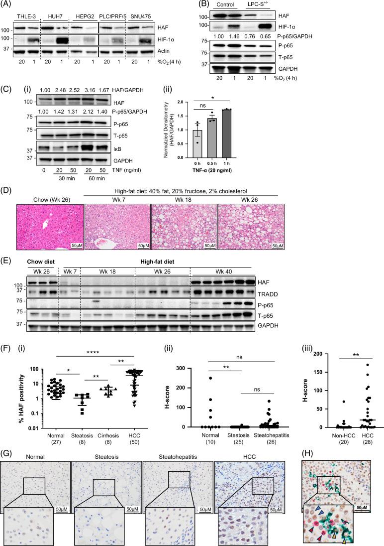
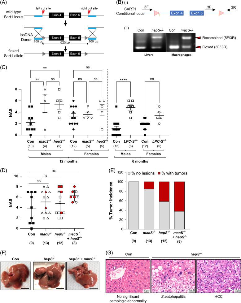
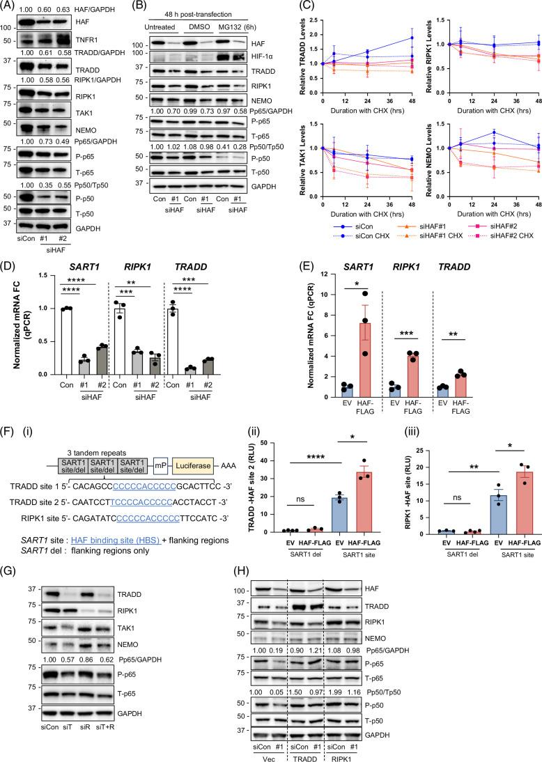
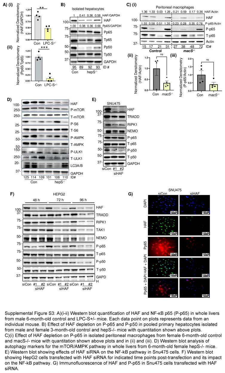
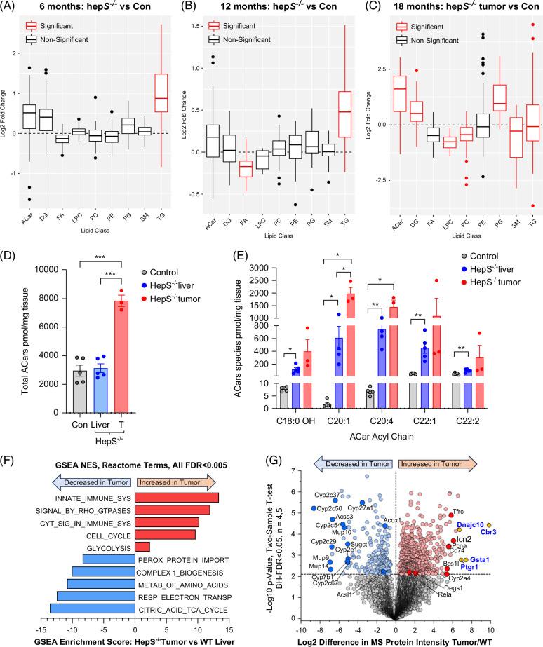
We generated SART1 -floxed mice, which were crossed with mice expressing Cre recombinase within hepatocytes (Alb-Cre; hepS -/- ) or myeloid cells (LysM-Cre, macS -/- ). HepS - / - mice (both male and female) developed HCC associated with profound inflammatory and lipid dysregulation, suggesting that HAF protects against HCC primarily within hepatocytes. HAF-deficient hepatocytes showed decreased P-p65 and P-p50 in many components of the NF-κB pathway, which was recapitulated using HAF small interfering RNA in vitro. HAF depletion also triggered apoptosis, suggesting that HAF protects against HCC by suppressing hepatocyte apoptosis. We show that HAF regulates NF-κB activity by regulating the transcription of TRADD and RIPK1 . Mice fed a high-fat diet showed marked suppression of HAF, P-p65, and TRADD within their livers after 26 weeks but showed profound upregulation of these proteins after 40 weeks, implicating deregulation of the HAF-NF-κB axis in the progression to MASH. In humans, HAF was significantly decreased in livers with simple steatosis but significantly increased in HCC compared with normal liver.

CONCLUSIONS

HAF is a novel transcriptional regulator of the NF-κB pathway and is a key determinant of cell fate during progression to MASH and MASH-HCC.

摘要

背景与目的

因肥胖流行,全球肝癌发病率不断上升,肥胖引发代谢功能障碍相关脂肪性肝炎(MASH),进而可能导致肝癌。然而,驱动MASH - 肝癌的分子途径尚不清楚。我们之前报道过,缺氧相关因子(HAF)单倍不足(SART1+/-)的雄性小鼠会自发发生MASH - 肝癌。然而,与HAF缺失相关的肝癌的责任细胞类型尚不清楚。

方法与结果

我们构建了SART1基因条件性敲除小鼠,将其与在肝细胞(Alb - Cre;hepS-/-)或髓系细胞(LysM - Cre,macS-/-)中表达Cre重组酶的小鼠杂交。hepS-/-小鼠(雄性和雌性)均发生了与严重炎症和脂质失调相关的肝癌,这表明HAF主要在肝细胞内对肝癌起保护作用。HAF缺陷的肝细胞在NF-κB通路的许多成分中显示出P-p65和P-p50减少,这在体外使用HAF小干扰RNA时得到了重现。HAF缺失还引发了细胞凋亡,表明HAF通过抑制肝细胞凋亡来预防肝癌。我们发现HAF通过调节TRADD和RIPK1的转录来调节NF-κB活性。喂食高脂饮食的小鼠在26周后肝脏内HAF、P-p65和TRADD显著受到抑制,但在40周后这些蛋白显著上调,这表明HAF - NF-κB轴失调与进展为MASH有关。在人类中,与正常肝脏相比,单纯性脂肪变性的肝脏中HAF显著降低,但在肝癌中显著升高。

结论

HAF是NF-κB通路的新型转录调节因子,是进展为MASH和MASH - 肝癌过程中细胞命运的关键决定因素。

https://cdn.ncbi.nlm.nih.gov/pmc/blobs/5a75/12266801/bbc3dbfe060b/hep-82-438-g001.jpg

文献AI研究员

20分钟写一篇综述,助力文献阅读效率提升50倍。

立即体验

用中文搜PubMed

大模型驱动的PubMed中文搜索引擎

马上搜索

文档翻译

学术文献翻译模型,支持多种主流文档格式。

立即体验