Suppr超能文献

用于预测嵌合抗原受体T细胞功能的基于荧光共振能量转移的新型免疫突触生物传感器

Novel FRET-based Immunological Synapse Biosensor for the Prediction of Chimeric Antigen Receptor-T Cell Function.

作者信息

Lee Hae Nim, Lee Soojin, Hong Jisu, Yoo Hyejin, Jeong Jiyun, Kim Yong-Woo, Shin Hyun Mu, Jang Mihue, Lee Chang-Han, Kim Hang-Rae, Seong Jihye

机构信息

Department of Pharmacology, Seoul National University College of Medicine, Seoul, 03080, Republic of Korea.

Medical Research Institute, Seoul National University College of Medicine, Seoul, 03080, Republic of Korea.

出版信息

Small Methods. 2025 Mar;9(3):e2401016. doi: 10.1002/smtd.202401016. Epub 2024 Sep 11.

Abstract

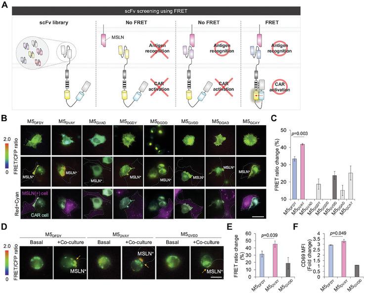
Chimeric antigen receptor (CAR)-T cell therapy has revolutionized cancer treatment. CARs are activated at the immunological synapse (IS) when their single-chain variable fragment (scFv) domain engages with an antigen, allowing them to directly eliminate cancer cells. Here, an innovative IS biosensor based on fluorescence resonance energy transfer (FRET) for the real-time assessment of CAR-IS architecture and signaling competence is presented. Using this biosensor, scFv variants for mesothelin-targeting CARs and identified as a novel scFv with enhanced CAR-T cell functionality despite its lower affinity than the original screened. The original CAR promoted internalization and trogocytosis, disrupting stable IS formation and impairing functionality are further observed. These findings emphasize the importance of enhancing IS quality rather than maximizing scFv affinity for superior CAR-T cell responses. Therefore, the FRET-based IS biosensor is a powerful tool for predicting CAR-T cell function, enabling the efficient engineering of next-generation CARs with enhanced antitumor potency.

摘要

嵌合抗原受体(CAR)-T细胞疗法彻底改变了癌症治疗方式。当CAR的单链可变片段(scFv)结构域与抗原结合时,CAR会在免疫突触(IS)处被激活,使其能够直接清除癌细胞。在此,我们展示了一种基于荧光共振能量转移(FRET)的创新型IS生物传感器,用于实时评估CAR-IS结构和信号传导能力。使用该生物传感器,鉴定出一种针对间皮素靶向CAR的scFv变体,尽管其亲和力低于最初筛选的变体,但具有增强的CAR-T细胞功能。进一步观察到,原始CAR促进内化和胞啃作用,破坏稳定的IS形成并损害功能。这些发现强调了提高IS质量而非最大化scFv亲和力对于产生优异CAR-T细胞反应的重要性。因此,基于FRET的IS生物传感器是预测CAR-T细胞功能的强大工具,能够高效设计具有增强抗肿瘤效力的下一代CAR。

https://cdn.ncbi.nlm.nih.gov/pmc/blobs/5037/11926508/64486d716180/SMTD-9-2401016-g002.jpg

文献AI研究员

20分钟写一篇综述,助力文献阅读效率提升50倍。

立即体验

用中文搜PubMed

大模型驱动的PubMed中文搜索引擎

马上搜索

文档翻译

学术文献翻译模型,支持多种主流文档格式。

立即体验