Suppr超能文献

一项新探索:前列腺癌细胞分化轨迹的特征描述

A new exploration: characterization of the differentiation trajectory of prostate cancer cells.

作者信息

Yang Jiyu, Wang Changyou, Ma Xiao, Li Jie, Yuan Haoran, Tan Renzhen, Ling Ling, Zhou Xianchun

机构信息

Department of Oncology, Yanbian University Hospital, Yanji, China.

College of Foreign Language, Yanbian University, Yanji, China.

出版信息

Discov Oncol. 2024 Sep 11;15(1):426. doi: 10.1007/s12672-024-01303-7.

Abstract

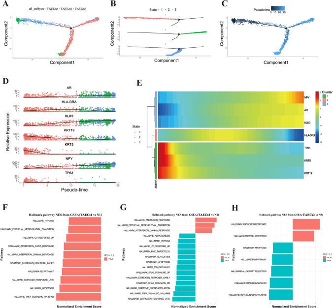
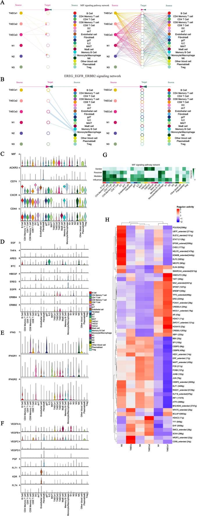
Prostate cancer is one of the most common malignant tumors in men, and in-depth study of its gene expression patterns is crucial for understanding the formation and development of prostate cancer. Although single-cell transcriptomics has deeply explored the heterogeneous expression characteristics of prostate cancer, given that normal epithelial cells themselves have different states of differentiation, these normal differentiation characteristics may lead to confusion with heterogeneous tumor characteristics. In this study, we used single-cell data from the GEO database to analyze in detail the heterogeneity of prostate cancer tumor cells/tumor-associated epithelium cells (TAECs), with a particular focus on the differentiation state of epithelial cells in matching normal tissue. We found that after subtype pairing analysis of normal tissue and tumor tissue epithelium based on differentiation status, the characteristics identified later were not consistent with the general characteristics originally exhibited by different TAECs subpopulations. Among them, all TAECs subpopulations showed P53 enrichment and downregulation of the apoptotic pathway, and expressed higher levels of EGFR, ERBB2, interferon receptors, MIF, and cell adhesion-related signals; through transcription factor regulatory network analysis, we observed that YY1, NKX3-1, and EHF had higher transcriptional activity in TAECs subpopulations than normal epithelial cells at the same differentiation stage, while ATF3 was the opposite. Among them, YY1 may act as an upstream regulator of the MIF signaling pathway, and ATF3 is a key upstream transcriptional regulator of differentially expressed genes in the P53 and apoptotic pathways. Immune infiltration analysis showed that the above four transcription factors were significantly correlated with the infiltration of immune cells in prostate cancer, and pan-cancer analysis showed that their expression-related survival risks were widely present in different cancers. It is worth noting that this is merely a preliminary, exploratory study, which inevitably has some deficiencies and limitations. Despite this, this study is committed to bringing a novel and unique perspective to the field through this work, with the hope of opening up new levels of understanding and stimulating more in-depth research and discussion.

摘要

前列腺癌是男性最常见的恶性肿瘤之一,深入研究其基因表达模式对于理解前列腺癌的形成和发展至关重要。尽管单细胞转录组学已深入探究了前列腺癌的异质性表达特征,但鉴于正常上皮细胞本身具有不同的分化状态,这些正常分化特征可能会与肿瘤异质性特征产生混淆。在本研究中,我们使用来自GEO数据库的单细胞数据,详细分析了前列腺癌肿瘤细胞/肿瘤相关上皮细胞(TAECs)的异质性,特别关注匹配正常组织中上皮细胞的分化状态。我们发现,基于分化状态对正常组织和肿瘤组织上皮进行亚型配对分析后,后续鉴定出的特征与不同TAECs亚群最初表现出的一般特征不一致。其中,所有TAECs亚群均显示P53富集和凋亡途径下调,并表达较高水平的表皮生长因子受体(EGFR)、人表皮生长因子受体2(ERBB2)、干扰素受体、巨噬细胞移动抑制因子(MIF)和细胞黏附相关信号;通过转录因子调控网络分析,我们观察到YY1、NKX3-1和EHF在TAECs亚群中的转录活性高于相同分化阶段的正常上皮细胞,而活化转录因子3(ATF3)则相反。其中,YY1可能作为MIF信号通路的上游调节因子,而ATF3是P53和凋亡途径中差异表达基因的关键上游转录调节因子。免疫浸润分析表明,上述四种转录因子与前列腺癌中免疫细胞的浸润显著相关,泛癌分析表明它们的表达相关生存风险广泛存在于不同癌症中。值得注意的是,这仅仅是一项初步的探索性研究,不可避免地存在一些不足和局限性。尽管如此,本研究致力于通过这项工作为该领域带来新颖独特的视角,希望开拓新的理解层面,激发更深入的研究和讨论。

https://cdn.ncbi.nlm.nih.gov/pmc/blobs/2a76/11391000/59e1b1fb4bf1/12672_2024_1303_Fig1_HTML.jpg

文献AI研究员

20分钟写一篇综述,助力文献阅读效率提升50倍。

立即体验

用中文搜PubMed

大模型驱动的PubMed中文搜索引擎

马上搜索

文档翻译

学术文献翻译模型,支持多种主流文档格式。

立即体验