Suppr超能文献

基因家族在肝细胞癌中的作用的综合分析及表达验证。

Integrative analysis of the role of the gene family in hepatocellular carcinoma and expression validation.

作者信息

Gao Xiaojin, He Kun, Zeng Zhongxiang, Yin Yaolin, Huang Jie, Liu Xingliang, Xiang Xiaocong, Li Jingdong

机构信息

Institute of Hepato-Biliary-Pancreatic-Intestinal Disease, Affiliated Hospital of North Sichuan Medical College, Nanchong, China.

Department of Hepatobiliary Surgery, Academician (Expert) Workstation, Affiliated Hospital of North Sichuan Medical College, Nanchong, China.

出版信息

Transl Cancer Res. 2024 Aug 31;13(8):4062-4084. doi: 10.21037/tcr-24-147. Epub 2024 Aug 26.

Abstract

BACKGROUND

The diphthamide () gene family is a group of genes that encode a set of enzymes that specifically modify eukaryotic elongation factor 2 (eEF2). Although previous studies have shown a link between the genes () and carcinogenesis, it is still unknown how the affect hepatocellular carcinoma (HCC). This study aimed to describe the expression, clinical significance, and potential mechanisms of in HCC.

METHODS

Real-time quantitative polymerase chain reaction (RT-qPCR), Genotype-Tissue Expression (GTEx), and The Cancer Genome Atlas (TCGA) databases were utilized to research the expression of DPHs in HCC. The relationship between the expression of and the clinicopathological characteristics of HCC patients was investigated using TCGA data, and their diagnostic value was evaluated using receiver operating characteristic (ROC) curves and their prognostic value was analyzed using Kaplan-Meier curves and univariate and multivariate Cox regression analyses. Potential reasons for the upregulation of and () expression in HCC were analyzed using multiple databases. Additionally, this study also explored the potential biological functions of in HCC via gene sets enrichment analysis (GSEA). Correlation analysis of expression with immune-related genes and immune checkpoints was performed using Spearman's correlation analysis, and single-sample GSEA was used to assess the distribution of tumor-infiltrating immune cell types.

RESULTS

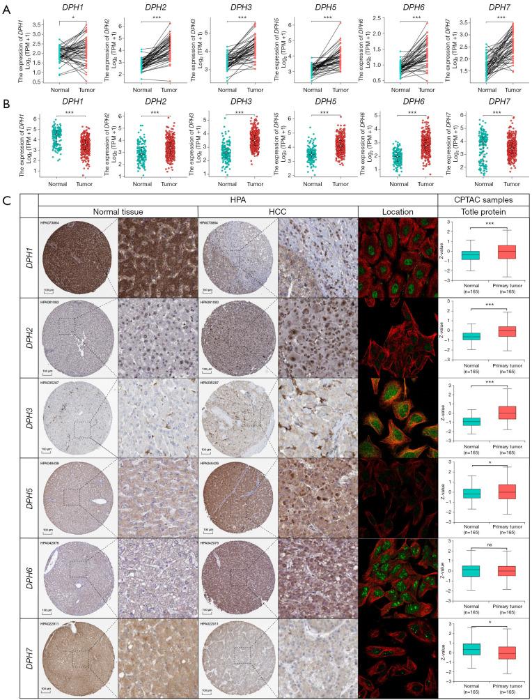
expression was downregulated in tumor tissues while expression was upregulated and showed a similar expression pattern in HCC. The results of the ROC analysis suggested that had valuable diagnostic properties in HCC. Kaplan-Meier analysis demonstrated that had prognostic predictive value in HCC. Furthermore, univariate and multivariate Cox regression suggested that was an independent predictive factor for HCC. GSEA analysis revealed that might be tightly associated with Pathways in cancer, cell cycles, Fc gamma R mediated phagocytosis, etc. Additionally, expression and numerous immune-related genes showed a positive connection, including chemokines receptor genes, immunosuppressive genes, chemokines genes, human leukocyte antigen (HLA) genes, and immunostimulatory genes. Further analysis of the association between 24 immune infiltrating cells and revealed the greatest negative correlation between natural killer (NK) cells and Th17 cells, but the greatest positive correlation with Th2 cells.

CONCLUSIONS

significantly influence the development and progression of HCC. has significant diagnostic and prognostic potential and may be a promising target for immunotherapy.

摘要

背景

双氢乳清酰胺()基因家族是一组编码特定修饰真核生物延伸因子2(eEF2)的酶的基因。尽管先前的研究表明该基因()与致癌作用之间存在联系,但仍不清楚它们如何影响肝细胞癌(HCC)。本研究旨在描述其在HCC中的表达、临床意义及潜在机制。

方法

利用实时定量聚合酶链反应(RT-qPCR)、基因型-组织表达(GTEx)和癌症基因组图谱(TCGA)数据库研究DPHs在HCC中的表达。利用TCGA数据研究其表达与HCC患者临床病理特征之间的关系,并使用受试者工作特征(ROC)曲线评估其诊断价值,使用Kaplan-Meier曲线以及单因素和多因素Cox回归分析来分析其预后价值。利用多个数据库分析HCC中该基因和()表达上调的潜在原因。此外,本研究还通过基因集富集分析(GSEA)探索其在HCC中的潜在生物学功能。使用Spearman相关分析对其表达与免疫相关基因和免疫检查点进行相关性分析,并使用单样本GSEA评估肿瘤浸润免疫细胞类型的分布。

结果

肿瘤组织中其表达下调,而在HCC中表达上调且呈现相似的表达模式。ROC分析结果表明,其在HCC中具有有价值的诊断特性。Kaplan-Meier分析表明,其在HCC中具有预后预测价值。此外,单因素和多因素Cox回归表明,它是HCC的独立预测因子。GSEA分析显示,它可能与癌症通路、细胞周期、FcγR介导的吞噬作用等密切相关。此外,其表达与众多免疫相关基因呈正相关,包括趋化因子受体基因、免疫抑制基因、趋化因子基因、人类白细胞抗原(HLA)基因和免疫刺激基因。对24种免疫浸润细胞与该基因之间关联的进一步分析显示,自然杀伤(NK)细胞与Th17细胞之间的负相关性最大,但与Th2细胞的正相关性最大。

结论

显著影响HCC的发生和发展。具有显著的诊断和预后潜力,可能是免疫治疗的一个有前景靶点。

https://cdn.ncbi.nlm.nih.gov/pmc/blobs/2f9a/11385253/5819e48a2a99/tcr-13-08-4062-f1.jpg

文献AI研究员

20分钟写一篇综述,助力文献阅读效率提升50倍。

立即体验

用中文搜PubMed

大模型驱动的PubMed中文搜索引擎

马上搜索

文档翻译

学术文献翻译模型,支持多种主流文档格式。

立即体验