Suppr超能文献

探索肺腺癌细胞衰老的分子和免疫景观。

Exploring the molecular and immune landscape of cellular senescence in lung adenocarcinoma.

机构信息

Department of Pathology, Shandong Cancer Hospital and Institute, Shandong First Medical University and Shandong Academy of Medical Sciences, Jinan, China.

Geneplus-Beijing Institute, Beijing, China.

出版信息

Front Immunol. 2024 Aug 29;15:1347770. doi: 10.3389/fimmu.2024.1347770. eCollection 2024.

Abstract

INTRODUCTION

The connection between aging and cancer is complex. Previous research has highlighted the association between the aging process of lung adenocarcinoma (LUAD) cells and the immune response, yet there remains a gap in confirming this through single-cell data validation. Here, we aim to develop a novel aging-related prognostic model for LUAD, and verify the alterations in the genome and immune microenvironment linked to cellular senescence.

METHODS

We integrated a comprehensive collection of senescence genes from the GenAge and CellAge databases and employed the least absolute shrinkage and selection operator (LASSO) Cox analysis to construct and validate a novel prognostic model for LUAD. This model was then utilized to examine the relationship between aging, tumor somatic mutations, and immune cell infiltration. Additionally, we explored the heterogeneity of senescence and intercellular communication within the LUAD tumor microenvironment (TME) through single-cell transcriptomic data analysis.

RESULTS

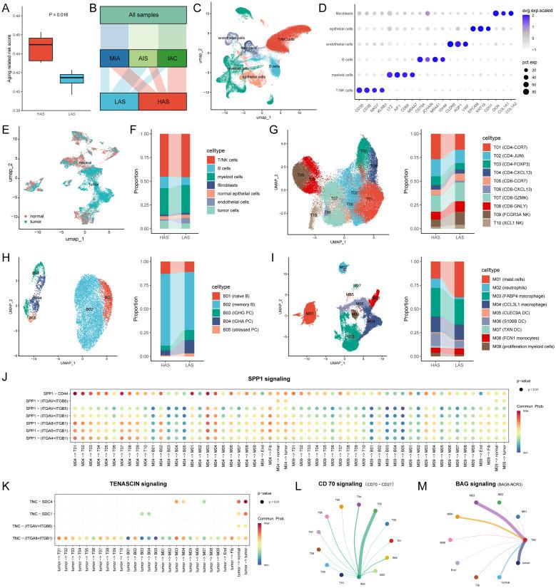
By exploring the expression profiles of 586 cellular senescence-related genes in 428 LUAD patients, we constructed an aging-related genes (ARGs) risk model included 10 ARGs and validated it as an independent prognostic predictor for LUAD patients. Notably, patients with low aging scores (LAS group) exhibited better survival, lower tumor mutation burden (TMB), lower somatic mutation frequency, lower tumor proliferation rate, and an immune activated phenotype compared to patients with high aging scores (HAS group). While the HAS group was enriched in tumor cells and showed a lower infiltration of CD8-CCR7, CD8- CXCL13, CD8-GNLY, FCGR3A NK cells, XCL1 NK cells, plasma cell (PC) and other immune subsets. Furthermore, the SPP1 and TENASCIN pathways, associated with tumor immune escape and tumor progression, were also enriched in the HAS group. Additionally, our study also indicated that senescence levels were heterogeneous in the LUAD tumor microenvironment (TME), especially with tumor cells in the LAS group showing higher age scores compared to those in the HAS group.

CONCLUSIONS

Collectively, our findings underscore that ARRS through ARGs serves as a robust biomarker for the prognosis in LUAD.

摘要

简介

衰老与癌症之间的关系复杂。先前的研究强调了肺腺癌(LUAD)细胞衰老过程与免疫反应之间的关联,但通过单细胞数据验证来确认这一点仍存在差距。在这里,我们旨在为 LUAD 开发一种新的与衰老相关的预后模型,并验证与细胞衰老相关的基因组和免疫微环境的改变。

方法

我们整合了来自 GenAge 和 CellAge 数据库的综合衰老基因集,并采用最小绝对收缩和选择算子(LASSO)Cox 分析来构建和验证 LUAD 的新预后模型。然后,我们利用该模型来研究衰老、肿瘤体细胞突变与免疫细胞浸润之间的关系。此外,我们通过单细胞转录组数据分析探索了 LUAD 肿瘤微环境(TME)中衰老和细胞间通讯的异质性。

结果

通过对 428 例 LUAD 患者的 586 个细胞衰老相关基因的表达谱进行探索,我们构建了一个包含 10 个 ARG 的衰老相关基因(ARGs)风险模型,并验证其为 LUAD 患者的独立预后预测因子。值得注意的是,低衰老评分(LAS 组)的患者与高衰老评分(HAS 组)相比,具有更好的生存、更低的肿瘤突变负担(TMB)、更低的体细胞突变频率、更低的肿瘤增殖率和免疫激活表型。虽然 HAS 组富含肿瘤细胞,并且 CD8-CCR7、CD8-CXCL13、CD8-GNLY、FCGR3A NK 细胞、XCL1 NK 细胞、浆细胞(PC)和其他免疫亚群的浸润水平较低。此外,与肿瘤免疫逃逸和肿瘤进展相关的 SPP1 和 TENASCIN 通路在 HAS 组中也得到了富集。此外,我们的研究还表明,LUAD 肿瘤微环境(TME)中的衰老水平存在异质性,尤其是 LAS 组的肿瘤细胞比 HAS 组的肿瘤细胞具有更高的年龄评分。

结论

总之,我们的研究结果强调,通过 ARGs 的 ARRS 可作为 LUAD 预后的强大生物标志物。

https://cdn.ncbi.nlm.nih.gov/pmc/blobs/b78d/11390420/624d7b074163/fimmu-15-1347770-g001.jpg

文献AI研究员

20分钟写一篇综述,助力文献阅读效率提升50倍。

立即体验

用中文搜PubMed

大模型驱动的PubMed中文搜索引擎

马上搜索

文档翻译

学术文献翻译模型,支持多种主流文档格式。

立即体验