Suppr超能文献

中风患者抓握过程中中央皮质与上肢屈肌同步氧合的特征:一项对照试验研究方案

Characteristics of central cortex and upper-limb flexors synchrony oxygenation during grasping in people with stroke: a controlled trial study protocol.

作者信息

Zhao Jiang-Li, Chen Pei-Ming, Zhang Tao, Xie Hao, Xiao Wen-Wu, Ng Shamay S M, Wang Chu-Huai

机构信息

Department of Rehabilitation Medicine, The First Affiliated Hospital, Sun Yat-sen University, Guangzhou, Guangdong, China.

Department of Rehabilitation Sciences, The Hong Kong Polytechnic University, Hong Kong SAR, China.

出版信息

Front Hum Neurosci. 2024 Aug 29;18:1409148. doi: 10.3389/fnhum.2024.1409148. eCollection 2024.

Abstract

BACKGROUND

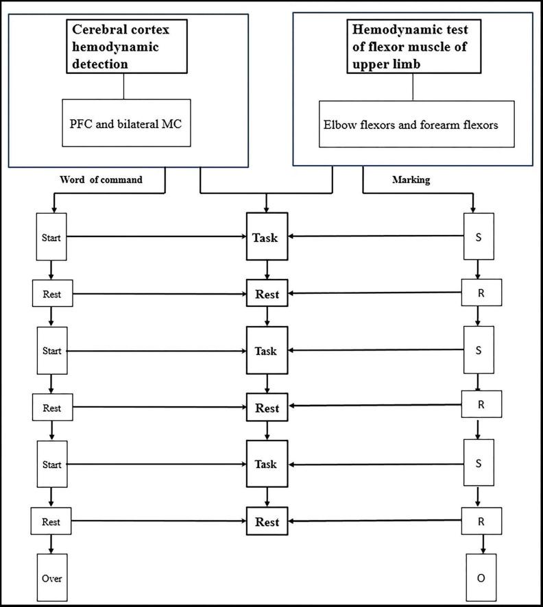
Upper limb motor impairment is a common consequence of stroke, and the effectiveness and underlying mechanisms of rehabilitation therapy for improving upper limb function remain uncertain. Functional near-infrared spectroscopy, a reliable wearable neuroimaging technique, holds promise for investigating brain activity during functional tasks. This study aims to explore the synchronous oxygenation characteristics of the central cortex and upper-limb flexors during a grasping task and investigate the rehabilitation mechanisms of upper limb motor function in individuals with stroke.

METHODS

Participants with stroke who demonstrate the ability to grasp and lift cubic wood blocks of different sizes (2.5cm, 5cm, and 10cm) using their affected hand will be divided into three groups: A, B, and C. Each group will consist of twenty stroke patients, resulting in a total of sixty participants with stroke. Additionally, twenty matched healthy subjects will be enrolled as a control group. Comprehensive assessments will be conducted before and after the intervention, including blood oxygen parameter monitoring of the cerebral cortex and upper limb flexors using fNIRS during the grasping task. Other assessments will include MyotonPRO, the Modified Ashworth Scale, the upper extremity section of the Fugl-Meyer Assessment, the Action Research Arm Test, and the Modified Barthel Index. The study will be undertaken between January 2024 and September 2025.

CONCLUSIONS

The results of this trial will provide an in-depth understanding of the Characteristics of central cortex and upper-limb flexors synchronous oxygenation during grasping task and how it may relate to the rehabilitation mechanism of upper limb motor function in people with stroke.

CLINICAL TRIAL REGISTRATION

https://www.chictr.org.cn, identifier ChiCTR2400080619.

摘要

背景

上肢运动功能障碍是中风的常见后果,改善上肢功能的康复治疗的有效性及潜在机制仍不明确。功能近红外光谱技术是一种可靠的可穿戴神经成像技术,有望用于研究功能任务期间的大脑活动。本研究旨在探索抓握任务期间中央皮质与上肢屈肌的同步氧合特征,并研究中风患者上肢运动功能的康复机制。

方法

能够用患手抓握和举起不同尺寸(2.5厘米、5厘米和10厘米)立方木块的中风患者将被分为三组:A组、B组和C组。每组将有20名中风患者,共计60名中风参与者。此外,将招募20名匹配的健康受试者作为对照组。在干预前后进行综合评估,包括在抓握任务期间使用功能近红外光谱技术监测大脑皮质和上肢屈肌的血氧参数。其他评估将包括MyotonPRO、改良Ashworth量表、Fugl-Meyer评估上肢部分、动作研究臂测试和改良Barthel指数。该研究将于2024年1月至2025年9月进行。

结论

本试验结果将深入了解抓握任务期间中央皮质与上肢屈肌同步氧合的特征,以及它与中风患者上肢运动功能康复机制的关系。

临床试验注册

https://www.chictr.org.cn,标识符ChiCTR2400080619。

https://cdn.ncbi.nlm.nih.gov/pmc/blobs/90f8/11390428/ea0a1e7d41f7/fnhum-18-1409148-g001.jpg

文献AI研究员

20分钟写一篇综述,助力文献阅读效率提升50倍。

立即体验

用中文搜PubMed

大模型驱动的PubMed中文搜索引擎

马上搜索

文档翻译

学术文献翻译模型,支持多种主流文档格式。

立即体验