Suppr超能文献

一种用于高通量抗纤维化药物筛选的仿生光学心脏纤维化芯片。

A Biomimetic Optical Cardiac Fibrosis-on-a-Chip for High-Throughput Anti-Fibrotic Drug Screening.

作者信息

Shang Yixuan, Xu Dongyu, Sun Lingyu, Zhao Yuanjin, Sun Lingyun

机构信息

Department of Rheumatology and Immunology, Nanjing Drum Tower Hospital, Affiliated Hospital of Medical School, Nanjing University, Nanjing 210008, China.

State Key Laboratory of Bioelectronics, School of Biological Science and Medical Engineering, Southeast University, Nanjing 210096, China.

出版信息

Research (Wash D C). 2024 Sep 12;7:0471. doi: 10.34133/research.0471. eCollection 2024.

Abstract

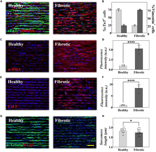
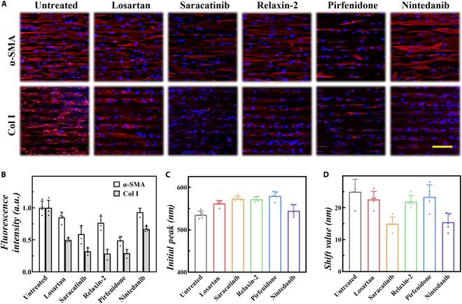
Cardiac fibrosis has emerged as the primary cause of morbidity, disability, and even mortality in numerous nations. In light of the advancements in precision medicine strategies, substantial attention has been directed toward the development of a practical and precise drug screening platform customized for individual patients. In this study, we introduce a biomimetic cardiac fibrosis-on-a-chip incorporating structural color hydrogels (SCHs) to enable optical high-throughput drug screening. By cocultivating a substantial proportion of cardiac fibroblasts (CFBs) with cardiomyocytes on the SCH, this biomimetic fibrotic microtissue successfully replicates the structural components and biomechanical properties associated with cardiac fibrosis. More importantly, the structural color shift observed in the SCH can be indicative of cardiac contraction and relaxation, making it a valuable tool for evaluating fibrosis progression. By incorporating such fibrotic microtissue into a microfluidic gradient chip, we develop a biomimetic optical cardiac fibrosis-on-a-chip platform that accurately and efficiently screens potential anti-fibrotic drugs. These characteristics suggest that this microphysiological platform possesses the capability to establish a preclinical framework for screening cardiac drugs, and may even contribute to the advancement of precision medicine.

摘要

心脏纤维化已成为许多国家发病、致残甚至死亡的主要原因。鉴于精准医学策略的进展,人们已将大量注意力转向开发针对个体患者定制的实用且精确的药物筛选平台。在本研究中,我们引入了一种包含结构色水凝胶(SCHs)的仿生心脏纤维化芯片,以实现光学高通量药物筛选。通过在SCH上与心肌细胞共培养大量心脏成纤维细胞(CFB),这种仿生纤维化微组织成功复制了与心脏纤维化相关的结构成分和生物力学特性。更重要的是,在SCH中观察到的结构颜色变化可指示心脏的收缩和舒张,使其成为评估纤维化进展的有价值工具。通过将这种纤维化微组织整合到微流控梯度芯片中,我们开发了一种仿生光学心脏纤维化芯片平台,可准确、高效地筛选潜在的抗纤维化药物。这些特性表明,这个微生理平台有能力建立一个用于筛选心脏药物的临床前框架,甚至可能有助于精准医学的发展。

https://cdn.ncbi.nlm.nih.gov/pmc/blobs/6f12/11391215/a910468ed75d/research.0471.fig.001.jpg

文献AI研究员

20分钟写一篇综述,助力文献阅读效率提升50倍。

立即体验

用中文搜PubMed

大模型驱动的PubMed中文搜索引擎

马上搜索

文档翻译

学术文献翻译模型,支持多种主流文档格式。

立即体验