Suppr超能文献

通过基于配子体的转化对一种模式蕨类植物进行高效基因编辑。

Efficient gene editing of a model fern species through gametophyte-based transformation.

作者信息

Jiang Wei, Deng Fenglin, Babla Mohammad, Chen Chen, Yang Dongmei, Tong Tao, Qin Yuan, Chen Guang, Marchant Blaine, Soltis Pamela, Soltis Douglas Edward, Zeng Fanrong, Chen Zhong-Hua

机构信息

MARA Key Laboratory of Sustainable Crop Production in the Middle Reaches of the Yangtze River, College of Agriculture, Yangtze University, Jingzhou 434025, China.

School of Science, Western Sydney University, Penrith, NSW 2751, Australia.

出版信息

Plant Physiol. 2024 Dec 2;196(4):2346-2361. doi: 10.1093/plphys/kiae473.

Abstract

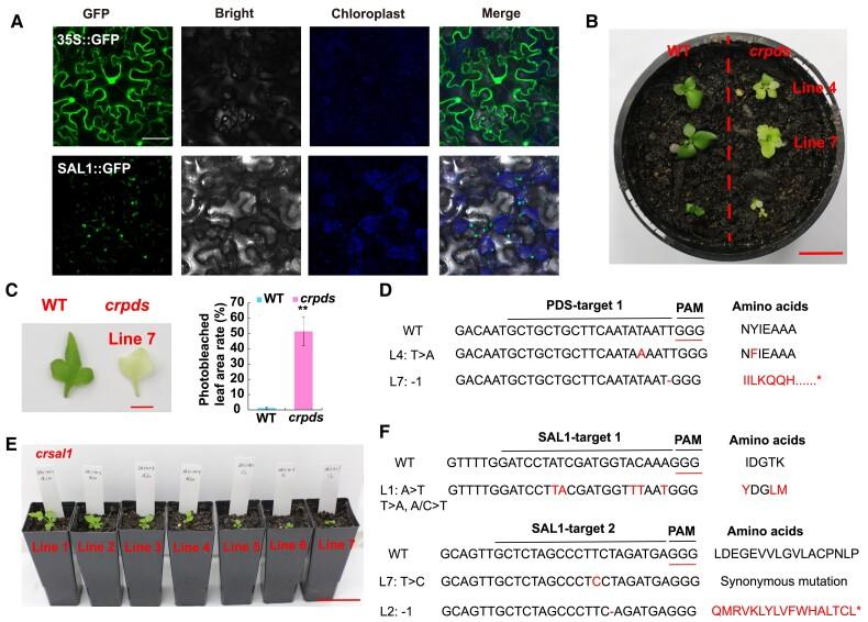
The clustered regularly interspaced short palindromic repeats (CRISPR)/CRISPR-associated nuclease (Cas) system allows precise and easy editing of genes in many plant species. However, this system has not yet been applied to any fern species through gametophytes due to the complex characteristics of fern genomes, genetics, and physiology. Here, we established a protocol for gametophyte-based screening of single-guide RNAs (sgRNAs) with high efficiency for CRISPR/Cas9-mediated gene knockout in a model fern species, Ceratopteris richardii. We utilized the C. richardii ACTIN promoter to drive sgRNA expression and the enhanced CaMV 35S promoter to drive the expression of Streptococcus pyogenes Cas9 in this CRISPR-mediated editing system, which was employed to successfully edit a few genes, such as Nucleotidase/phosphatase 1 (CrSAL1) and Phytoene Desaturase (CrPDS), which resulted in an albino phenotype in C. richardii. Knockout of CrSAL1 resulted in significantly (P < 0.05) reduced stomatal conductance (gs), leaf transpiration rate (E), guard cell length, and abscisic acid (ABA)-induced reactive oxygen species (ROS) accumulation in guard cells. Moreover, CrSAL1 overexpressing plants showed significantly increased net photosynthetic rate (A), gs, and E as well as most of the stomatal traits and ABA-induced ROS production in guard cells compared to the wild-type (WT) plants. Taken together, our optimized CRISPR/Cas9 system provides a useful tool for functional genomics in a model fern species, allowing the exploration of fern gene functions for evolutionary biology, herbal medicine discovery, and agricultural applications.

摘要

成簇规律间隔短回文重复序列(CRISPR)/CRISPR相关核酸酶(Cas)系统能够在许多植物物种中实现精确且简便的基因编辑。然而,由于蕨类植物基因组、遗传学和生理学的复杂特性,该系统尚未通过配子体应用于任何蕨类物种。在此,我们建立了一种基于配子体的方案,用于在模式蕨类物种里氏瓶尔小草(Ceratopteris richardii)中高效筛选用于CRISPR/Cas9介导的基因敲除的单向导RNA(sgRNA)。在这个CRISPR介导的编辑系统中,我们利用里氏瓶尔小草肌动蛋白启动子驱动sgRNA表达,并利用增强型花椰菜花叶病毒35S启动子驱动化脓性链球菌Cas9的表达,该系统成功编辑了一些基因,如核苷酸酶/磷酸酶1(CrSAL1)和八氢番茄红素去饱和酶(CrPDS),这导致里氏瓶尔小草出现白化表型。CrSAL1的敲除导致气孔导度(gs)、叶片蒸腾速率(E)、保卫细胞长度以及脱落酸(ABA)诱导的保卫细胞活性氧(ROS)积累显著(P<0.05)降低。此外,与野生型(WT)植物相比,过表达CrSAL1的植物的净光合速率(A)、gs和E以及大多数气孔性状和ABA诱导的保卫细胞ROS产生均显著增加。综上所述,我们优化的CRISPR/Cas9系统为模式蕨类物种的功能基因组学提供了一个有用的工具,有助于探索蕨类基因在进化生物学、草药发现和农业应用方面的功能。

https://cdn.ncbi.nlm.nih.gov/pmc/blobs/639b/11638000/0593861235d7/kiae473f1.jpg

文献AI研究员

20分钟写一篇综述,助力文献阅读效率提升50倍。

立即体验

用中文搜PubMed

大模型驱动的PubMed中文搜索引擎

马上搜索

文档翻译

学术文献翻译模型,支持多种主流文档格式。

立即体验