Suppr超能文献

遗传多样性、选择信号和全基因组关联研究鉴定与湖羊产羔数相关的候选基因。

Genetic Diversity, Selection Signatures, and Genome-Wide Association Study Identify Candidate Genes Related to Litter Size in Hu Sheep.

机构信息

State Key Laboratory of Animal Biotech Breeding, Institute of Animal Science, Chinese Academy of Agricultural Sciences (CAAS), Beijing 100193, China.

Key Laboratory of Animal Genetics, Breeding and Reproduction of Shaanxi Province, College of Animal Science and Technology, Northwest A&F University, Yangling 712100, China.

出版信息

Int J Mol Sci. 2024 Aug 29;25(17):9397. doi: 10.3390/ijms25179397.

Abstract

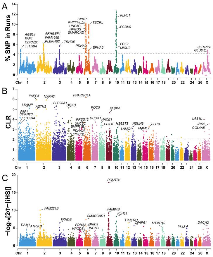
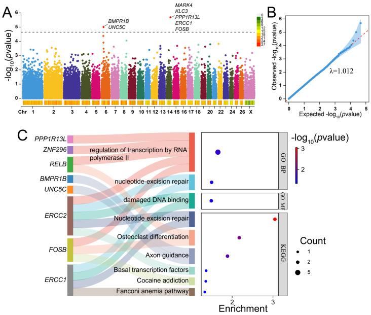
Hu sheep is a renowned prolific local sheep breed in China, widely distributed across the country due to its excellent reproductive performance. Deciphering the molecular mechanisms underlying the high fecundity of Hu sheep is crucial for improving the litter size of ewes. In this study, we genotyped 830 female Hu sheep using the Illumina OvineSNP50 BeadChip and performed genetic diversity analysis, selection signature detection, and a genome-wide association study (GWAS) for litter size. Our results revealed that the Hu sheep population exhibits relatively high genetic diversity. A total of 4927 runs of homozygosity (ROH) segments were detected, with the majority (74.73%) being short in length. Different genomic inbreeding coefficients (, , , and ) ranged from -0.0060 to 0.0126, showing low levels of inbreeding in this population. Additionally, we identified 91 candidate genomic regions through three complementary selection signature methods, including ROH, composite likelihood ratio (CLR), and integrated haplotype score (iHS), and annotated 189 protein-coding genes. Moreover, we observed two significant SNPs related to the litter size of Hu sheep using GWAS analysis based on a repeatability model. Integrating the selection signatures and the GWAS results, we identified 15 candidate genes associated with litter size, among which and were particularly noteworthy. These findings provide valuable insights for improving the reproductive performance and breeding of high-fecundity lines of Hu sheep.

摘要

湖羊是中国著名的多胎绵羊品种,由于其优良的繁殖性能,在中国各地广泛分布。解析湖羊高繁殖力的分子机制对于提高母羊的产羔数至关重要。本研究利用 Illumina OvineSNP50 BeadChip 对 830 只雌性湖羊进行了基因分型,并进行了遗传多样性分析、选择信号检测和产羔数的全基因组关联研究(GWAS)。研究结果表明,湖羊群体具有较高的遗传多样性。共检测到 4927 个纯合段(ROH),其中大部分(74.73%)长度较短。不同的基因组近交系数(、、、和)范围在-0.0060 到 0.0126 之间,表明该群体的近交程度较低。此外,我们还通过三种互补的选择信号方法(ROH、复合似然比(CLR)和综合单倍型得分(iHS))鉴定了 91 个候选基因组区域,并注释了 189 个蛋白质编码基因。此外,我们还通过基于重复性模型的 GWAS 分析观察到两个与湖羊产羔数相关的显著 SNP。整合选择信号和 GWAS 结果,我们鉴定了 15 个与产羔数相关的候选基因,其中和尤为重要。这些发现为提高湖羊繁殖性能和高繁殖力系的选育提供了有价值的信息。

https://cdn.ncbi.nlm.nih.gov/pmc/blobs/be38/11395453/af14886fcca4/ijms-25-09397-g001.jpg

文献AI研究员

20分钟写一篇综述,助力文献阅读效率提升50倍。

立即体验

用中文搜PubMed

大模型驱动的PubMed中文搜索引擎

马上搜索

文档翻译

学术文献翻译模型,支持多种主流文档格式。

立即体验