Suppr超能文献

产肠毒素性不耐热肠毒素通过cAMP/PKA/ERK信号传导影响中性粒细胞效应功能。

Enterotoxigenic heat labile enterotoxin affects neutrophil effector functions via cAMP/PKA/ERK signaling.

作者信息

Ma Jinglin, Hermans Leen, Dierick Matthias, Van der Weken Hans, Cox Eric, Devriendt Bert

机构信息

Laboratory Immunology, Department of Translational Physiology, Infectiology and Public Health, Faculty of Veterinary Medicine, Ghent University, Merelbeke, Belgium.

出版信息

Gut Microbes. 2024 Jan-Dec;16(1):2399215. doi: 10.1080/19490976.2024.2399215. Epub 2024 Sep 16.

Abstract

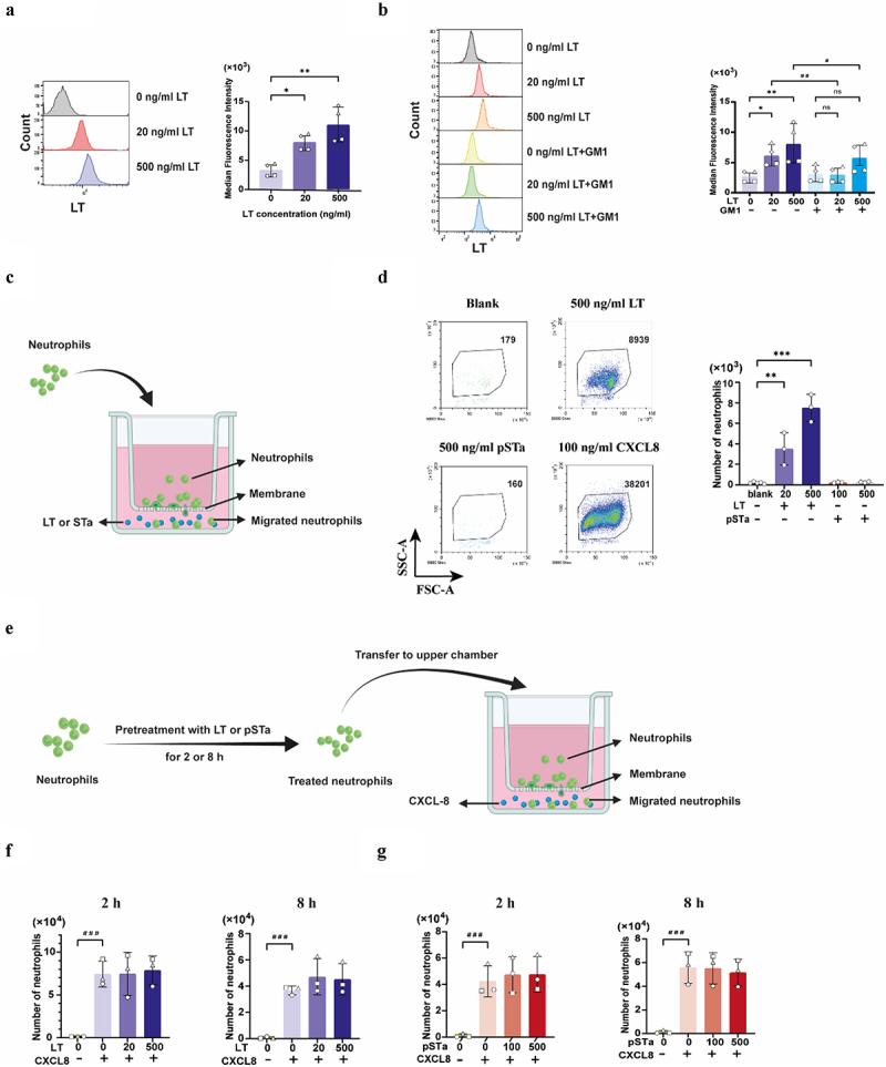
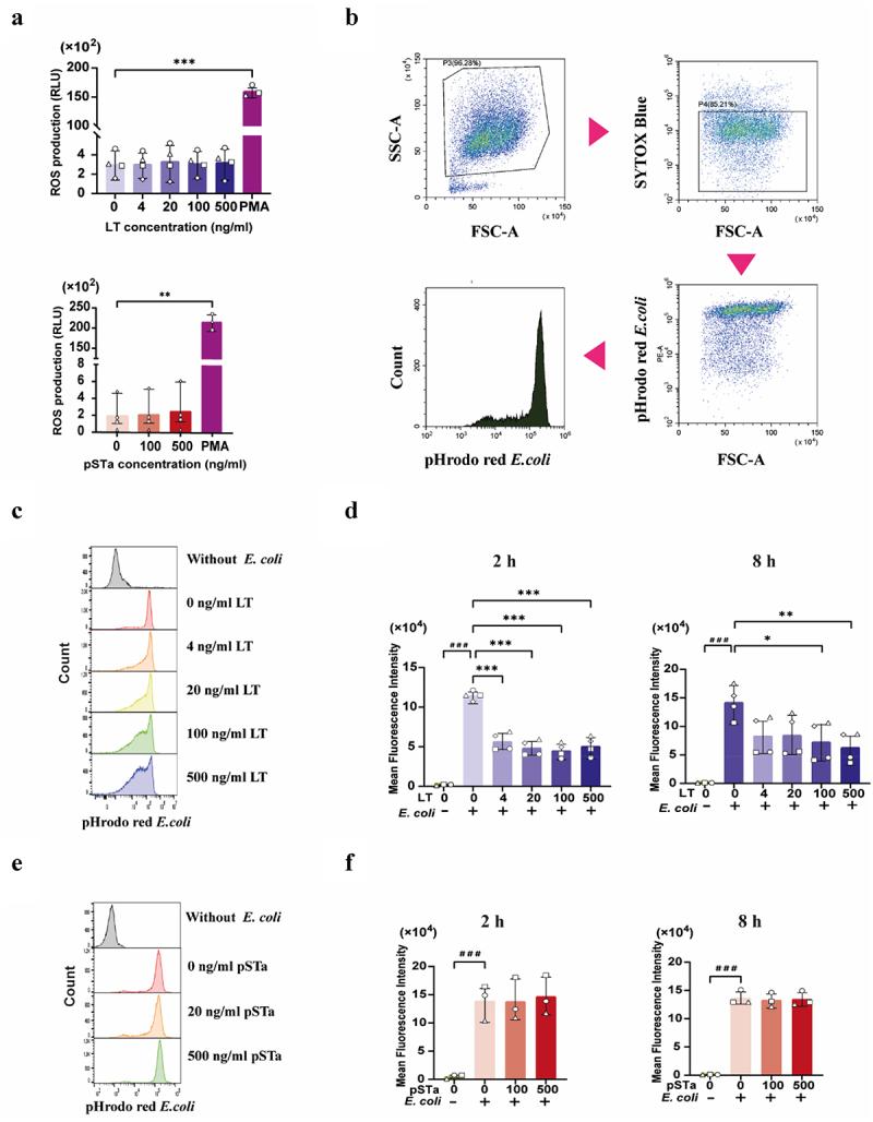
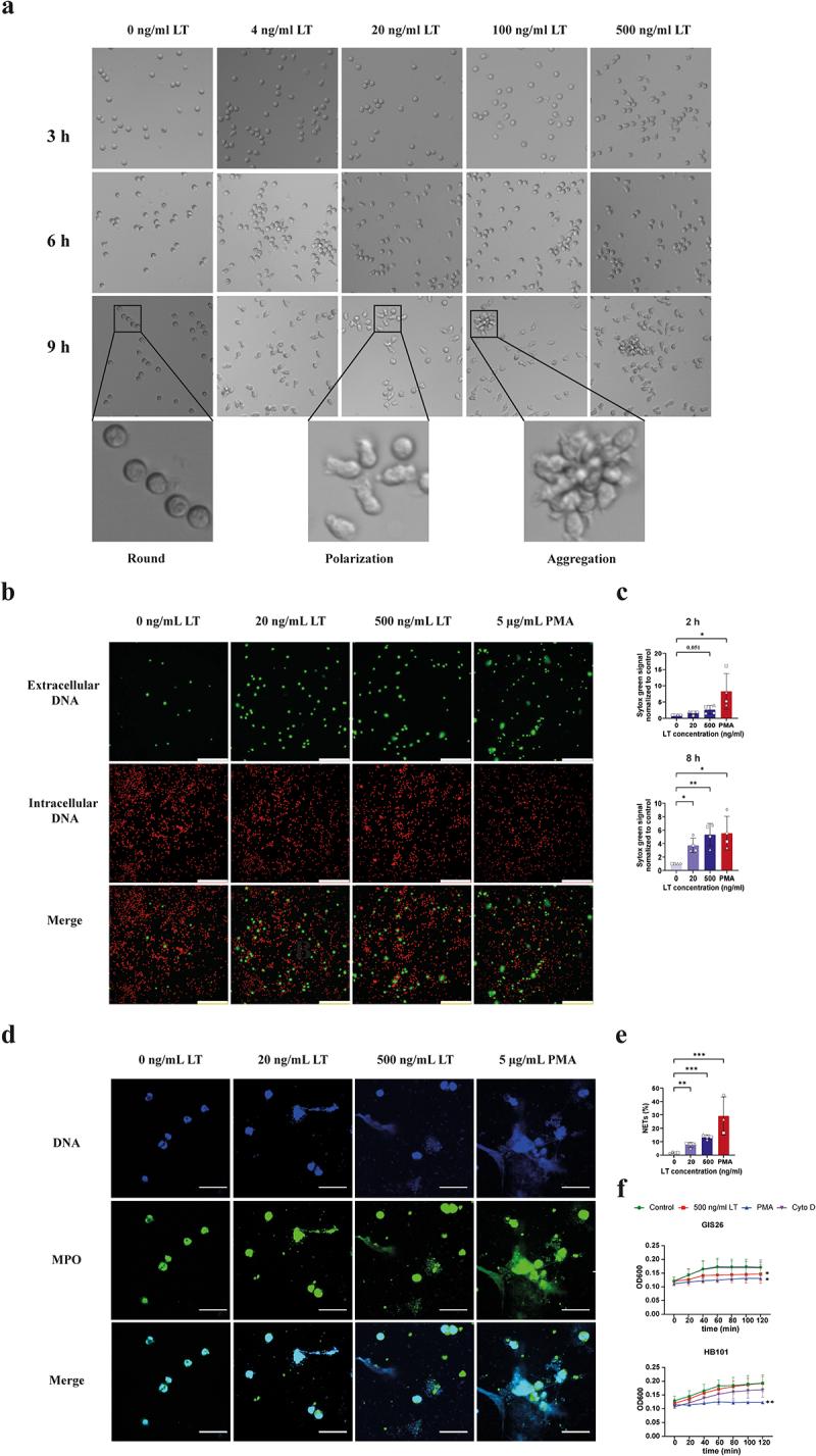
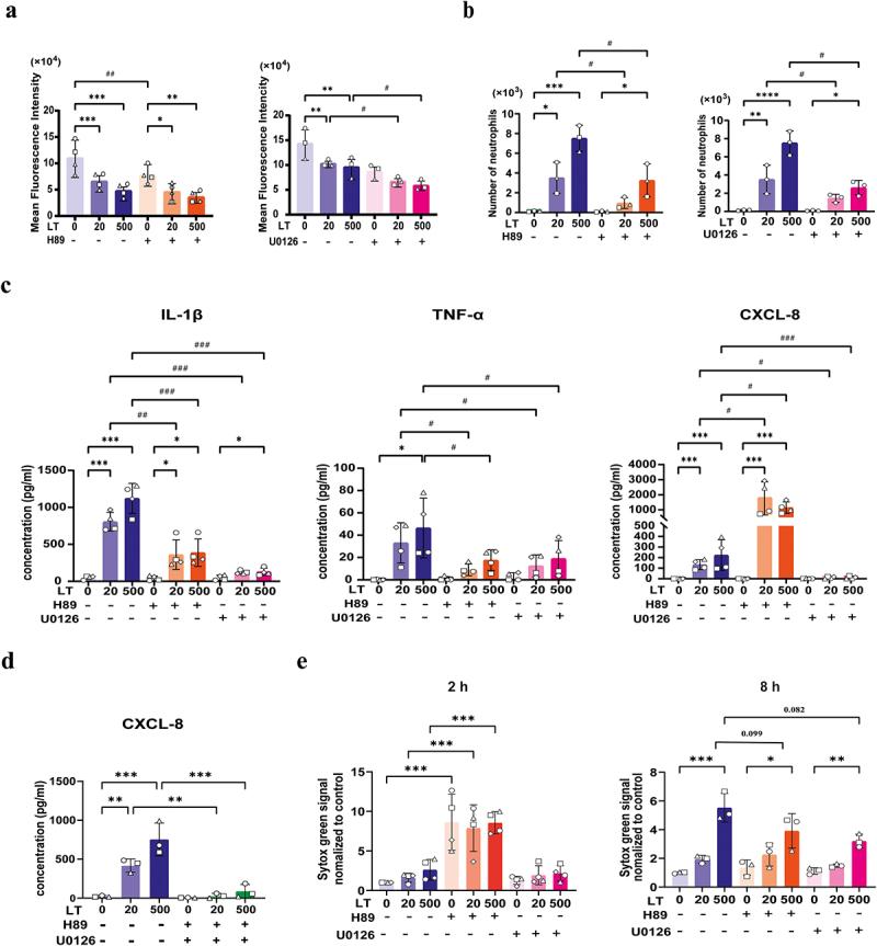
Enterotoxigenic (ETEC) are a major cause of diarrheal illness in humans and animals, induced by enterotoxins produced by these pathogens. Despite the crucial role of neutrophils in combatting bacterial infections, our understanding of how enterotoxins impact neutrophil function is limited. To address this knowledge gap, we used heat-labile enterotoxin (LT) and heat-stable enterotoxin a (STa) to investigate their impact on the effector functions of neutrophils. Our study reveals that pSTa does not exert any discernible effect on the function of neutrophils. In contrast, LT altered the migration and phagocytosis of neutrophils and induced the production of inflammatory factors via activation of cAMP/PKA and ERK1/2 signaling. LT also attenuated the release of neutrophil extracellular traps by neutrophils via the PKA signaling pathway. Our findings provide novel insights into the impact of LT on neutrophil function, shedding light on the underlying mechanisms that govern its immunoregulatory effects. This might help ETEC in subverting the immune system and establishing infection.

摘要

产肠毒素大肠杆菌(ETEC)是人和动物腹泻病的主要病因,由这些病原体产生的肠毒素引起。尽管中性粒细胞在对抗细菌感染中起关键作用,但我们对肠毒素如何影响中性粒细胞功能的了解有限。为了填补这一知识空白,我们使用不耐热肠毒素(LT)和耐热肠毒素a(STa)来研究它们对中性粒细胞效应功能的影响。我们的研究表明,pSTa对中性粒细胞功能没有任何明显影响。相比之下,LT通过激活cAMP/PKA和ERK1/2信号通路改变了中性粒细胞的迁移和吞噬作用,并诱导了炎症因子的产生。LT还通过PKA信号通路减弱了中性粒细胞释放中性粒细胞胞外陷阱的能力。我们的研究结果为LT对中性粒细胞功能的影响提供了新的见解,揭示了其免疫调节作用的潜在机制。这可能有助于ETEC颠覆免疫系统并建立感染。

https://cdn.ncbi.nlm.nih.gov/pmc/blobs/7b01/11407407/b47ff12fe14a/KGMI_A_2399215_F0001_OC.jpg

文献AI研究员

20分钟写一篇综述,助力文献阅读效率提升50倍。

立即体验

用中文搜PubMed

大模型驱动的PubMed中文搜索引擎

马上搜索

文档翻译

学术文献翻译模型,支持多种主流文档格式。

立即体验