Suppr超能文献

TLR7 和 IRF7 缺陷的小鼠通过减少干扰素的产生而加重 COVID-19 的严重程度。

Deficiency of Tlr7 and Irf7 in mice increases the severity of COVID-19 through the reduced interferon production.

机构信息

Tulane National Primate Research Center, Covington, LA, USA.

Department of Microbiology and Immunology, Tulane University School of Medicine, New Orleans, LA, USA.

出版信息

Commun Biol. 2024 Sep 17;7(1):1162. doi: 10.1038/s42003-024-06872-5.

Abstract

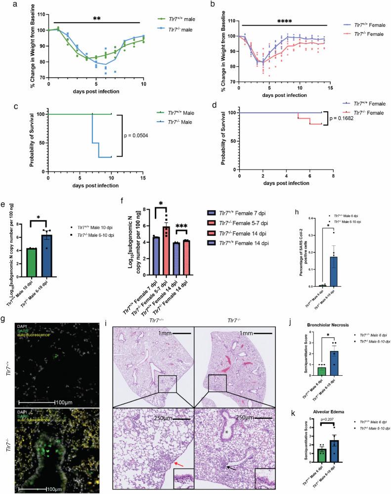
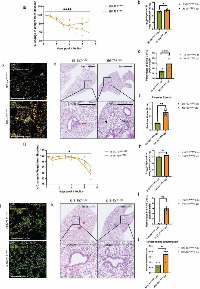
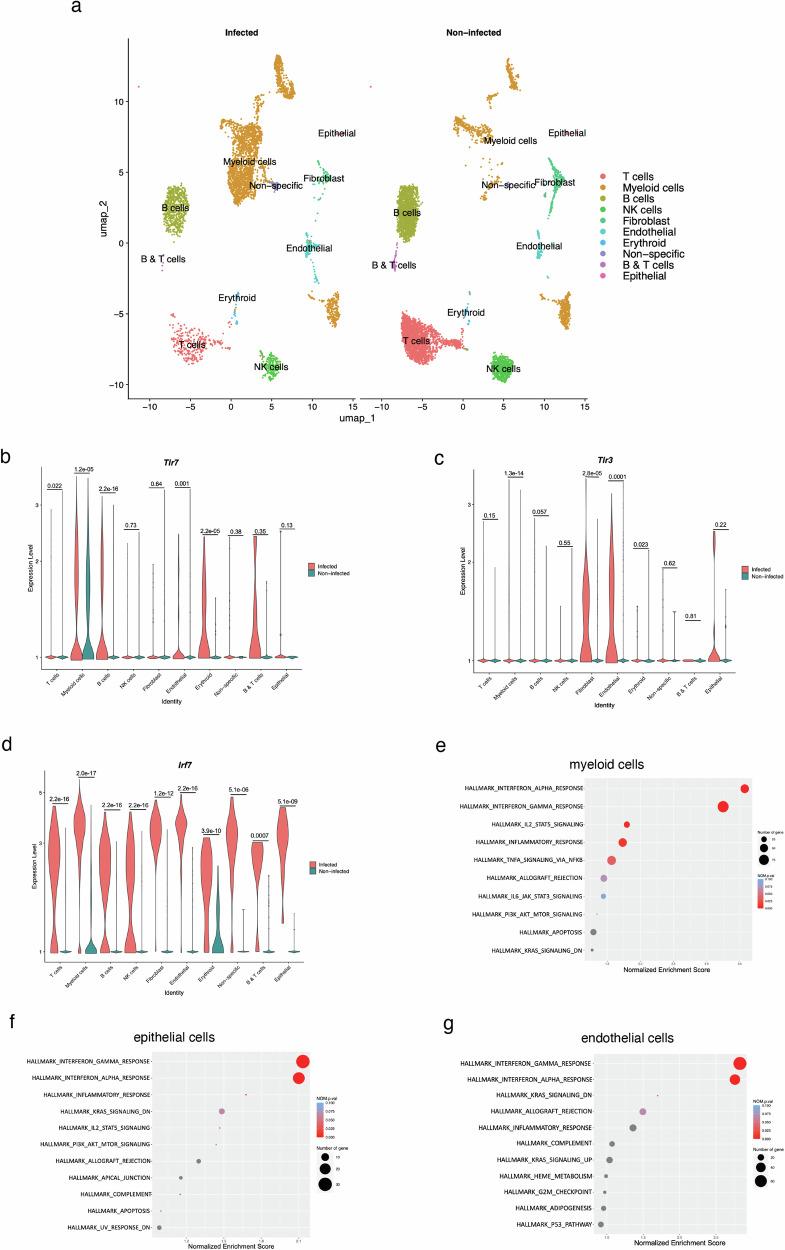
Toll-like receptor 7 (Tlr7) deficiency-accelerated severe COVID-19 is associated with reduced production of interferons (IFNs). However, the underlying mechanisms remain elusive. To address these questions, we utilize Tlr7 and Irf7 deficiency mice, single-cell RNA analysis together with bone marrow transplantation approaches. We demonstrate that at the early phase of infection, SARS-CoV-2 causes the upregulation of Tlr7, Irf7, and IFN pathways in the lungs of the infected mice. The deficiency of Tlr7 and Irf7 globally and/or in immune cells in mice increases the severity of COVID-19 via impaired IFN activation in both immune and/or non-immune cells, leading to increased lung viral loads. These effects are associated with reduced IFN alpha and gamma levels in the circulation. The deficiency of Tlr7 tends to cause the reduced production and nuclear translocation of interferon regulatory factor 7 (IRF7) in the lungs of the infected mice, indicative of reduced IRF7 activation. Despite higher amounts of lung viral antigen, Tlr7 or Irf7 deficiency resulted in substantially reduced production of antibodies against SARS-CoV-2, thereby delaying the viral clearance. These results highlight the importance of the activation of TLR7 and IRF7 leading to IFN production on the development of innate and adaptive immunity against COVID-19.

摘要

Toll 样受体 7(Tlr7)缺陷加速严重 COVID-19 与干扰素(IFNs)产生减少有关。然而,其潜在机制仍不清楚。为了解决这些问题,我们利用 Tlr7 和 Irf7 缺陷小鼠、单细胞 RNA 分析以及骨髓移植方法。我们表明,在感染的早期阶段,SARS-CoV-2 导致感染小鼠肺部的 Tlr7、Irf7 和 IFN 途径上调。在小鼠中全身性或免疫细胞中缺乏 Tlr7 和 Irf7 通过在免疫和/或非免疫细胞中 IFN 激活受损,增加 COVID-19 的严重程度,导致肺部病毒载量增加。这些效应与循环中 IFNα和 IFNγ水平降低有关。Tlr7 的缺乏往往导致感染小鼠肺部中干扰素调节因子 7(IRF7)的产生和核易位减少,表明 IRF7 激活减少。尽管肺部病毒抗原含量较高,但 Tlr7 或 Irf7 缺陷导致针对 SARS-CoV-2 的抗体产生大量减少,从而延迟了病毒清除。这些结果强调了 TLR7 和 IRF7 的激活导致 IFN 产生对 COVID-19 固有和适应性免疫发展的重要性。

https://cdn.ncbi.nlm.nih.gov/pmc/blobs/c523/11408513/5570136161c3/42003_2024_6872_Fig1_HTML.jpg

文献AI研究员

20分钟写一篇综述,助力文献阅读效率提升50倍。

立即体验

用中文搜PubMed

大模型驱动的PubMed中文搜索引擎

马上搜索

文档翻译

学术文献翻译模型,支持多种主流文档格式。

立即体验