Suppr超能文献

鉴定缺血性脑卒中核糖体生物发生基因和亚群。

Identification of ribosome biogenesis genes and subgroups in ischaemic stroke.

机构信息

School of Medicine, Guangxi University, Nanning, China.

The College of Life Sciences, Northwest University, Xian, China.

出版信息

Front Immunol. 2024 Sep 2;15:1449158. doi: 10.3389/fimmu.2024.1449158. eCollection 2024.

Abstract

BACKGROUND

Ischaemic stroke is a leading cause of death and severe disability worldwide. Given the importance of protein synthesis in the inflammatory response and neuronal repair and regeneration after stroke, and that proteins are acquired by ribosomal translation of mRNA, it has been theorised that ribosome biogenesis may have an impact on promoting and facilitating recovery after stroke. However, the relationship between stroke and ribosome biogenesis has not been investigated.

METHODS

In the present study, a ribosome biogenesis gene signature (RSG) was developed using Cox and least absolute shrinkage and selection operator (LASSO) analysis. We classified ischaemic stroke patients into high-risk and low-risk groups using the obtained relevant genes, and further elucidated the immune infiltration of the disease using ssGSEA, which clarified the close relationship between ischaemic stroke and immune subgroups. The concentration of related proteins in the serum of stroke patients was determined by ELISA, and the patients were divided into groups to evaluate the effect of the ribosome biogenesis gene on patients. Through bioinformatics analysis, we identified potential IS-RSGs and explored future therapeutic targets, thereby facilitating the development of more effective therapeutic strategies and novel drugs against potential therapeutic targets in ischaemic stroke.

RESULTS

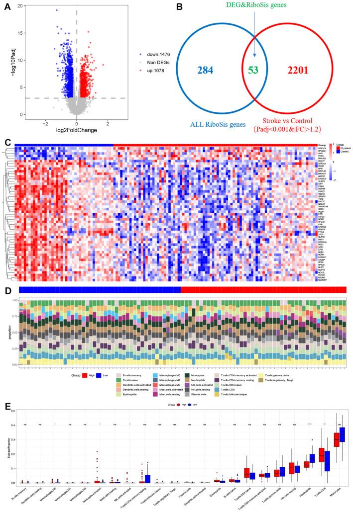
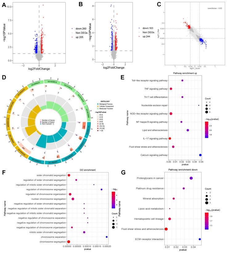
We obtained a set of 12 ribosome biogenesis-related genes (EXOSC5, MRPS11, MRPS7, RNASEL, RPF1, RPS28, C1QBP, GAR1, GRWD1, PELP1, UTP, ERI3), which play a key role in assessing the prognostic risk of ischaemic stroke. Importantly, risk grouping using ribosome biogenesis-related genes was also closely associated with important signaling pathways in stroke. ELISA detected the expression of C1QBP, RPS28 and RNASEL proteins in stroke patients, and the proportion of neutrophils was significantly increased in the high-risk group.

CONCLUSIONS

The present study demonstrates the involvement of ribosomal biogenesis genes in the pathogenesis of ischaemic stroke, providing novel insights into the underlying pathogenic mechanisms and potential therapeutic strategies for ischaemic stroke.

摘要

背景

缺血性中风是全球范围内导致死亡和严重残疾的主要原因。鉴于蛋白质合成在炎症反应和中风后神经元修复和再生中的重要性,以及蛋白质是通过 mRNA 的核糖体翻译获得的,因此有人认为核糖体生物发生可能对促进和促进中风后的恢复有影响。然而,中风与核糖体生物发生之间的关系尚未得到研究。

方法

在本研究中,使用 Cox 和最小绝对收缩和选择算子(LASSO)分析开发了一个核糖体生物发生基因特征(RSG)。我们使用获得的相关基因将缺血性中风患者分为高风险和低风险组,并进一步通过 ssGSEA 阐明疾病的免疫浸润,这阐明了缺血性中风与免疫亚群之间的密切关系。通过 ELISA 测定中风患者血清中相关蛋白的浓度,并将患者分组以评估核糖体生物发生基因对患者的影响。通过生物信息学分析,我们鉴定了潜在的 IS-RSGs 并探索了未来的治疗靶点,从而促进了针对缺血性中风潜在治疗靶点的更有效治疗策略和新型药物的开发。

结果

我们获得了一组 12 个核糖体生物发生相关基因(EXOSC5、MRPS11、MRPS7、RNASEL、RPF1、RPS28、C1QBP、GAR1、GRWD1、PELP1、UTP、ERI3),它们在评估缺血性中风的预后风险方面发挥着关键作用。重要的是,使用核糖体生物发生相关基因进行风险分组也与中风中的重要信号通路密切相关。ELISA 检测到中风患者中 C1QBP、RPS28 和 RNASEL 蛋白的表达,高危组中性粒细胞的比例明显增加。

结论

本研究表明核糖体生物发生基因参与缺血性中风的发病机制,为缺血性中风的潜在发病机制和潜在治疗策略提供了新的见解。

https://cdn.ncbi.nlm.nih.gov/pmc/blobs/7c2b/11406505/b52add6c19b9/fimmu-15-1449158-g001.jpg

文献AI研究员

20分钟写一篇综述,助力文献阅读效率提升50倍。

立即体验

用中文搜PubMed

大模型驱动的PubMed中文搜索引擎

马上搜索

文档翻译

学术文献翻译模型,支持多种主流文档格式。

立即体验