Suppr超能文献

鉴定调控人CD4⁺T细胞中抗TNF介导表达的转录因子网络。

Identification of a transcription factor network regulating anti-TNF mediated expression in human CD4+ T cells.

作者信息

Povoleri Giovanni A M, Ridley Michael L, Marrow Rebecca J, Lalnunhlimi Sylvine, Ryan Sarah E, Kelly Audrey, Lavender Paul, Taams Leonie S

机构信息

Centre for Inflammation Biology and Cancer Immunology (CIBCI), Department of Inflammation Biology, School of Immunology & Microbial Sciences, King's College London, London, UK.

King's Centre for Lung Health, Peter Gorer Department of Immunobiology, School of Immunology & Microbial Sciences, King's College London, London, UK.

出版信息

Discov Immunol. 2024 Jul 27;3(1):kyae013. doi: 10.1093/discim/kyae013. eCollection 2024.

Abstract

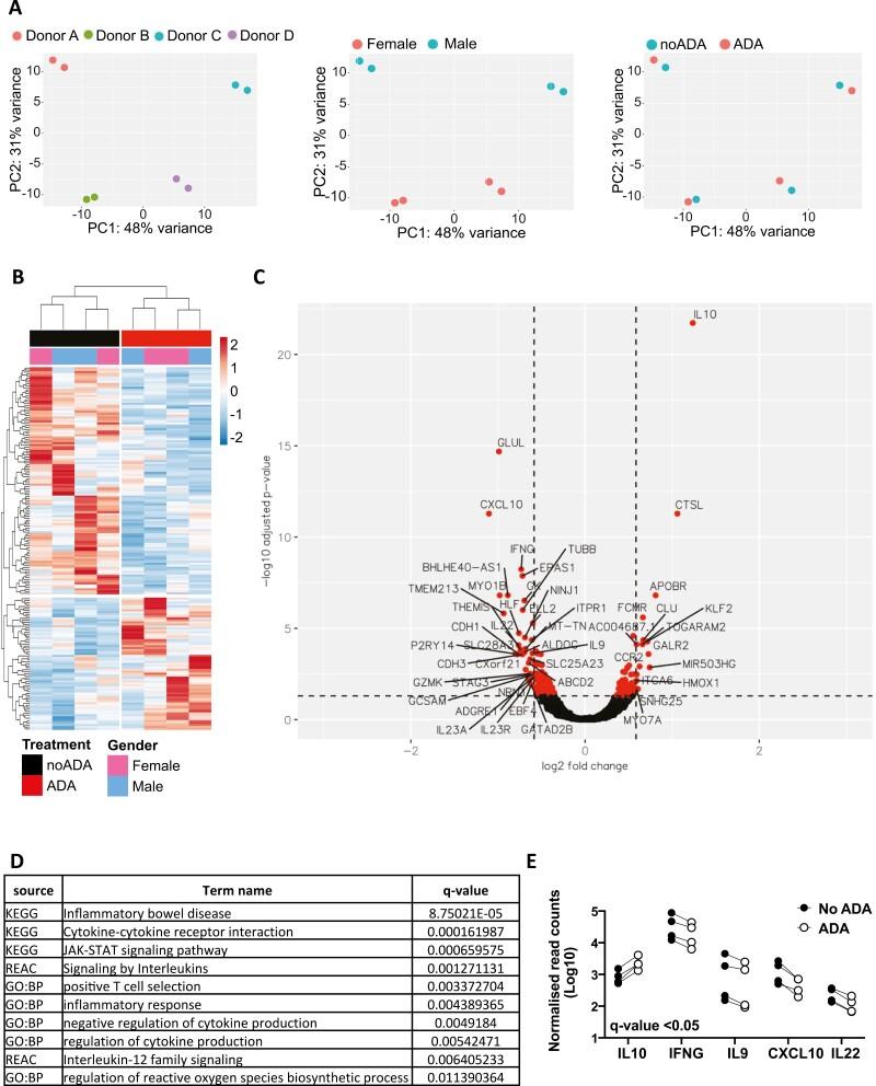
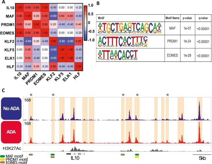
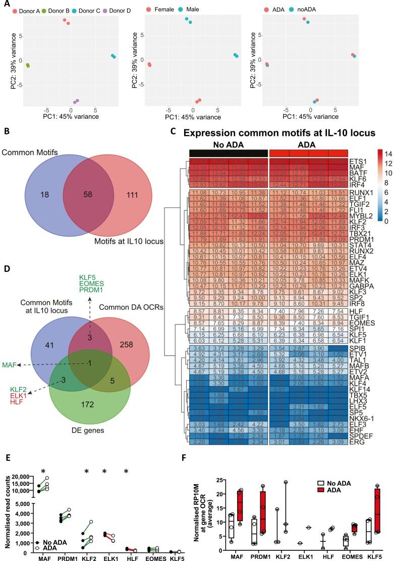
CD4+ T cells are key players in immune-mediated inflammatory diseases (IMIDs) through the production of inflammatory mediators including tumour necrosis factor (TNF). Anti-TNF therapy has revolutionized the treatment of several IMIDs and we previously demonstrated that treatment of human CD4+ T cells with anti-TNF promotes anti-inflammatory IL-10 expression in multiple subpopulations of CD4+ T cells. Here we investigated the transcriptional mechanisms underlying the IL-10 induction by TNF-blockade in CD4+ T cells, isolated from PBMCs of healthy volunteers, stimulated for 3 days with anti-CD3/CD28 mAb in the absence or presence of anti-TNF. After culture, CD45RA+ cells were depleted before performing gene expression profiling and chromatin accessibility analysis. Gene expression analysis of CD45RA-CD4+ T cells showed a distinct anti-TNF specific gene signature of 183 genes (-value < 0.05). Pathway enrichment analysis of differentially expressed genes revealed multiple pathways related to cytokine signalling and regulation of cytokine production; in particular, was the most upregulated gene by anti-TNF, while the proinflammatory cytokines and chemokines , , , and were significantly downregulated (-value < 0.05). Transcription factor motif analysis at the differentially open chromatin regions, after anti-TNF treatment, revealed 58 transcription factor motifs enriched at the locus. We identified seven transcription factor candidates for the anti-TNF mediated regulation of IL-10, which were either differentially expressed or whose locus was differentially accessible upon anti-TNF treatment. Correlation analysis between the expression of these transcription factors and suggests a role for , , and/or in regulating expression in CD4+ T cells upon anti-TNF treatment.

摘要

CD4+ T细胞通过产生包括肿瘤坏死因子(TNF)在内的炎症介质,在免疫介导的炎症性疾病(IMIDs)中发挥关键作用。抗TNF治疗彻底改变了几种IMIDs的治疗方式,我们之前证明,用抗TNF治疗人类CD4+ T细胞可促进多个CD4+ T细胞亚群中抗炎性白细胞介素-10(IL-10)的表达。在此,我们研究了从健康志愿者外周血单核细胞(PBMCs)中分离出的CD4+ T细胞中,TNF阻断诱导IL-10表达的转录机制,这些细胞在不存在或存在抗TNF的情况下,用抗CD3/CD28单克隆抗体刺激3天。培养后,在进行基因表达谱分析和染色质可及性分析之前,先去除CD45RA+细胞。对CD45RA-CD4+ T细胞的基因表达分析显示,有183个基因具有独特的抗TNF特异性基因特征(P值<0.05)。对差异表达基因的通路富集分析揭示了多个与细胞因子信号传导和细胞因子产生调节相关的通路;特别是,SOCS1是抗TNF上调最明显的基因,而促炎细胞因子和趋化因子IL-1β、IL-6、IL-8和CCL2显著下调(P值<0.05)。抗TNF治疗后,在差异开放染色质区域进行转录因子基序分析,发现58个转录因子基序在IL-10基因座富集。我们确定了7个抗TNF介导的IL-10调节的转录因子候选物,它们在抗TNF治疗后要么差异表达,要么其基因座差异可及。这些转录因子的表达与IL-10之间的相关性分析表明,STAT1、STAT3和/或IRF1在抗TNF治疗后调节CD4+ T细胞中IL-10的表达中发挥作用。

https://cdn.ncbi.nlm.nih.gov/pmc/blobs/46cf/11407445/7f9b8536ecc6/kyae013_fig5.jpg

文献AI研究员

20分钟写一篇综述,助力文献阅读效率提升50倍。

立即体验

用中文搜PubMed

大模型驱动的PubMed中文搜索引擎

马上搜索

文档翻译

学术文献翻译模型,支持多种主流文档格式。

立即体验