Suppr超能文献

用金属麻醉网络包裹休眠胶原酶产生菌,实现精准肿瘤治疗。

Coating Dormant Collagenase-Producing Bacteria with Metal-Anesthetic Networks for Precision Tumor Therapy.

机构信息

Shanghai Key Laboratory for Nucleic Acid Chemistry and Nanomedicine, Institute of Molecular Medicine, State Key Laboratory of Systems Medicine for Cancer, Shanghai Cancer Institute, Renji Hospital, School of Medicine, Shanghai Jiao Tong University, Shanghai, 200127, China.

School of Chemistry and Chemical Engineering, Shanghai Jiao Tong University, Shanghai, 200240, China.

出版信息

Adv Sci (Weinh). 2024 Nov;11(42):e2407402. doi: 10.1002/advs.202407402. Epub 2024 Sep 18.

Abstract

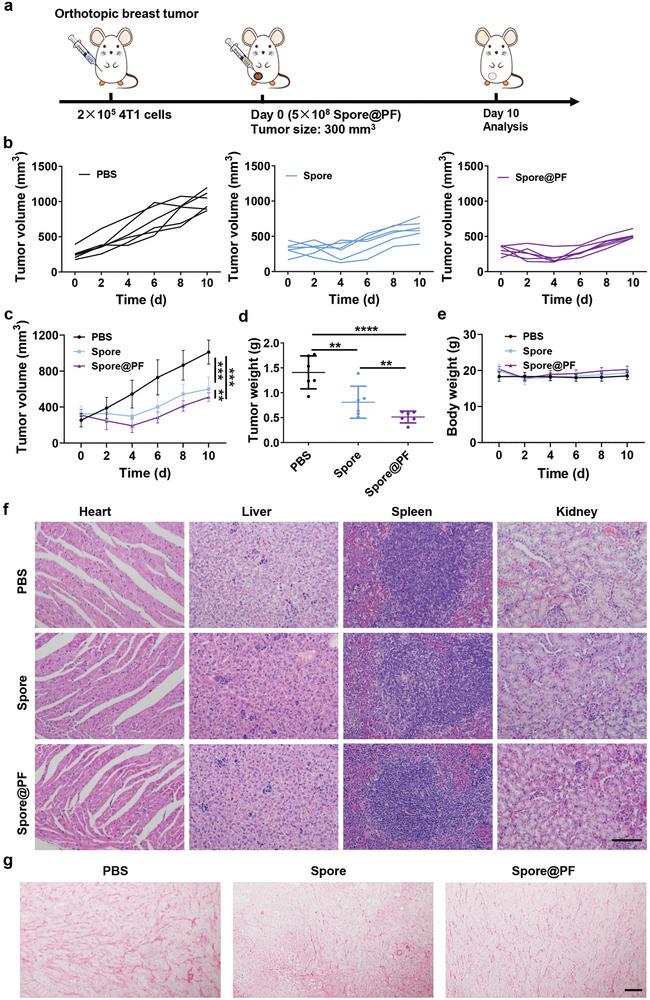
Tumor malignancy highly depends on the stiffness of tumor matrix, which mainly consists of collagen. Despite the destruction of tumor matrix is conducive to tumor therapy, it causes the risk of tumor metastasis. Here, metal-anesthetic network-coated dormant collagenase-producing Clostridium is constructed to simultaneously destruct tumor matrix and inhibit tumor metastasis. By metal-phenolic complexation and π-π stacking interactions, a Fe-propofol network is formed on bacterial surface. Coated dormant Clostridium can selectively germinate and rapidly proliferate in tumor sites due to the ability of carried Fe ions to promote bacterial multiplication. Intratumoral colonization of Clostridium produces sufficient collagenases to degrade tumor collagen mesh and the loaded propofol restrains tumor metastasis by inhibiting tumor cell migration and invasion. Meanwhile, the delivered Fe ions are reduced to the Fe form by intracellular glutathione, thereby inducing potent Fenton reaction to trigger lipid peroxidation and ultimate ferroptosis of tumor cells. In addition to a satisfactory safety, a single intratumoral injection of coated dormant Clostridium not only effectively retards the growth of established large primary tumors, but also significantly suppresses distal lung metastasis in two different orthotopic tumor models. This work proposes a strategy to develop advanced therapeutics for malignant tumor treatment and metastasis prevention.

摘要

肿瘤的恶性程度高度依赖于肿瘤基质的硬度,而肿瘤基质主要由胶原蛋白组成。尽管破坏肿瘤基质有利于肿瘤治疗,但它也增加了肿瘤转移的风险。在这里,构建了一种金属麻醉网络涂层休眠胶原酶产生梭菌,以同时破坏肿瘤基质和抑制肿瘤转移。通过金属-酚络合和π-π堆积相互作用,在细菌表面形成 Fe-丙泊酚网络。由于携带的 Fe 离子能够促进细菌增殖,涂层休眠的梭菌能够选择性地在肿瘤部位发芽和快速增殖。梭菌在肿瘤部位的定植产生足够的胶原酶来降解肿瘤胶原蛋白网格,而负载的丙泊酚通过抑制肿瘤细胞迁移和侵袭来抑制肿瘤转移。同时,细胞内谷胱甘肽将递送到的 Fe 离子还原为 Fe 形式,从而引发强烈的芬顿反应,引发脂质过氧化和肿瘤细胞的铁死亡。除了令人满意的安全性外,单次肿瘤内注射涂层休眠梭菌不仅能有效抑制已建立的大原发性肿瘤的生长,而且能显著抑制两种不同的原位肿瘤模型中的远端肺转移。这项工作提出了一种开发恶性肿瘤治疗和转移预防的先进治疗策略。

https://cdn.ncbi.nlm.nih.gov/pmc/blobs/5035/11558152/4147725d60df/ADVS-11-2407402-g006.jpg

文献AI研究员

20分钟写一篇综述,助力文献阅读效率提升50倍。

立即体验

用中文搜PubMed

大模型驱动的PubMed中文搜索引擎

马上搜索

文档翻译

学术文献翻译模型,支持多种主流文档格式。

立即体验