Suppr超能文献

Hepsin 作为一种潜在的治疗靶点,通过调节缝隙连接和氧化应激来缓解对乙酰氨基酚诱导的肝毒性。

Hepsin as a potential therapeutic target for alleviating acetaminophen-induced hepatotoxicity via gap-junction regulation and oxidative stress modulation.

机构信息

Department of Clinical Laboratory Sciences and Medical Biotechnology, College of Medicine, National Taiwan University, Taipei, Taiwan.

Department of Internal Medicine, National Taiwan University Hospital, College of Medicine, National Taiwan University, Taipei, Taiwan.

出版信息

Cell Biol Toxicol. 2024 Sep 18;40(1):80. doi: 10.1007/s10565-024-09915-z.

Abstract

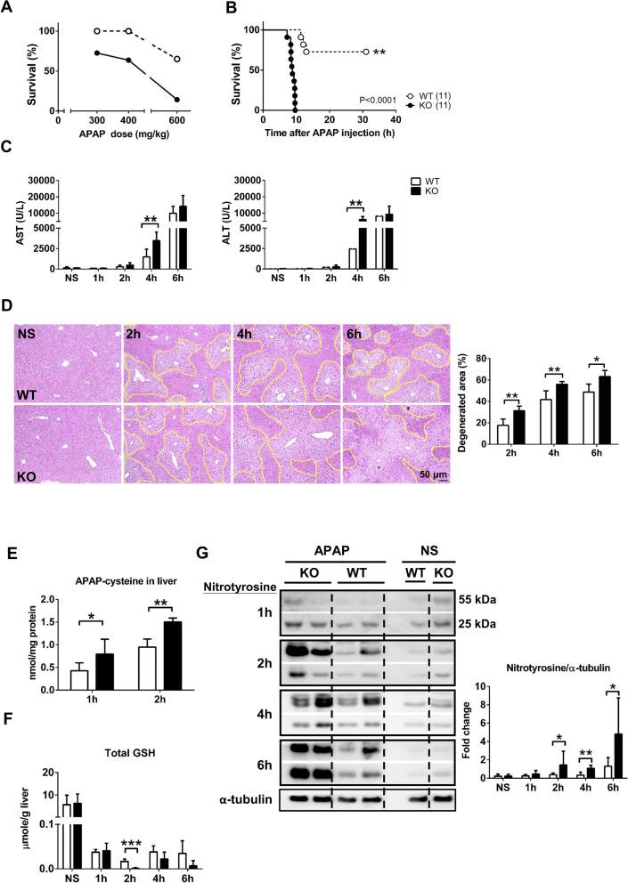
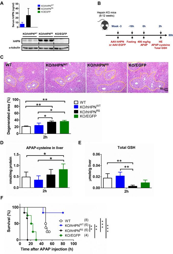
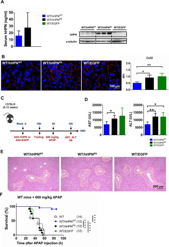
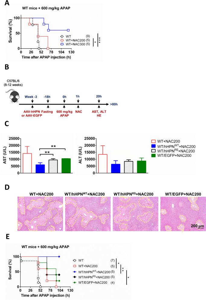
Acetaminophen (APAP) overdose is a leading cause of drug-induced liver damage, highlighting the limitations of current emergency treatments that primarily involve administering the glutathione precursor N-acetylcysteine and supportive therapy. This study highlights the essential protective role of the type II transmembrane serine protease (TTSP), hepsin, in mitigating acetaminophen-induced liver injury, particularly through its regulation of gap junction (GJ) abundance in response to reactive oxygen stress in the liver. We previously reported that reduced levels of activated hepatocyte growth factor and the c-Met receptor tyrosine kinase-both of which are vital for maintaining cellular redox balance-combined with increased expression of GJ proteins in hepsin-deficient mice. Here, we show that hepsin deficiency in mice exacerbates acetaminophen toxicity compared to wild-type mice, leading to more severe liver pathology, elevated oxidative stress, and greater mortality within 6 h after exposure. Administering hepsin had a protective effect in both mouse models, reducing hepatotoxicity by modulating GJ abundance. Additionally, transcriptome analysis and a functional GJ inhibitor have highlighted hepsin's mechanism for managing oxidative stress. Combining hepsin with relatively low doses of N-acetylcysteine had a synergistic effect that was more efficacious than high-dose N-acetylcysteine alone. Our results illustrate the crucial role of hepsin in modulating the abundance of hepatic GJs and reducing oxidative stress, thereby offering early protection against acetaminophen-induced hepatotoxicity and a new, combination approach. Emerging as a promising therapeutic target, hepsin holds potential for combination therapy with N-acetylcysteine, paving the way for novel approaches in managing drug-induced liver injury.

摘要

对乙酰氨基酚(APAP)过量是药物性肝损伤的主要原因,突显出目前主要涉及给予谷胱甘肽前体 N-乙酰半胱氨酸和支持性治疗的紧急治疗方法的局限性。本研究强调了 II 型跨膜丝氨酸蛋白酶(TTSP)、hepsin 的基本保护作用,它通过调节间隙连接(GJ)在肝脏中反应性氧应激下的丰度来减轻对乙酰氨基酚引起的肝损伤,特别是通过调节间隙连接(GJ)在肝脏中反应性氧应激下的丰度。我们之前报道过,激活的肝细胞生长因子和 c-Met 受体酪氨酸激酶的水平降低,这两者对于维持细胞氧化还原平衡都至关重要,再加上 hepsin 缺陷小鼠中 GJ 蛋白的表达增加。在这里,我们表明与野生型小鼠相比,hepsin 缺陷的小鼠会加剧对乙酰氨基酚的毒性,导致更严重的肝病理、氧化应激增加和暴露后 6 小时内死亡率更高。hepsin 在两种小鼠模型中都具有保护作用,通过调节 GJ 丰度来减轻肝毒性。此外,转录组分析和功能 GJ 抑制剂突出了 hepsin 管理氧化应激的机制。将 hepsin 与相对较低剂量的 N-乙酰半胱氨酸联合使用具有协同作用,比单独使用高剂量 N-乙酰半胱氨酸更有效。我们的结果表明 hepsin 在调节肝 GJ 丰度和减少氧化应激方面起着关键作用,从而提供了对乙酰氨基酚引起的肝毒性的早期保护作用,并提出了一种新的联合方法。hepsin 作为一种有前途的治疗靶点,具有与 N-乙酰半胱氨酸联合治疗的潜力,为管理药物性肝损伤开辟了新的途径。

https://cdn.ncbi.nlm.nih.gov/pmc/blobs/3f02/11410999/7ecdc27f7e7e/10565_2024_9915_Fig1_HTML.jpg

文献AI研究员

20分钟写一篇综述,助力文献阅读效率提升50倍。

立即体验

用中文搜PubMed

大模型驱动的PubMed中文搜索引擎

马上搜索

文档翻译

学术文献翻译模型,支持多种主流文档格式。

立即体验