Suppr超能文献

生物相容性铜掺杂和银修饰的二氧化钛纳米颗粒的可见光激活抗菌和抗污染性能

Visible-light-activated antibacterial and antipollutant properties of biocompatible Cu-doped and Ag-decorated TiO nanoparticles.

作者信息

Tzevelekidis Panagiotis, Theodosiou Maria, Papadopoulou Athina, Sakellis Elias, Boukos Nikos, Bikogiannakis Alexandros K, Kyriakou Georgios, Efthimiadou Eleni K, Mitsopoulou Christiana A

机构信息

Inorganic Chemistry Laboratory, Department of Chemistry, National and Kapodistrian University of Athens, Panepistimiopolis, 15771, Zografou, Greece.

Institute of Nanoscience and Nanotechnology, National Center of Scientific Research "Demokritos", Agia Paraskevi, 15341, Greece.

出版信息

Heliyon. 2024 Aug 8;10(17):e35634. doi: 10.1016/j.heliyon.2024.e35634. eCollection 2024 Sep 15.

Abstract

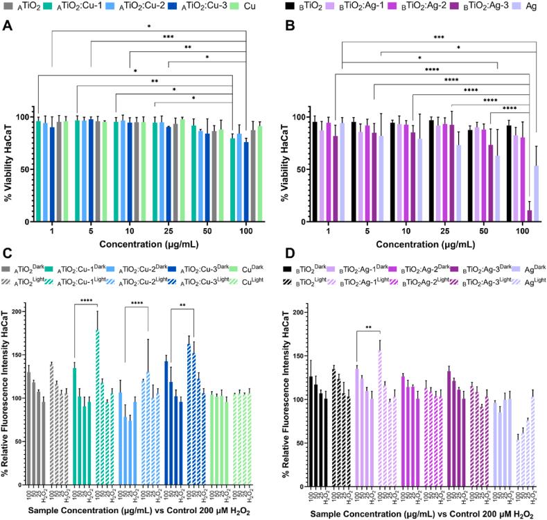
Optical and photocatalytic restrictions of anatase TiO nanoparticles (Nps) limit their potential applications, as antipollutant and antibacterial agents for sanitary applications, to the UV spectral region. While modification with transition metals extends the absorption capacity to the visible light spectrum, often undermines the photocatalysts' biocompatibility due to toxic ion leaching. In this study, we synthesized Cu-doped and Ag-decorated TiO photocatalysts by employing solvothermal (TiO:Cu) and sol-gel synthetic procedures (TiO:Ag), respectively. We acquired TiO Nps modified with three percentages of either Cu or Ag content, to examine the potential differentiation of their structural, photocatalytic, and biological impact. Comprehensive structural characterization supports the prevailing anatase crystalline structure of bare and modified titania nanostructures, while morphological differences are demonstrated among the different samples. Optical response in the visible region of TiO:Cu Nps stems from band gap narrowing and lattice-defect generation, while plasmonic effects are at play for TiO:Ag Nps. Their photocatalytic potential under visible light irradiation, originated from low-energy LED lamps commonly found in indoor spaces, was verified after monitoring the successful enhancement of methylene blue (MB) degradation rate. Safety assessment on immortalized healthy human keratinocyte cell line (HaCaT) revealed their biocompatibility up to a certain concentration, while reactive oxygen species (ROS) production was intensified after light irradiation. The visible-light-induced photocatalytic-driven antibacterial activity was confirmed against both gram-positive and gram-negative .

摘要

锐钛矿型二氧化钛纳米颗粒(Nps)的光学和光催化限制将其作为卫生应用中的抗污染和抗菌剂的潜在应用局限于紫外光谱区域。虽然用过渡金属改性可将吸收能力扩展到可见光光谱,但由于有毒离子浸出,往往会破坏光催化剂的生物相容性。在本研究中,我们分别采用溶剂热法(TiO:Cu)和溶胶-凝胶合成法(TiO:Ag)合成了铜掺杂和银修饰的二氧化钛光催化剂。我们制备了分别含有三种不同铜或银含量百分比的改性二氧化钛纳米颗粒,以研究其结构、光催化和生物影响的潜在差异。全面的结构表征支持了未改性和改性二氧化钛纳米结构中普遍存在的锐钛矿晶体结构,同时不同样品之间表现出形态差异。TiO:Cu纳米颗粒在可见光区域的光学响应源于带隙变窄和晶格缺陷的产生,而TiO:Ag纳米颗粒则存在等离子体效应。在监测到亚甲基蓝(MB)降解率成功提高后,验证了它们在室内常见的低能量LED灯照射下的可见光光催化潜力。对永生化健康人角质形成细胞系(HaCaT)的安全性评估表明,它们在一定浓度下具有生物相容性,而光照射后活性氧(ROS)的产生会增强。可见光诱导的光催化驱动抗菌活性在针对革兰氏阳性菌和革兰氏阴性菌时均得到证实。

https://cdn.ncbi.nlm.nih.gov/pmc/blobs/ffc6/11408793/d8910bf5e16f/ga1.jpg

文献AI研究员

20分钟写一篇综述,助力文献阅读效率提升50倍。

立即体验

用中文搜PubMed

大模型驱动的PubMed中文搜索引擎

马上搜索

文档翻译

学术文献翻译模型,支持多种主流文档格式。

立即体验