Suppr超能文献

mtPCDI:一种基于机器学习的前列腺癌复发预后模型。

mtPCDI: a machine learning-based prognostic model for prostate cancer recurrence.

作者信息

Cheng Guoliang, Xu Junrong, Wang Honghua, Chen Jingzhao, Huang Liwei, Qian Zhi Rong, Fan Yong

机构信息

Department of Urology Surgery, The Fourth People's Hospital of Jinan, Jinan, Shandong, China.

Beidou Precision Medicine Institute, Guangzhou, China.

出版信息

Front Genet. 2024 Sep 4;15:1430565. doi: 10.3389/fgene.2024.1430565. eCollection 2024.

Abstract

BACKGROUND

This research seeks to formulate a prognostic model for forecasting prostate cancer recurrence by examining the interaction between mitochondrial function and programmed cell death (PCD).

METHODS

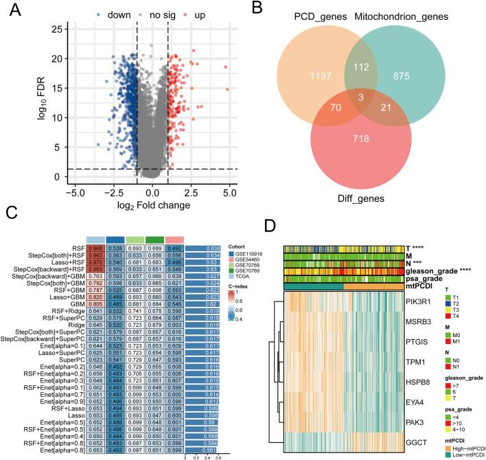
The research involved analyzing four gene expression datasets from The Cancer Genome Atlas (TCGA) and Gene Expression Omnibus (GEO) using univariate Cox regression. These analyses identified genes linked with mitochondrial function and PCD that correlate with recurrence prognosis. Various machine learning algorithms were then employed to construct an optimal predictive model.

RESULTS

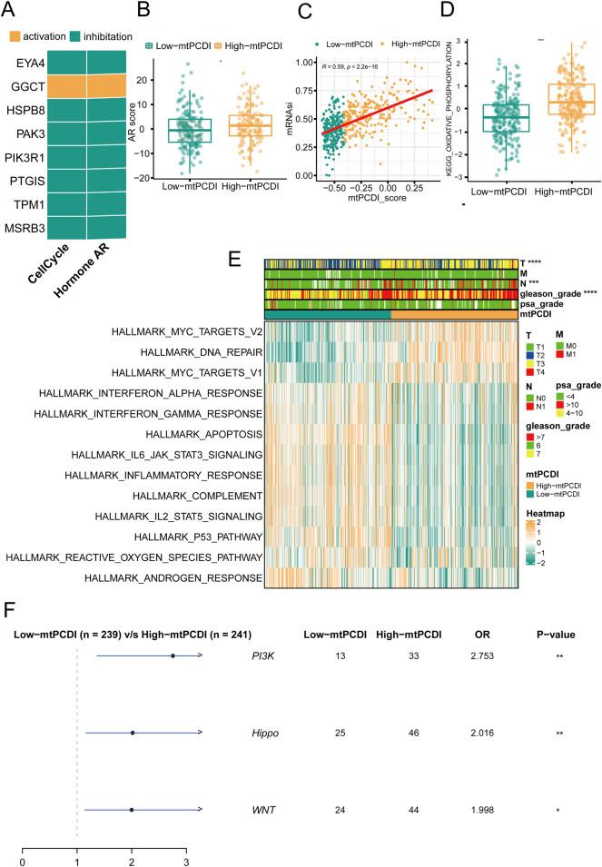
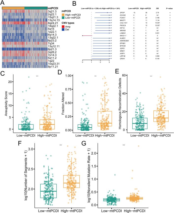
A key outcome was the creation of a mitochondrial-related programmed cell death index (mtPCDI), which effectively predicts the prognosis of prostate cancer patients. It was observed that individuals with lower mtPCDI exhibited higher immune activity, correlating with better recurrence outcomes.

CONCLUSION

The study demonstrates that mtPCDI can be used for personalized risk assessment and therapeutic decision-making, highlighting its clinical significance and providing insights into the biological processes affecting prostate cancer recurrence.

摘要

背景

本研究旨在通过研究线粒体功能与程序性细胞死亡(PCD)之间的相互作用,制定一种预测前列腺癌复发的预后模型。

方法

该研究涉及使用单变量Cox回归分析来自癌症基因组图谱(TCGA)和基因表达综合数据库(GEO)的四个基因表达数据集。这些分析确定了与线粒体功能和PCD相关的基因,这些基因与复发预后相关。然后采用各种机器学习算法构建最佳预测模型。

结果

一个关键成果是创建了线粒体相关程序性细胞死亡指数(mtPCDI),它能有效预测前列腺癌患者的预后。观察到mtPCDI较低的个体表现出较高的免疫活性,这与较好的复发结果相关。

结论

该研究表明mtPCDI可用于个性化风险评估和治疗决策,突出了其临床意义,并为影响前列腺癌复发的生物学过程提供了见解。

https://cdn.ncbi.nlm.nih.gov/pmc/blobs/79e1/11408181/c6750c3ee7df/fgene-15-1430565-g001.jpg

文献AI研究员

20分钟写一篇综述,助力文献阅读效率提升50倍。

立即体验

用中文搜PubMed

大模型驱动的PubMed中文搜索引擎

马上搜索

文档翻译

学术文献翻译模型,支持多种主流文档格式。

立即体验