Suppr超能文献

对该家族的全基因组分析为千金藤素生物合成中的调控作用提供了见解。

Genome-wide analysis of the Family in provides insights into the regulatory role in Cepharanthine biosynthesis.

作者信息

Yang Hanting, Liu Baimei, Ding Haiyan, Liu Zhaoyu, Li Xiaodong, He Tianxing, Wu Ya, Zhang Yuxuan, Wang Can, Leng Liang, Chen Shilin, Song Chi

机构信息

School of Pharmacy/School of Modern Chinese Medicine Industry, Chengdu University of Traditional Chinese Medicine, Chengdu, China.

Institute of Herbgenomics, Chengdu University of Traditional Chinese Medicine, Chengdu, China.

出版信息

Front Plant Sci. 2024 Sep 4;15:1433015. doi: 10.3389/fpls.2024.1433015. eCollection 2024.

Abstract

INTRODUCTION

Cepharanthine (CEP), a bisbenzylisoquinoline alkaloid (bisBIA) extracted from , has received significant attention for its anti-coronavirus properties. While ethylene response factors (ERFs) have been reported to regulate the biosynthesis of various alkaloids, their role in regulating CEP biosynthesis remains unexplored.

METHODS

Genome-wide analysis of the ERF genes was performed with bioinformatics technology, and the expression patterns of different tissues, were analyzed by transcriptome sequencing analysis and real-time quantitative PCR verification. The nuclear-localized ERF gene cluster was shown to directly bind to the promoters of several CEP-associated genes, as demonstrated by yeast one-hybrid assays and subcellular localization assays.

RESULTS

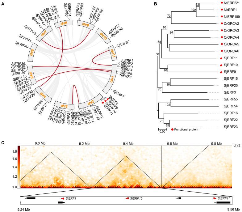
In this work, 59 SjERF genes were identified in the genome and further categorized into ten subfamilies. Notably, a SjERF gene cluster containing three genes was found on chromosome 2. Yeast one-hybrid assays confirmed that the SjERF gene cluster can directly bind to the promoters of several CEP-associated genes, suggesting their crucial role in CEP metabolism. The SjERFs cluster-YFP fusion proteins were observed exclusively in the nuclei of leaves. Tissue expression profiling revealed that 13 exhibit high expression levels in the root, and the qRT-PCR results of six were consistent with the RNA-Seq data. Furthermore, a co-expression network analysis demonstrated that 24 were highly positively correlated with the contents of various alkaloids and expression levels of CEP biosynthetic genes.

CONCLUSION

This study provides the first systematic identification and analysis of ERF transcription factors in the genome, laying the foundation for the future functional research of SjERFs transcription factors.

摘要

引言

千金藤素(CEP)是从[植物名称未给出]中提取的一种双苄基异喹啉生物碱(双BIA),因其抗冠状病毒特性而备受关注。虽然已有报道称乙烯响应因子(ERF)可调节多种生物碱的生物合成,但其在调节CEP生物合成中的作用仍未得到探索。

方法

利用生物信息学技术对ERF基因进行全基因组分析,并通过转录组测序分析和实时定量PCR验证来分析不同组织的表达模式。酵母单杂交试验和亚细胞定位试验表明,核定位的ERF基因簇可直接与几个CEP相关基因的启动子结合。

结果

在本研究中,在[植物名称未给出]基因组中鉴定出59个SjERF基因,并进一步分为十个亚家族。值得注意的是,在2号染色体上发现了一个包含三个基因的SjERF基因簇。酵母单杂交试验证实,SjERF基因簇可直接与几个CEP相关基因的启动子结合,表明它们在CEP代谢中起关键作用。仅在[植物名称未给出]叶片的细胞核中观察到SjERFs簇-YFP融合蛋白。组织表达谱分析显示,13个基因在根中高表达,6个基因的qRT-PCR结果与RNA-Seq数据一致。此外,共表达网络分析表明,24个基因与各种生物碱的含量和CEP生物合成基因的表达水平高度正相关。

结论

本研究首次对[植物名称未给出]基因组中的ERF转录因子进行了系统鉴定和分析,为未来SjERFs转录因子的功能研究奠定了基础。

https://cdn.ncbi.nlm.nih.gov/pmc/blobs/a6b0/11408324/5ca6a8be9223/fpls-15-1433015-g001.jpg

文献AI研究员

20分钟写一篇综述,助力文献阅读效率提升50倍。

立即体验

用中文搜PubMed

大模型驱动的PubMed中文搜索引擎

马上搜索

文档翻译

学术文献翻译模型,支持多种主流文档格式。

立即体验