Suppr超能文献

臭椿酮通过部分抑制EZH2来抑制肾细胞癌的细胞增殖。

Ailanthone suppresses cell proliferation of renal cell carcinoma partially via inhibition of EZH2.

作者信息

Zhu Jianbing, Dai Guangcheng, Chen Ting, Zhou Yibin, Zang Yachen, Xu Lijun, Jin Lu, Zhu Jin

机构信息

Department of Radiology, Suzhou Hospital, Affiliated Hospital of Medical School, Nanjing University, Nanjing, Jiangsu, China.

Key Laboratory of Functional Genomic and Molecular Diagnosis of Gansu Province, Lanzhou, Gansu, China.

出版信息

Discov Oncol. 2024 Sep 19;15(1):464. doi: 10.1007/s12672-024-01347-9.

Abstract

BACKGROUND

Ailanthone (Ail) extracted from medicinal plants has played an anticancer role in multiple cancers, while there is no research about Ail in renal cell carcinoma (RCC).

METHODS

In the present study, we performed CCK-8 and flow cytometry to assess the effect of Ail on cell viability, apoptosis and cycle. We also performed tandem mass tags (TMT)-labeled quantitative proteomic technology and bioinformatic analysis to identify the functional pathway and proteins of Ail in RCC.

RESULTS

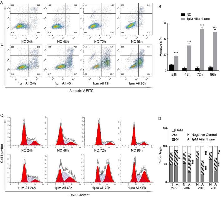
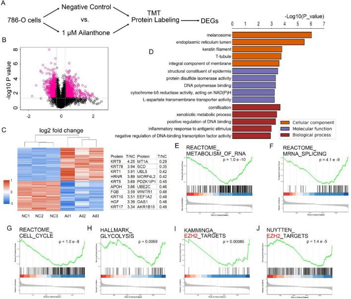
The results showed Ail could inhibit cell viability and induce cell apoptosis. Proteomic profiling identified 1732 differentially expressed proteins in cells treated with Ail, compared to the negative control group. Gene ontology function annotation and Gene Set Enrichment Analysis (GSEA) were performed to identified the involved biological processes, molecular function and pathway. Results of GSEA proved the enrichment of Deps in EZH2 targets. The comparison between Deps and EZH2 co-expressed genes revealed 44 overlapped genes and we identified 4 hub genes (CDC20, CEP55, TOP2A, and UBE2C) associated with RCC progression. The molecular docking study revealed a moderate to tight binding potential of Ail and EZH2, and western blotting showed EZH2 was suppressed after cells treated with Ail.

CONCLUSION

Altogether, we identified the anticancer role of Ail in RCC, including inhibition of cell proliferation and induction of apoptosis. The results also screened the key proteins mediate the function of Ail, which have laid a theoretical foundation for elucidating the applications of Ail in clinical research.

摘要

背景

从药用植物中提取的臭椿酮(Ail)在多种癌症中发挥了抗癌作用,而关于Ail在肾细胞癌(RCC)中的研究尚无报道。

方法

在本研究中,我们进行了CCK-8和流式细胞术以评估Ail对细胞活力、凋亡和周期的影响。我们还进行了串联质谱标签(TMT)标记的定量蛋白质组学技术和生物信息学分析,以鉴定Ail在RCC中的功能途径和蛋白质。

结果

结果显示Ail可抑制细胞活力并诱导细胞凋亡。与阴性对照组相比,蛋白质组分析鉴定出用Ail处理的细胞中有1732种差异表达的蛋白质。进行了基因本体功能注释和基因集富集分析(GSEA)以鉴定涉及的生物学过程、分子功能和途径。GSEA结果证明了EZH2靶标中Deps的富集。Deps与EZH2共表达基因之间的比较揭示了44个重叠基因,我们鉴定出4个与RCC进展相关的枢纽基因(CDC20、CEP55、TOP2A和UBE2C)。分子对接研究表明Ail与EZH2具有中度至紧密的结合潜力,蛋白质印迹显示用Ail处理细胞后EZH2被抑制。

结论

总之,我们确定了Ail在RCC中的抗癌作用,包括抑制细胞增殖和诱导凋亡。结果还筛选出介导Ail功能的关键蛋白质,这为阐明Ail在临床研究中的应用奠定了理论基础。

https://cdn.ncbi.nlm.nih.gov/pmc/blobs/cae0/11413286/a21252edd377/12672_2024_1347_Fig1_HTML.jpg

文献AI研究员

20分钟写一篇综述,助力文献阅读效率提升50倍。

立即体验

用中文搜PubMed

大模型驱动的PubMed中文搜索引擎

马上搜索

文档翻译

学术文献翻译模型,支持多种主流文档格式。

立即体验