Suppr超能文献

Orai1 变体在腔面乳腺癌细胞中组成性钙内流和钙化中的差异功能作用。

Differential functional role of Orai1 variants in constitutive Ca entry and calcification in luminal breast cancer cells.

机构信息

Department of Physiology (Cellular Physiology Research Group), Institute of Molecular Pathology Biomarkers (IMPB), University of Extremadura, Caceres, Spain.

Department of Physiology (Cellular Physiology Research Group), Institute of Molecular Pathology Biomarkers (IMPB), University of Extremadura, Caceres, Spain.

出版信息

J Biol Chem. 2024 Oct;300(10):107786. doi: 10.1016/j.jbc.2024.107786. Epub 2024 Sep 18.

Abstract

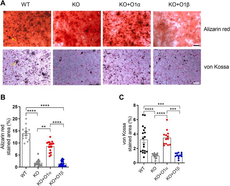
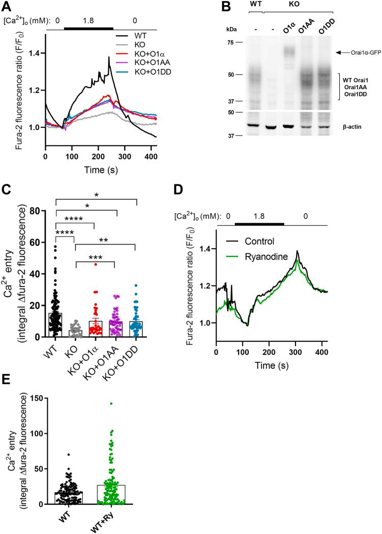
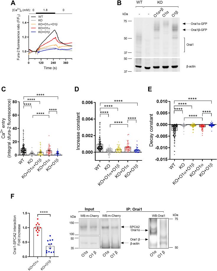
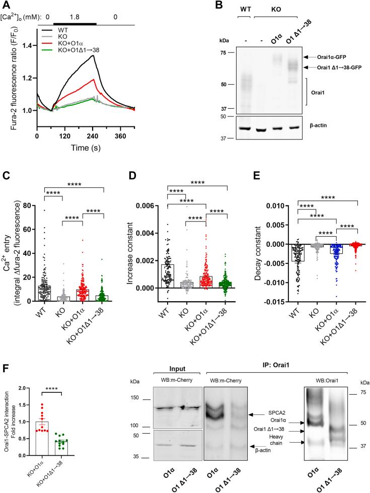
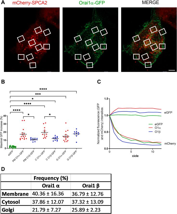
Resting cytosolic Ca concentration is tightly regulated to fine-tune Ca-dependent cellular functions. Luminal breast cancer cells exhibit constitutive Ca entry mediated by Orai1 and the secretory pathway Ca-ATPase, SPCA2, which result in mammary microcalcifications that constitute a prognostic marker of mammary lesions. Two Orai1 isoforms have been identified, the full-length Orai1α, consisting of 301 amino acids, and the short variant, Orai1β, lacking the 63 or 70 N-terminal amino acids comprising residues involved in channel inactivation and binding sites with Orai1 partners. We show that only the mammalian-specific Orai1α rescues SPCA2-dependent constitutive Ca entry in Orai1-KO MCF7 cells, a widely used luminal breast cancer cell line. FRET analysis and immunoprecipitation revealed that Orai1α shows a greater ability to interact with SPCA2 than Orai1β. Deletion of the first 38 amino acids in Orai1α reduced the interaction with SPCA2 to a similar extent as Orai1β, thus suggesting that the N-terminal 38 amino acids play a relevant role in Orai1α-SPCA2 interaction. Finally, Orai1α, but not Orai1β, rescue the ability of Orai1-deficient cells to form in vitro microcalcifications. These findings provide compelling evidence for a functional role of Orai1α in constitutive Ca entry in MCF7 cells, which might be a target to prevent the development of mammary microcalcifications in luminal breast cancer.

摘要

细胞溶质 Ca 浓度的静息状态受到严格调控,以微调 Ca 依赖性细胞功能。腔乳腺癌细胞表现出由 Orai1 和分泌途径 Ca-ATP 酶 SPCA2 介导的组成型 Ca 内流,导致乳腺微钙化,这是乳腺病变的预后标志物。已经鉴定出两种 Orai1 同工型,全长 Orai1α,由 301 个氨基酸组成,以及短变体 Orai1β,缺少涉及通道失活和与 Orai1 伴侣结合位点的 63 或 70 个 N 端氨基酸。我们表明,只有哺乳动物特异性的 Orai1α 才能挽救 Orai1-KO MCF7 细胞(一种广泛使用的腔乳腺癌细胞系)中 SPCA2 依赖性组成型 Ca 内流。FRET 分析和免疫沉淀表明,Orai1α 与 SPCA2 的相互作用能力大于 Orai1β。Orai1α 中第 38 个氨基酸的缺失将与 SPCA2 的相互作用降低到与 Orai1β 相似的程度,因此表明 N 端的 38 个氨基酸在 Orai1α-SPCA2 相互作用中起相关作用。最后,Orai1α,但不是 Orai1β,挽救了 Orai1 缺陷细胞在体外形成微钙化的能力。这些发现为 Orai1α 在 MCF7 细胞中组成型 Ca 内流中的功能作用提供了有力证据,这可能是预防腔乳腺癌中乳腺微钙化发展的靶点。

https://cdn.ncbi.nlm.nih.gov/pmc/blobs/a904/11736007/1f91b34dfea9/gr1.jpg

文献AI研究员

20分钟写一篇综述,助力文献阅读效率提升50倍。

立即体验

用中文搜PubMed

大模型驱动的PubMed中文搜索引擎

马上搜索

文档翻译

学术文献翻译模型,支持多种主流文档格式。

立即体验