Suppr超能文献

新生蛋白质组的光激活、细胞类型特异性标记

Light-Activatable, Cell-Type Specific Labeling of the Nascent Proteome.

作者信息

Evans H T, Ko T, Oliveira M M, Yu A, Kalavai S V, Golhan E N, Polavarapu A, Balamoti E, Wu V, Klann E, Trauner D

机构信息

Center for Neural Science, New York University, New York, New York 10003, United States.

Department of Chemistry, University of Pennsylvania, Philadelphia, Pennsylvania 19104, United States.

出版信息

ACS Chem Neurosci. 2024 Oct 2;15(19):3473-3481. doi: 10.1021/acschemneuro.4c00274. Epub 2024 Sep 22.

Abstract

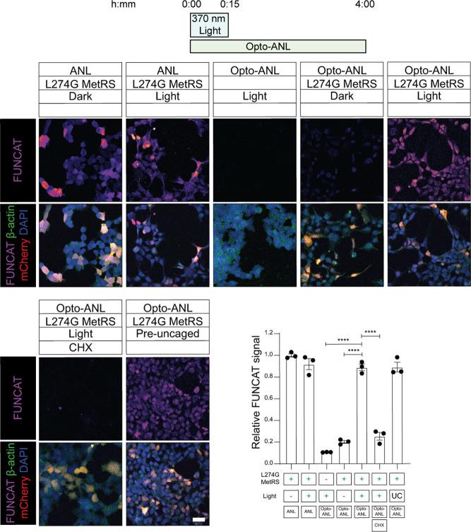
Elucidating the mechanisms by which protein synthesis contributes to complex biological processes has remained a challenging endeavor. This is particularly true in the field of neuroscience, where multiple, tightly regulated periods of new protein synthesis in different cell-types are thought to facilitate intricate neurological functions, such as memory formation. Current methods for labeling the proteome have lacked the spatial and temporal resolution to accurately discriminate these overlapping and often competing windows of mRNA translation. To address this technological limitation, here we describe a novel, light-inducible specific method for labeling newly synthesized proteins within a targeted cell-type.By developing Opto-ANL, a photocaged version of the nonendogenous amino acid azidonorleucine (ANL), we can selectively label newly synthesized proteins in specific cell-types through the targeted expression of a mutant methionyl-tRNA synthetase (L274G-MetRS). We demonstrate that Opto-ANL can be rapidly uncaged by UV light treatment in both cell culture and mouse brain slices, with Opto-ANL labeled proteins being able to be visualized via fluorescent noncanonical amino acid tagging. We also reveal that pretreatment with Opto-ANL not only allows for the period of proteomic labeling to be tightly controlled, but also improves labeling efficiency compared to regular ANL. To demonstrate the potential applications of this novel technique, we use Opto-ANL to detect insulin-induced increases in protein synthesis and to label the excitatory neuronal proteome in mouse brain slices. We believe that this application of photopharmacology will allow researchers to generate novel insights into how the translational landscape is altered across cell-types during complex neurological phenomena such as memory formation.

摘要

阐明蛋白质合成促进复杂生物过程的机制一直是一项具有挑战性的工作。在神经科学领域尤其如此,在该领域中,不同细胞类型中多个受到严格调控的新蛋白质合成时期被认为有助于复杂的神经功能,如记忆形成。目前用于标记蛋白质组的方法缺乏空间和时间分辨率,无法准确区分这些重叠且通常相互竞争的mRNA翻译窗口。为了解决这一技术限制,我们在此描述一种新型的、光诱导的特异性方法,用于在靶向细胞类型中标记新合成的蛋白质。通过开发光控非天然氨基酸叠氮亮氨酸(ANL)的光笼化版本Opto-ANL,我们可以通过突变型甲硫氨酰-tRNA合成酶(L274G-MetRS)的靶向表达,在特定细胞类型中选择性地标记新合成的蛋白质。我们证明,在细胞培养和小鼠脑切片中,Opto-ANL可以通过紫外线处理快速脱笼,通过荧光非天然氨基酸标记能够可视化Opto-ANL标记的蛋白质。我们还发现,与常规ANL相比,用Opto-ANL预处理不仅可以严格控制蛋白质组标记的时期,还能提高标记效率。为了证明这项新技术的潜在应用,我们使用Opto-ANL检测胰岛素诱导的蛋白质合成增加,并在小鼠脑切片中标记兴奋性神经元蛋白质组。我们相信,这种光药理学应用将使研究人员能够对复杂神经现象(如记忆形成)期间不同细胞类型的翻译图谱如何变化产生新的见解。

https://cdn.ncbi.nlm.nih.gov/pmc/blobs/fb00/11450754/366b598c5910/cn4c00274_0001.jpg

文献AI研究员

20分钟写一篇综述,助力文献阅读效率提升50倍。

立即体验

用中文搜PubMed

大模型驱动的PubMed中文搜索引擎

马上搜索

文档翻译

学术文献翻译模型,支持多种主流文档格式。

立即体验