Suppr超能文献

计算识别调节基因和铁死亡特征及其对特应性皮炎免疫特性和临床管理的影响。

Computational recognition of regulator genes and signature for ferroptosis with implications on immunological properties and clinical management of atopic dermatitis.

机构信息

Department of Dermatology, The Second Affiliated Hospital of Harbin Medical University, Harbin, China.

The Key Laboratory of Myocardial Ischemia, Chinese Ministry of Education, State Key Laboratory of Frigid Zone Cardiovascular Diseases (SKLFZCD), Harbin, China.

出版信息

Front Immunol. 2024 Sep 6;15:1412382. doi: 10.3389/fimmu.2024.1412382. eCollection 2024.

Abstract

BACKGROUND

Atopic dermatitis (AD) is a common chronic dermatitis of autoimmune origin that considerably affects the quality of life of patients. Ferroptosis, a newly regulated form of cell death, is essential for inflammation-related damage-associated molecular patterns (DAMPs). In this study, we aimed to identify ferroptosis regulators relevant to AD pathogenesis and reveal the mechanisms by which ferroptosis regulates the pathogenesis of AD.

METHODS

We analyzed the GEO AD cohorts (GSE16161, GSE32924, GSE107361, and GSE120721), identifying AD-related differentially expressed genes (DEGs) using edgeR. Co-expression and STRING database analyses were used to elucidate the interactions between DEGs and ferroptosis markers. Through functional enrichment analysis, we defined potential biological functions within the protein-protein interaction (PPI) network and developed FerrSig using LASSO regression. The utility of FerrSig in guiding the clinical management of AD was evaluated using the GSE32473 cohort. Subsequently, our in silico findings were confirmed, and mechanistic insights were expanded through both and studies, validating the relevance of FerrSig.

RESULTS

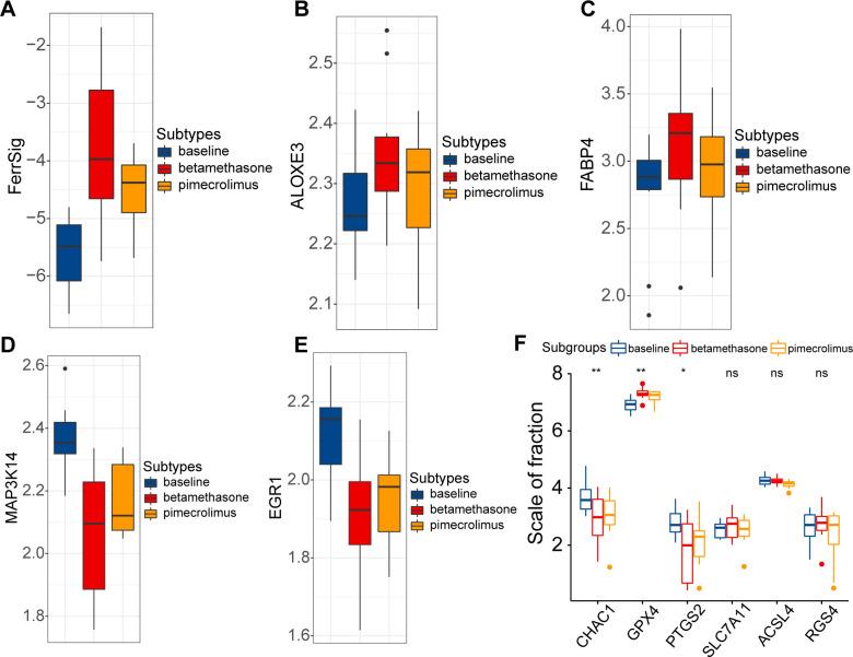
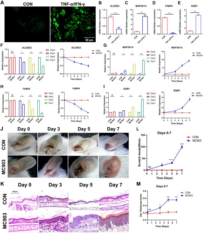
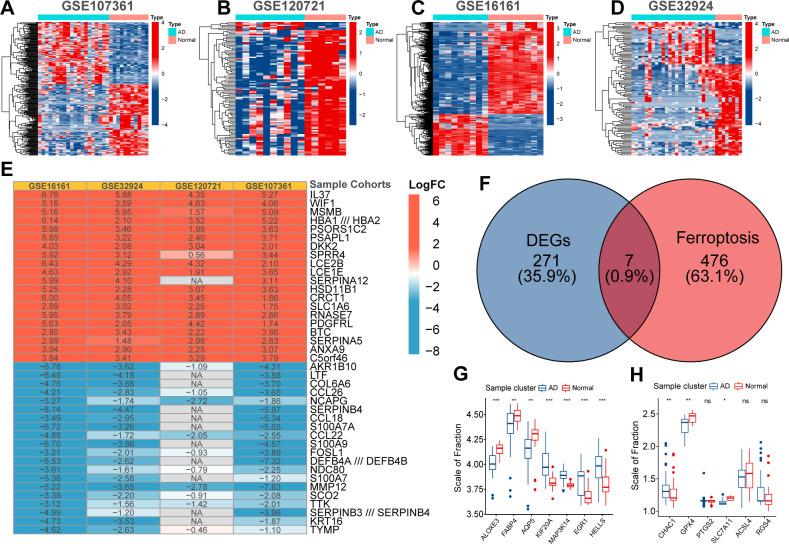
In the GEO AD cohort, 278 DEGs were identified, including seven ferroptosis signature genes. Co-expression analysis and STRING database review revealed a 63-node PPI network linked to cell cycle and pro-inflammatory pathways. Four ferroptosis genes (, , , and ) were selected to create FerrSig, which was significantly downregulated in samples collected from patients with AD. In addition, immune-related signaling pathways were significantly differentially enriched between the stratifications of samples collected from patients with AD with high and low ferritin levels, whereas in the GSE32473 cohort, FerrSig was significantly increased in cohorts effectively treated with pimecrolimus or betamethasone. Finally, and models showed a notable FerrSig decrease in patients with AD versus healthy control. Treatment with betamethasone and tacrolimus restored FerrSig, and the magnitude of the increase in FerrSig was higher in samples collected from patients with AD with better efficacy assessments. In addition, FerrSig was significantly positively correlated with the ferroptosis inhibitors GPX4 and SLC7A11 and negatively correlated with reactive oxygen species (ROS) levels and p-STAT3/STAT3. This implies that the FerrSig signature genes may regulate ferroptosis through the JAK/STAT3 signaling pathway.

CONCLUSION

Our study further explored the pathogenesis of AD, and FerrSig could serve as a potential biomarker for identifying AD morbidity risks and determining treatment efficacy.

摘要

背景

特应性皮炎(AD)是一种常见的自身免疫源性慢性皮炎,极大地影响了患者的生活质量。铁死亡是一种新调控的细胞死亡形式,对于炎症相关损伤相关分子模式(DAMPs)至关重要。在这项研究中,我们旨在确定与 AD 发病机制相关的铁死亡调节剂,并揭示铁死亡调节 AD 发病机制的机制。

方法

我们分析了 GEO AD 队列(GSE16161、GSE32924、GSE107361 和 GSE120721),使用 edgeR 分析 AD 相关差异表达基因(DEG)。共表达和 STRING 数据库分析用于阐明 DEG 和铁死亡标记物之间的相互作用。通过功能富集分析,我们定义了蛋白质-蛋白质相互作用(PPI)网络中的潜在生物学功能,并使用 LASSO 回归开发了 FerrSig。使用 GSE32473 队列评估 FerrSig 在指导 AD 临床管理中的效用。随后,通过 和 研究验证了我们的计算结果,并扩展了机制见解,验证了 FerrSig 的相关性。

结果

在 GEO AD 队列中,鉴定出 278 个 DEG,包括 7 个铁死亡特征基因。共表达分析和 STRING 数据库综述揭示了与细胞周期和促炎途径相关的 63 个节点 PPI 网络。选择四个铁死亡基因(、、、和)来创建 FerrSig,发现其在 AD 患者样本中显著下调。此外,在 AD 患者高和低铁蛋白水平样本的分层中,免疫相关信号通路显著差异富集,而在 GSE32473 队列中,有效接受吡美莫司或倍他米松治疗的队列中 FerrSig 显著增加。最后, 和 模型显示 AD 患者的 FerrSig 明显降低。与健康对照组相比。用倍他米松和他克莫司治疗后,FerrSig 恢复,AD 患者疗效评估较好的样本中 FerrSig 增加幅度更高。此外,FerrSig 与铁死亡抑制剂 GPX4 和 SLC7A11 呈显著正相关,与活性氧(ROS)水平和 p-STAT3/STAT3 呈显著负相关。这意味着 FerrSig 特征基因可能通过 JAK/STAT3 信号通路调节铁死亡。

结论

我们的研究进一步探讨了 AD 的发病机制,FerrSig 可以作为识别 AD 发病风险和确定治疗效果的潜在生物标志物。

https://cdn.ncbi.nlm.nih.gov/pmc/blobs/db69/11412816/643246887309/fimmu-15-1412382-g001.jpg

文献AI研究员

20分钟写一篇综述,助力文献阅读效率提升50倍。

立即体验

用中文搜PubMed

大模型驱动的PubMed中文搜索引擎

马上搜索

文档翻译

学术文献翻译模型,支持多种主流文档格式。

立即体验