Suppr超能文献

基于肿瘤宏基因组下一代测序数据和临床数据的机器学习在噬血细胞性淋巴组织细胞增生症病因分层和预后评估中的应用。

Etiological stratification and prognostic assessment of haemophagocytic lymphohistiocytosis by machine learning on onco-mNGS data and clinical data.

机构信息

Department of Haematology, Beijing Friendship Hospital, Capital Medical University, Beijing, China.

Research and Development (R&D) Department, MatriDx Biotechnology Co., Ltd., Hangzhou, China.

出版信息

Front Immunol. 2024 Sep 9;15:1390298. doi: 10.3389/fimmu.2024.1390298. eCollection 2024.

Abstract

INTRODUCTION

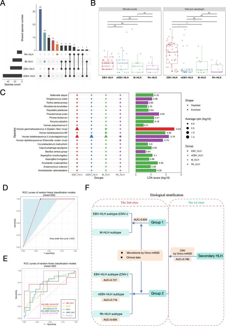
Hemophagocytic lymphohistiocytosis (HLH) is a rare, complicated and life threatening hyperinflammatory syndrome that maybe triggered by various infectious agents, malignancies and rheumatologic disorders. Early diagnosis and identification of the cause is essential to initiate appropriate treatment and improve the quality of life and survival of patients. The recently developed Onco-mNGS technology can be successfully used for simultaneous detection of infections and tumors.

METHODS

In the present study, 92 patients with clinically confirmed HLH were etiologically subtyped for infection, tumor and autoimmunity based on CNV and microbial data generated by Onco-mNGS technology, and a predictive model was developed and validated for the differential diagnosis of the underlying disease leading to secondary HLH. Furthermore, the treatment outcomes of patients with HLH triggered by EBV infection and non-EBV infection were evaluated, respectively.

RESULTS

The current study demonstrated that the novel Onco-mNGS can identify the infection and malignancy- related triggers among patients with secondary HLH. A random forest classification model based on CNV profile, infectious pathogen spectrum and blood microbial community was developed to better identify the different HLH subtypes and determine the underlying triggers. The prognosis for treatment of HLH patients is not only associated with CNV, but also with the presence of pathogens and non- pathogens in peripheral blood. Higher CNV burden along with frequent deletions on chromosome 19, higher pathogen burden and lower non-pathogenic microbes were prognosis factors that significantly related with unfavorable treatment outcomes.

DISCUSSION

Our study provided comprehensive knowledge in the triggers and prognostic predictors of patients with secondary HLH, which may help early diagnosis and appropriate targeted therapy, thus improving the survival and prognosis of the patients.

摘要

简介

噬血细胞性淋巴组织细胞增生症(HLH)是一种罕见的、复杂的、危及生命的炎症过度活跃综合征,可能由各种感染性病原体、恶性肿瘤和风湿性疾病引起。早期诊断和明确病因对于启动适当的治疗、提高患者的生活质量和生存率至关重要。最近开发的 Onco-mNGS 技术可成功用于同时检测感染和肿瘤。

方法

本研究根据 Onco-mNGS 技术产生的 CNV 和微生物数据,对 92 例临床确诊的 HLH 患者进行感染、肿瘤和自身免疫的病因亚型分类,并建立了预测模型,用于区分导致继发性 HLH 的潜在疾病。此外,还分别评估了 EBV 感染和非 EBV 感染引起的 HLH 患者的治疗结果。

结果

本研究表明,新型 Onco-mNGS 可识别继发性 HLH 患者中的感染和恶性肿瘤相关触发因素。基于 CNV 谱、传染性病原体谱和血液微生物群落建立了随机森林分类模型,以更好地识别不同的 HLH 亚型并确定潜在触发因素。HLH 患者的治疗预后不仅与 CNV 有关,还与外周血中病原体和非病原体的存在有关。较高的 CNV 负担,19 号染色体缺失频率较高,病原体负担较高,非病原体微生物较低,这些都是与不良治疗结果显著相关的预后因素。

讨论

本研究提供了继发性 HLH 患者的触发因素和预后预测因子的全面知识,可能有助于早期诊断和适当的靶向治疗,从而改善患者的生存和预后。

https://cdn.ncbi.nlm.nih.gov/pmc/blobs/44cd/11416948/9c3df9e127a9/fimmu-15-1390298-g001.jpg

文献AI研究员

20分钟写一篇综述,助力文献阅读效率提升50倍。

立即体验

用中文搜PubMed

大模型驱动的PubMed中文搜索引擎

马上搜索

文档翻译

学术文献翻译模型,支持多种主流文档格式。

立即体验