Suppr超能文献

脑肿瘤生物力学特性:颅内B16黑色素瘤和GL261胶质瘤小鼠模型中的磁共振弹性成像

characterization of brain tumor biomechanics: magnetic resonance elastography in intracranial B16 melanoma and GL261 glioma mouse models.

作者信息

Janas Anastasia, Jordan Jakob, Bertalan Gergely, Meyer Tom, Bukatz Jan, Sack Ingolf, Senger Carolin, Nieminen-Kelhä Melina, Brandenburg Susan, Kremenskaia Irina, Krantchev Kiril, Al-Rubaiey Sanaria, Mueller Susanne, Koch Stefan Paul, Boehm-Sturm Philipp, Reiter Rolf, Zips Daniel, Vajkoczy Peter, Acker Gueliz

机构信息

Department of Neurosurgery, Charité - Universitätsmedizin Berlin, Corporate Member of Freie Universität Berlin and Humboldt Universität zu Berlin, Berlin, Germany.

Berlin Institute of Health at Charité - Universitätsmedizin Berlin, Berlin, Germany.

出版信息

Front Oncol. 2024 Sep 11;14:1402578. doi: 10.3389/fonc.2024.1402578. eCollection 2024.

Abstract

INTRODUCTION

Magnetic Resonance Elastography (MRE) allows the non-invasive quantification of tumor biomechanical properties . With increasing incidence of brain metastases, there is a notable absence of appropriate preclinical models to investigate their biomechanical characteristics. Therefore, the purpose of this work was to assess the biomechanical characteristics of B16 melanoma brain metastases (MBM) and compare it to murine GL261 glioblastoma (GBM) model using multifrequency MRE with tomoelastography post processing.

METHODS

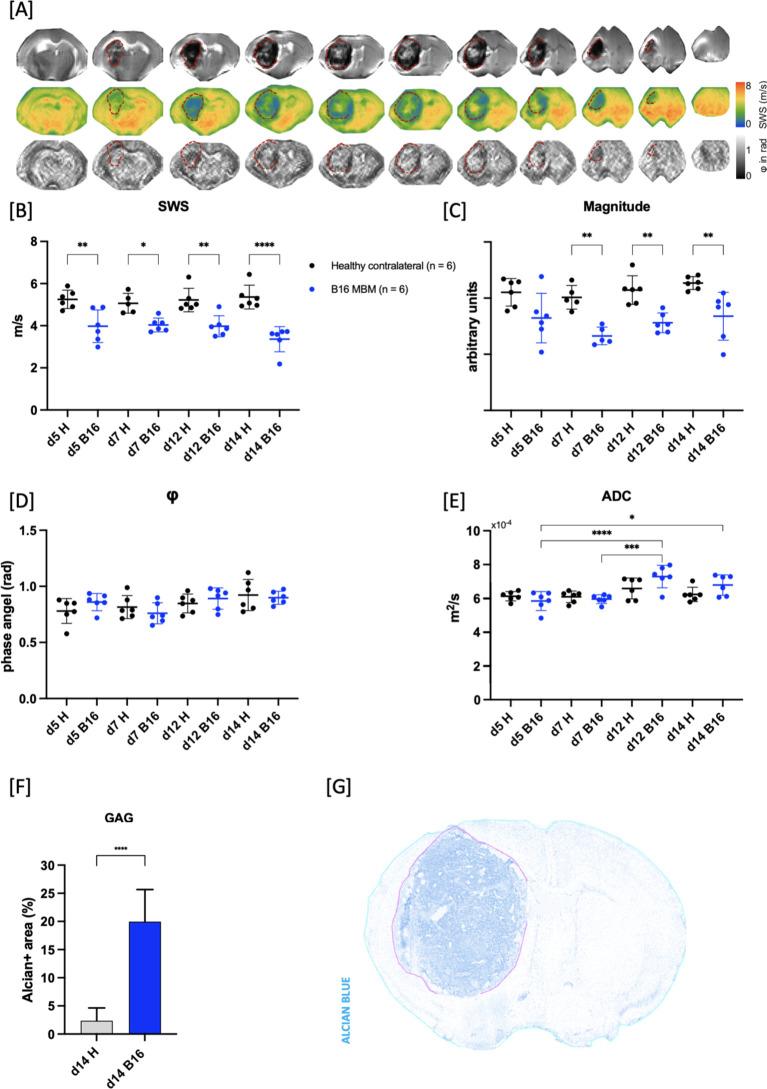
Intracranial B16 MBM (n = 6) and GL261 GBM (n = 7) mouse models were used. Magnetic Resonance Imaging (MRI) was performed at set intervals after tumor implantation: 5, 7, 12, 14 days for MBM and 13 and 22 days for GBM. The investigations were performed using a 7T preclinical MRI with 20 mm head coil. The protocol consisted of single-shot spin echo-planar multifrequency MRE with tomoelastography post processing, contrast-enhanced T1- and T2-weighted imaging and diffusion-weighted imaging (DWI) with quantification of apparent diffusion coefficient of water (ADC). Elastography quantified shear wave speed (SWS), magnitude of complex MR signal (T2/T2*) and loss angle (φ). Immunohistological investigations were performed to assess vascularization, blood-brain-barrier integrity and extent of glucosaminoglucan coverage.

RESULTS

Volumetric analyses displayed rapid growth of both tumor entities and softer tissue properties than healthy brain (healthy: 5.17 ± 0.48, MBM: 3.83 ± 0.55, GBM: 3.7 ± 0.23, [m/s]). SWS of MBM remained unchanged throughout tumor progression with decreased T2/T2* intensity and increased ADC on days 12 and 14 (p<0.0001 for both). Conversely, GBM presented reduced φ values on day 22 (p=0.0237), with no significant alterations in ADC. Histological analysis revealed substantial vascularization and elevated glycosaminoglycan content in both tumor types compared to healthy contralateral brain.

DISCUSSION

Our results indicate that while both, MBM and GBM, exhibited softer properties compared to healthy brain, imaging and histological analysis revealed different underlying microstructural causes: hemorrhages in MBM and increased vascularization and glycosaminoglycan content in GBM, further corroborated by DWI and T2/T2* contrast. These findings underscore the complementary nature of MRE and its potential to enhance our understanding of tumor characteristics when used alongside established techniques. This comprehensive approach could lead to improved clinical outcomes and a deeper understanding of brain tumor pathophysiology.

摘要

引言

磁共振弹性成像(MRE)能够对肿瘤生物力学特性进行无创定量分析。随着脑转移瘤发病率的不断上升,目前缺乏合适的临床前模型来研究其生物力学特征。因此,本研究旨在利用多频MRE及断层弹性成像后处理技术,评估B16黑色素瘤脑转移瘤(MBM)的生物力学特征,并与小鼠GL261胶质母细胞瘤(GBM)模型进行比较。

方法

采用颅内B16 MBM(n = 6)和GL261 GBM(n = 7)小鼠模型。肿瘤植入后按设定时间间隔进行磁共振成像(MRI)检查:MBM组分别在第5、7、12、14天检查,GBM组分别在第13和22天检查。使用配备20 mm头部线圈的7T临床前MRI设备进行检查。检查方案包括单次激发自旋回波平面多频MRE及断层弹性成像后处理、对比增强T1加权和T2加权成像以及扩散加权成像(DWI),并对水的表观扩散系数(ADC)进行定量分析。弹性成像定量分析剪切波速度(SWS)、复MR信号幅度(T2/T2*)和损耗角(φ)。进行免疫组织学研究以评估血管生成、血脑屏障完整性和葡糖胺聚糖覆盖范围。

结果

体积分析显示两种肿瘤实体均快速生长,且组织特性均比健康脑组织软(健康组:5.17±0.48,MBM组:3.83±0.55,GBM组:3.7±0.23,[m/s])。MBM的SWS在肿瘤进展过程中保持不变,在第12天和第14天T2/T2*强度降低,ADC增加(两者p均<0.0001)。相反,GBM在第22天φ值降低(p = 0.0237),ADC无明显变化。组织学分析显示,与对侧健康脑相比,两种肿瘤类型均有大量血管生成且葡糖胺聚糖含量升高。

讨论

我们的结果表明,虽然MBM和GBM与健康脑相比均表现出较软的特性,但成像和组织学分析揭示了不同的潜在微观结构原因:MBM中有出血,GBM中有血管生成增加和葡糖胺聚糖含量增加,DWI和T2/T2*对比进一步证实了这一点。这些发现强调了MRE的互补性及其与现有技术结合使用时增强我们对肿瘤特征理解的潜力。这种综合方法可能会改善临床结果并更深入地了解脑肿瘤病理生理学。

https://cdn.ncbi.nlm.nih.gov/pmc/blobs/118d/11422132/62884a260cd8/fonc-14-1402578-g001.jpg

文献AI研究员

20分钟写一篇综述,助力文献阅读效率提升50倍。

立即体验

用中文搜PubMed

大模型驱动的PubMed中文搜索引擎

马上搜索

文档翻译

学术文献翻译模型,支持多种主流文档格式。

立即体验