Suppr超能文献

感染 - 的仓鼠体内 Th2 特异性细胞因子与肝内虫卵负荷呈负相关。

Inverse Correlation of Th2-Specific Cytokines with Hepatic Egg Burden in -Infected Hamsters.

机构信息

Department of Gastroenterology, Justus Liebig University, 35392 Giessen, Germany.

Early Life Origins of Chronic Lung Diseases, Priority Research Area Chronic Lung Diseases, Research Center Borstel, Leibniz Lung Center, 23845 Borstel, Germany.

出版信息

Cells. 2024 Sep 20;13(18):1579. doi: 10.3390/cells13181579.

Abstract

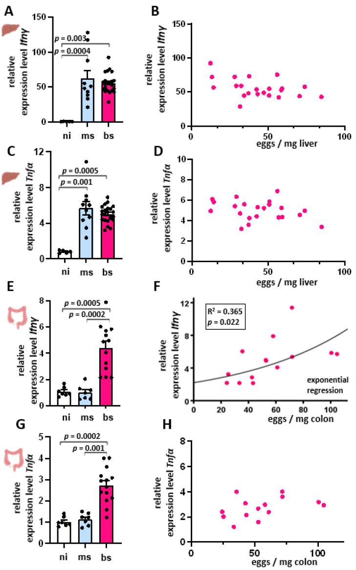
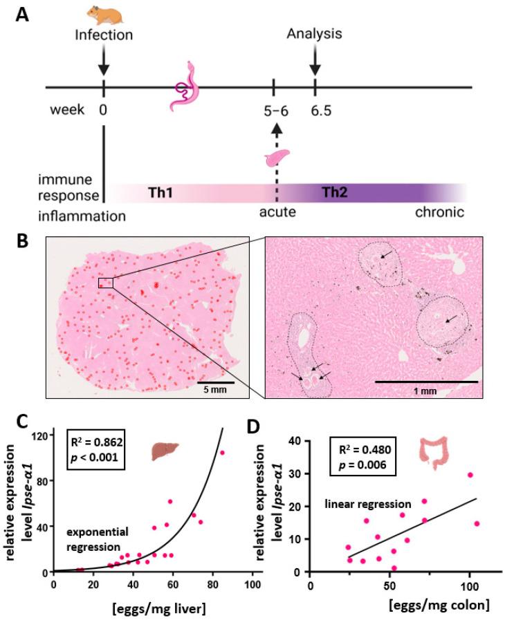
Schistosomiasis, a parasitic disease caused by spp., affects more than 250 million people worldwide. in particular affects the gastrointestinal tract and, through its eggs, induces a Th2 immune response leading to granuloma formation. The relationship between egg load and immune response is poorly understood. We investigated whether the quantity of parasitic eggs influences the immune response in -infected hamsters. The hepatic and intestinal egg load was assessed, and cytokine expression as well as the expression of three major egg-derived proteins were analyzed in monosex- and bisex-infected animals by qRT-PCR. Statistical correlations between egg load or egg-derived factors , , and , and the immune response were analyzed in liver and colon tissue. Surprisingly, no correlation of the Th1 cytokines with the hepatic egg load was observed, while the Th2 cytokines , , and showed an inverse correlation in the liver but not in the colon. A longer embryogenesis of the parasitic eggs in the liver could explain this correlation. This conclusion is supported by the lack of any correlation with immune response in the colon, as the intestinal passage of the eggs is limited to a few days.

摘要

血吸虫病是一种由 spp.引起的寄生虫病,影响着全球超过 2.5 亿人。特别是会影响胃肠道,并通过其卵诱导 Th2 免疫反应,导致肉芽肿形成。卵负荷与免疫反应之间的关系还不太清楚。我们研究了寄生虫卵的数量是否会影响感染的仓鼠的免疫反应。通过 qRT-PCR 分析了单性和两性感染动物的肝和肠内卵负荷,以及细胞因子表达和三种主要卵衍生蛋白的表达。分析了肝和结肠组织中卵负荷或卵衍生因子 、 、 和 与免疫反应之间的统计学相关性。令人惊讶的是,未观察到 Th1 细胞因子与肝内卵负荷之间的相关性,而 Th2 细胞因子 、 、 和 在肝中呈负相关,但在结肠中没有。寄生虫卵在肝脏中的胚胎发育时间较长可以解释这种相关性。这一结论得到了在结肠中与免疫反应没有相关性的支持,因为卵在肠道中的通过时间有限。

https://cdn.ncbi.nlm.nih.gov/pmc/blobs/334e/11430739/dbef1395a356/cells-13-01579-g001.jpg

文献AI研究员

20分钟写一篇综述,助力文献阅读效率提升50倍。

立即体验

用中文搜PubMed

大模型驱动的PubMed中文搜索引擎

马上搜索

文档翻译

学术文献翻译模型,支持多种主流文档格式。

立即体验