Suppr超能文献

BAY-405 的发现:一种基于氮杂吲哚的 MAP4K1 抑制剂,用于增强 T 细胞对癌症的免疫反应。

Discovery of BAY-405: An Azaindole-Based MAP4K1 Inhibitor for the Enhancement of T-Cell Immunity against Cancer.

机构信息

Bayer AG, Pharmaceutical R&D, 13342 Berlin, Germany.

DKFZ-Bayer Joint Immunotherapeutics Laboratory, German Cancer Research Center, Heidelberg 69120, Germany.

出版信息

J Med Chem. 2024 Oct 10;67(19):17429-17453. doi: 10.1021/acs.jmedchem.4c01325. Epub 2024 Sep 27.

Abstract

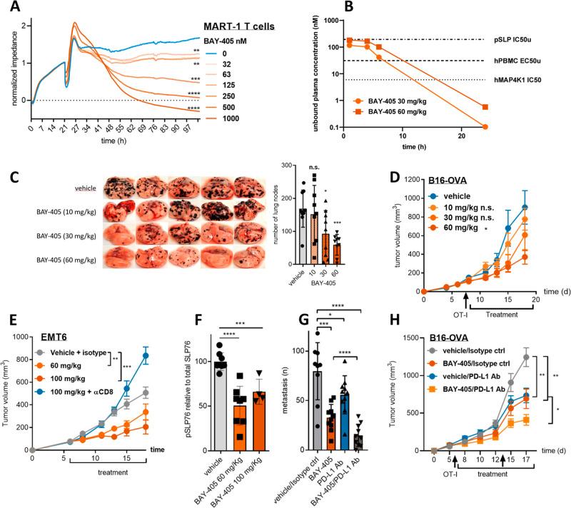
Mitogen-activated protein kinase kinase kinase kinase 1 (MAP4K1) is a serine/threonine kinase that acts as an immune checkpoint downstream of T-cell receptor stimulation. MAP4K1 activity is enhanced by prostaglandin E2 (PGE2) and transforming growth factor beta (TGFβ), immune modulators commonly present in the tumor microenvironment. Therefore, its pharmacological inhibition is an attractive immuno-oncology concept for inducing therapeutic T-cell responses in cancer patients. Here, we describe the systematic optimization of azaindole-based lead compound , resulting in the discovery of potent and selective MAP4K1 inhibitor (BAY-405) that displays nanomolar potency in biochemical and cellular assays as well as in vivo exposure after oral dosing. BAY-405 enhances T-cell immunity and overcomes the suppressive effect of PGE2 and TGFβ. Treatment of tumor-bearing mice shows T-cell-dependent antitumor efficacy. MAP4K1 inhibition in conjunction with PD-L1 blockade results in a superior antitumor impact, illustrating the complementarity of the single agent treatments.

摘要

丝裂原活化蛋白激酶激酶激酶激酶 1(MAP4K1)是一种丝氨酸/苏氨酸激酶,作为 T 细胞受体刺激的下游免疫检查点发挥作用。前列腺素 E2(PGE2)和转化生长因子β(TGFβ)可增强 MAP4K1 的活性,这些免疫调节剂通常存在于肿瘤微环境中。因此,其药理学抑制是一种有吸引力的免疫肿瘤学概念,可在癌症患者中诱导治疗性 T 细胞反应。在这里,我们描述了基于氮杂吲哚的先导化合物的系统优化,导致发现了有效的和选择性的 MAP4K1 抑制剂(BAY-405),其在生化和细胞测定以及口服给药后的体内暴露中显示出纳摩尔效力。BAY-405 增强了 T 细胞免疫,并克服了 PGE2 和 TGFβ的抑制作用。对荷瘤小鼠的治疗显示出 T 细胞依赖性的抗肿瘤疗效。MAP4K1 抑制与 PD-L1 阻断相结合会产生更好的抗肿瘤效果,这说明了单一药物治疗的互补性。

https://cdn.ncbi.nlm.nih.gov/pmc/blobs/38cd/11472321/3ff09d1015e7/jm4c01325_0001.jpg

文献AI研究员

20分钟写一篇综述,助力文献阅读效率提升50倍。

立即体验

用中文搜PubMed

大模型驱动的PubMed中文搜索引擎

马上搜索

文档翻译

学术文献翻译模型,支持多种主流文档格式。

立即体验