Suppr超能文献

ARHGEF5的高表达预示急性髓系白血病预后不良。

High expression of ARHGEF5 predicts unfavorable prognosis in acute myeloid leukemia.

作者信息

Xu Haitao, Chen Dangui, Lu Jia, Zhong Long

机构信息

Department of Hematology, Anqing Municipal Hospital, Anqing Medical Center Affiliated to Anhui Medical University, Anqing, 246003, Anhui, China.

出版信息

Discov Oncol. 2024 Sep 27;15(1):491. doi: 10.1007/s12672-024-01364-8.

Abstract

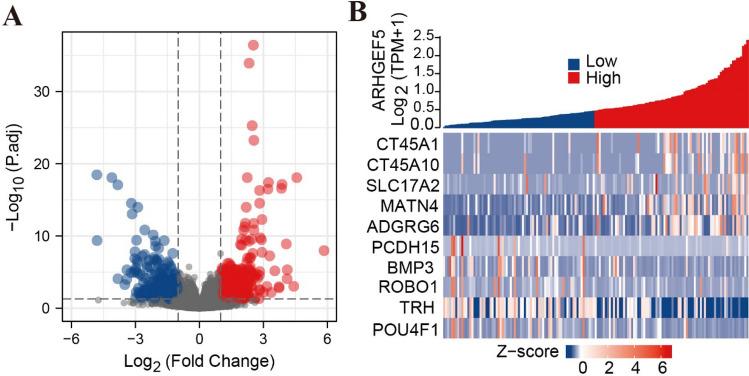
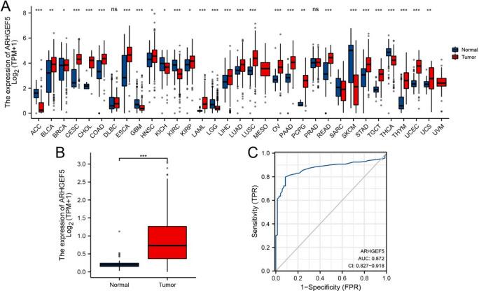
Acute myeloid leukemia (AML) is a highly heterogeneous hematological neoplasm, highlighting the need for new molecular markers to improve prognosis prediction and therapeutic strategies. While Rho guanine nucleotide exchange factor 5 (ARHGEF5) is known to be overexpressed in various cancers, its role in AML is not well understood. This study investigates the correlation between ARHGEF5 expression and AML using data from the Cancer Genome Atlas (TCGA). ARHGEF5 expression levels in AML patients and normal samples were compared using the Wilcoxon rank-sum test. The Kaplan-Meier method and Cox regression analysis (CRA) assessed the association between ARHGEF5 expression and patient survival. A prognostic nomogram was constructed using CRA, incorporating patient age and cytogenetic risk.Our findings indicate significant overexpression of ARHGEF5 in AML compared to normal samples. Elevated ARHGEF5 levels were associated with poor prognosis, particularly in patients ≤ 60 years, those with NPM1 mutations, FLT3 mutation-positive, and wild-type RAS (P < 0.05). CRA confirmed that high ARHGEF5 expression independently predicts poor prognosis. Additionally, 412 differentially expressed genes (DEGs) were identified between high and low ARHGEF5 expression groups, with 216 genes upregulated and 196 downregulated. Pathway enrichment analyses using GO and KEGG, along with protein-protein interaction network and single sample gene set enrichment analyses, revealed key pathways and immune cell associations linked to ARHGEF5. These findings suggest that ARHGEF5 overexpression could serve as a biomarker for unfavorable outcomes in AML, providing insights into the underlying mechanisms of AML onset and progression.

摘要

急性髓系白血病(AML)是一种高度异质性的血液肿瘤,这凸显了需要新的分子标志物来改善预后预测和治疗策略。虽然已知Rho鸟嘌呤核苷酸交换因子5(ARHGEF5)在各种癌症中过表达,但其在AML中的作用尚不清楚。本研究使用来自癌症基因组图谱(TCGA)的数据调查ARHGEF5表达与AML之间的相关性。采用Wilcoxon秩和检验比较AML患者和正常样本中ARHGEF5的表达水平。Kaplan-Meier法和Cox回归分析(CRA)评估ARHGEF5表达与患者生存之间的关联。使用CRA构建了一个预后列线图,纳入了患者年龄和细胞遗传学风险。我们的研究结果表明,与正常样本相比,AML中ARHGEF5显著过表达。ARHGEF5水平升高与预后不良相关,尤其是在年龄≤60岁、具有NPM1突变、FLT3突变阳性和野生型RAS的患者中(P<0.05)。CRA证实,高ARHGEF5表达独立预测预后不良。此外,在高ARHGEF5表达组和低ARHGEF5表达组之间鉴定出412个差异表达基因(DEG),其中216个基因上调,196个基因下调。使用GO和KEGG进行的通路富集分析,以及蛋白质-蛋白质相互作用网络和单样本基因集富集分析,揭示了与ARHGEF5相关的关键通路和免疫细胞关联。这些发现表明,ARHGEF5过表达可能作为AML不良预后的生物标志物,为AML发病和进展的潜在机制提供见解。

https://cdn.ncbi.nlm.nih.gov/pmc/blobs/cb7a/11436616/ebcb60c22ac0/12672_2024_1364_Fig1_HTML.jpg

文献AI研究员

20分钟写一篇综述,助力文献阅读效率提升50倍。

立即体验

用中文搜PubMed

大模型驱动的PubMed中文搜索引擎

马上搜索

文档翻译

学术文献翻译模型,支持多种主流文档格式。

立即体验