Suppr超能文献

肠道共生菌阿里斯氏菌属作为结直肠癌的潜在致病因素

Gut commensal Alistipes as a potential pathogenic factor in colorectal cancer.

作者信息

Fu Jingjing, Li Guangyao, Li Xiaoping, Song Shasha, Cheng Lijuan, Rui Beibei, Jiang Lei

机构信息

Department of Pharmacy, Anhui No.2 Provincial People's Hospital, Hefei, 230041, Anhui, China.

Anhui No.2 Provincial People's Hospital Clinical College, Anhui Medical University, Hefei, 230041, Anhui, China.

出版信息

Discov Oncol. 2024 Sep 27;15(1):473. doi: 10.1007/s12672-024-01393-3.

Abstract

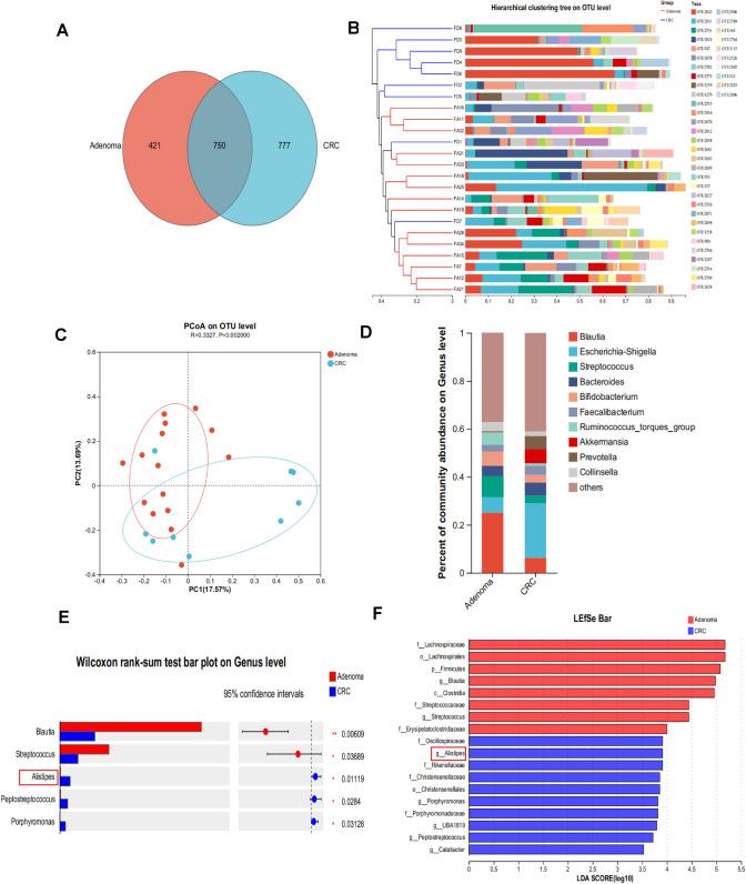
Although previous research has shown that inflammation is associated with development of colorectal cancer (CRC), questions remain about whether inflammatory factor-secreting bacteria play a crucial role in CRC development. The potential role of gut microbiota in secreting inflammatory factors involved in the carcinogenesis of CRC among Chinese patients was explored in this study. 16S rRNA sequencing was utilized to evaluate the distinct microbial characteristics between patients with CRC and colorectal adenoma. The serum levels of TNF-α, IL-6 and IL-10 were measured using Enzyme-linked immunosorbent assay (ELISA), while the expression of LRG1 and TGF-β1 in tissues was evaluated by immunohistochemistry. The correlation between gut microbiota and inflammatory factor signaling was analyzed. Compared with the adenoma group, CRC patients exhibit distinct pathologies. Moreover, elevated levels of CEA, erythrocytes and haemoglobin in the blood of CRC patients were found. In addition, CRC patients have significantly higher levels of TNF-α, IL-6, IL-10, LRG1 and TGF-β1. Spearman correlation analysis revealed that LRG1 was positively related to IL-6 and TNF-α, respectively. The correlation analysis results of TGF-β1 were consistent with the above. The abundance of Blautia and Streptococcus was lower in CRC patients, while the relative abundance of Alistipes, Peptostreptococcus and Porphyromonas was significantly elevated. Moreover, positive correlations between Alistipes and inflammatory factor signaling were also found. Our results suggest that gut commensal Alistipes is a key bacterium with pro-inflammatory properties in the CRC carcinogenesis. TNF-α and IL-6 associated with Alistipes might activate LRG1/TGF-β1 signaling which contributed to the carcinogenesis of CRC.

摘要

尽管先前的研究表明炎症与结直肠癌(CRC)的发生有关,但炎症因子分泌细菌在CRC发生中是否起关键作用仍存在疑问。本研究探讨了肠道微生物群在分泌参与中国CRC患者致癌过程的炎症因子中的潜在作用。利用16S rRNA测序评估CRC患者和结直肠腺瘤患者之间不同的微生物特征。采用酶联免疫吸附测定(ELISA)检测血清中TNF-α、IL-6和IL-10的水平,同时通过免疫组织化学评估组织中LRG1和TGF-β1的表达。分析肠道微生物群与炎症因子信号传导之间的相关性。与腺瘤组相比,CRC患者表现出不同的病理特征。此外,还发现CRC患者血液中CEA、红细胞和血红蛋白水平升高。此外,CRC患者的TNF-α、IL-6、IL-10、LRG1和TGF-β1水平显著更高。Spearman相关性分析显示,LRG1分别与IL-6和TNF-α呈正相关。TGF-β1的相关性分析结果与上述一致。CRC患者中Blautia和链球菌的丰度较低,而Alistipes、消化链球菌和卟啉单胞菌的相对丰度显著升高。此外,还发现Alistipes与炎症因子信号传导之间存在正相关。我们的结果表明,肠道共生菌Alistipes是CRC致癌过程中具有促炎特性的关键细菌。与Alistipes相关的TNF-α和IL-6可能激活LRG1/TGF-β1信号传导,这有助于CRC的致癌作用。

https://cdn.ncbi.nlm.nih.gov/pmc/blobs/2ae8/11436608/225715c4b0a1/12672_2024_1393_Fig1_HTML.jpg

文献AI研究员

20分钟写一篇综述,助力文献阅读效率提升50倍。

立即体验

用中文搜PubMed

大模型驱动的PubMed中文搜索引擎

马上搜索

文档翻译

学术文献翻译模型,支持多种主流文档格式。

立即体验