Suppr超能文献

铁死亡生物标志物与心房颤动免疫浸润特征的鉴定:生物信息学分析。

Identification of ferroptosis biomarkers and immune infiltration landscapes in atrial fibrillation: A bioinformatics analysis.

机构信息

Department of Cardiology, Jiande First People's Hospital, Hangzhou, China.

Graduate School of Dalian Medical University, Dalian Medical University, Dalian, China.

出版信息

Medicine (Baltimore). 2024 Sep 27;103(39):e39777. doi: 10.1097/MD.0000000000039777.

Abstract

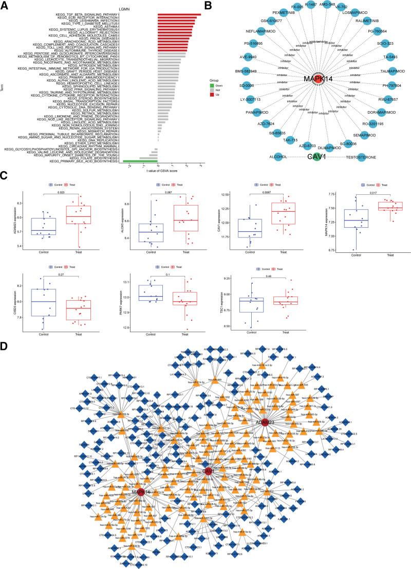
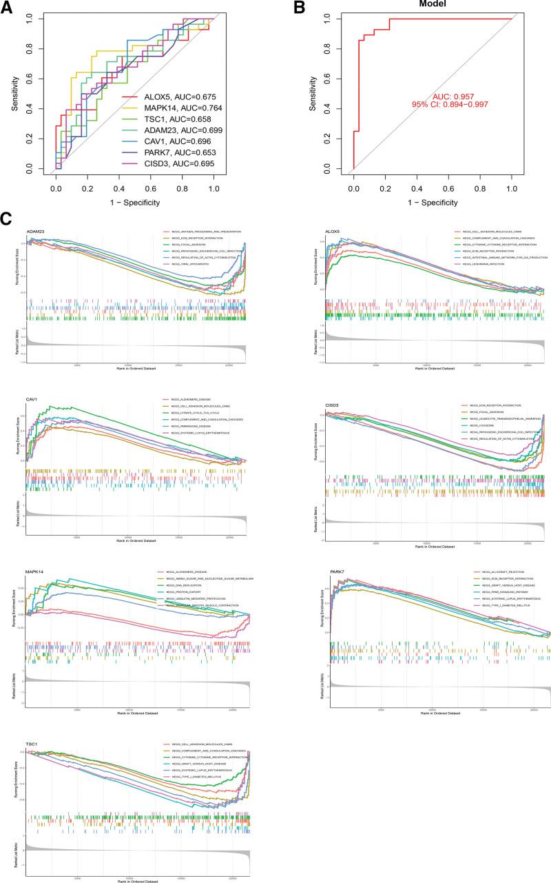
Ferroptosis has been recognized as a critical factor in the development of atrial fibrillation (AF), but its precise mechanisms remain unclear. We downloaded the GSE115574 dataset from the gene expression omnibus database to analyze the expression levels of ferroptosis-related genes (FRGs) and identify differentially expressed genes (DEGs). Least absolute shrinkage and selection operator (LASSO) and support vector machine-recursive feature elimination (SVM-RFE) machine learning techniques were employed to identify key genes associated with AF. The diagnostic performance of these genes was evaluated using Receiver operating characteristic curves (ROC) and validated in an independent AF dataset. miRNA and lncRNA predictions for potential binding to these key genes were conducted using miRBase, miRDB, and TargetScan. Furthermore, gene set enrichment analysis (GSEA) enrichment analysis, immune cell infiltration analysis, and targeted drug prediction were performed. The intersection of LASSO regression and SVM-RFE analyses identified 7 DEGs significantly associated with AF. Validation through ROC and an additional dataset confirmed the importance of MAPK14, CAV1, and ADAM23. Significant infiltration of memory B cells, regulatory T cells, and monocytes was observed in atrial tissues. Seventy-two miRNAs were predicted to potentially target MAPK14, and 2 drugs were identified as targeting CAV1. This study underscores the involvement of FRGs in AF through machine learning and validation approaches. The observed immune cell infiltration suggests a potential link between immune response and AF. The predicted ceRNA network offers new insights into gene regulation, presenting potential biomarkers and therapeutic targets for AF.

摘要

铁死亡已被认为是心房颤动 (AF) 发生发展的关键因素,但确切机制尚不清楚。我们从基因表达综合数据库下载 GSE115574 数据集,分析铁死亡相关基因 (FRGs) 的表达水平,识别差异表达基因 (DEGs)。使用最小绝对收缩和选择算子 (LASSO) 和支持向量机递归特征消除 (SVM-RFE) 机器学习技术来识别与 AF 相关的关键基因。使用Receiver operating characteristic curves (ROC) 评估这些基因的诊断性能,并在独立的 AF 数据集进行验证。使用 miRBase、miRDB 和 TargetScan 对这些关键基因进行潜在结合的 miRNA 和 lncRNA 预测。此外,进行基因集富集分析 (GSEA) 富集分析、免疫细胞浸润分析和靶向药物预测。LASSO 回归和 SVM-RFE 分析的交集确定了 7 个与 AF 显著相关的 DEGs。通过 ROC 和另外一个数据集的验证证实了 MAPK14、CAV1 和 ADAM23 的重要性。在心房组织中观察到记忆 B 细胞、调节性 T 细胞和单核细胞的显著浸润。预测 72 个 miRNA 可能靶向 MAPK14,2 种药物被确定为靶向 CAV1。这项研究通过机器学习和验证方法强调了 FRGs 在 AF 中的作用。观察到的免疫细胞浸润表明免疫反应与 AF 之间可能存在联系。预测的 ceRNA 网络为基因调控提供了新的见解,为 AF 提供了潜在的生物标志物和治疗靶点。

https://cdn.ncbi.nlm.nih.gov/pmc/blobs/217b/11441859/0d42ce91f5df/medi-103-e39777-g001.jpg

文献AI研究员

20分钟写一篇综述,助力文献阅读效率提升50倍。

立即体验

用中文搜PubMed

大模型驱动的PubMed中文搜索引擎

马上搜索

文档翻译

学术文献翻译模型,支持多种主流文档格式。

立即体验