Suppr超能文献

ParSE-seq:一种校准的多重检测方法,有助于临床分类推测的剪接改变变体。

ParSE-seq: a calibrated multiplexed assay to facilitate the clinical classification of putative splice-altering variants.

机构信息

Vanderbilt University School of Medicine, Nashville, TN, USA.

Vanderbilt Center for Arrhythmia Research and Therapeutics (VanCART), Division of Clinical Pharmacology, Department of Medicine, Vanderbilt University Medical Center, Nashville, TN, USA.

出版信息

Nat Commun. 2024 Sep 27;15(1):8320. doi: 10.1038/s41467-024-52474-4.

Abstract

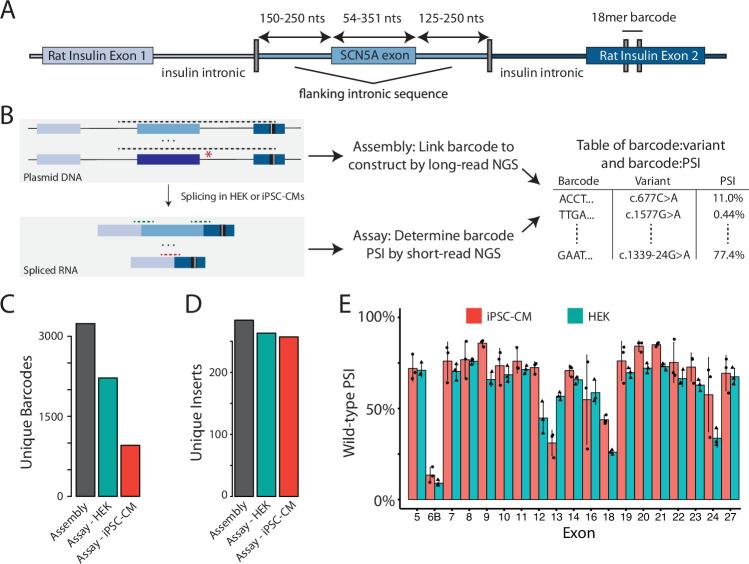
Interpreting the clinical significance of putative splice-altering variants outside canonical splice sites remains difficult without time-intensive experimental studies. To address this, we introduce Parallel Splice Effect Sequencing (ParSE-seq), a multiplexed assay to quantify variant effects on RNA splicing. We first apply this technique to study hundreds of variants in the arrhythmia-associated gene SCN5A. Variants are studied in 'minigene' plasmids with molecular barcodes to allow pooled variant effect quantification. We perform experiments in two cell types, including disease-relevant induced pluripotent stem cell-derived cardiomyocytes (iPSC-CMs). The assay strongly separates known control variants from ClinVar, enabling quantitative calibration of the ParSE-seq assay. Using these evidence strengths and experimental data, we reclassify 29 of 34 variants with conflicting interpretations and 11 of 42 variants of uncertain significance. In addition to intronic variants, we show that many synonymous and missense variants disrupted RNA splicing. Two splice-altering variants in the assay also disrupt splicing and sodium current when introduced into iPSC-CMs by CRISPR-Cas9 editing. ParSE-seq provides high-throughput experimental data for RNA-splicing to support precision medicine efforts and can be readily adopted to study other loss-of-function genotype-phenotype relationships.

摘要

在没有耗时的实验研究的情况下,解释非典型剪接位点的假定剪接变异的临床意义仍然很困难。为了解决这个问题,我们引入了平行剪接效应测序(ParSE-seq),这是一种用于量化变异对 RNA 剪接影响的多重分析方法。我们首先应用该技术研究心律失常相关基因 SCN5A 中的数百个变体。使用带有分子条形码的“迷你基因”质粒研究变体,以允许对变体效应进行pooled 定量。我们在两种细胞类型中进行实验,包括与疾病相关的诱导多能干细胞衍生的心肌细胞(iPSC-CMs)。该测定法将已知的对照变体与 ClinVar 明显区分开来,从而可以对 ParSE-seq 测定法进行定量校准。使用这些证据强度和实验数据,我们对 34 个具有相互矛盾解释的变体中的 29 个和 42 个不确定意义的变体中的 11 个进行了重新分类。除了内含子变体外,我们还表明许多同义变体和错义变体破坏了 RNA 剪接。在该测定法中,两个剪接改变的变体在通过 CRISPR-Cas9 编辑引入 iPSC-CMs 时也破坏了剪接和钠电流。ParSE-seq 提供了用于 RNA 剪接的高通量实验数据,以支持精准医学的努力,并且可以很容易地采用该方法来研究其他功能丧失基因型-表型关系。

https://cdn.ncbi.nlm.nih.gov/pmc/blobs/fd78/11437130/da94b5c2a43d/41467_2024_52474_Fig1_HTML.jpg

文献AI研究员

20分钟写一篇综述,助力文献阅读效率提升50倍。

立即体验

用中文搜PubMed

大模型驱动的PubMed中文搜索引擎

马上搜索

文档翻译

学术文献翻译模型,支持多种主流文档格式。

立即体验