Suppr超能文献

硫酸吲哚酚通过 COX-2/PGE 激活诱导糖尿病视网膜病变中的视网膜微血管损伤。

Indoxyl sulfate induces retinal microvascular injury via COX-2/PGE activation in diabetic retinopathy.

机构信息

Department of Ophthalmology, Shenzhen People's Hospital (The Second Clinical Medical College, Jinan University; The First Affiliated Hospital, Southern University of Science and Technology), Shenzhen, 518020, China.

Post-Doctoral Scientific Research Station of Basic Medicine, Jinan University, Guangzhou, 510632, China.

出版信息

J Transl Med. 2024 Sep 27;22(1):870. doi: 10.1186/s12967-024-05654-1.

Abstract

BACKGROUND

Diabetic retinopathy (DR), the principal cause of acquired blindness among the working-age population, is the most frequent microvascular complication of diabetes. Although metabolic disorders are hypothesized to play a role in its pathogenesis, the underlying mechanism remains largely elusive.

METHODS

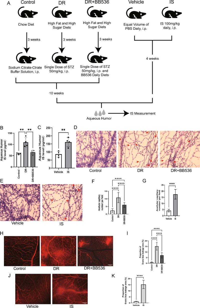
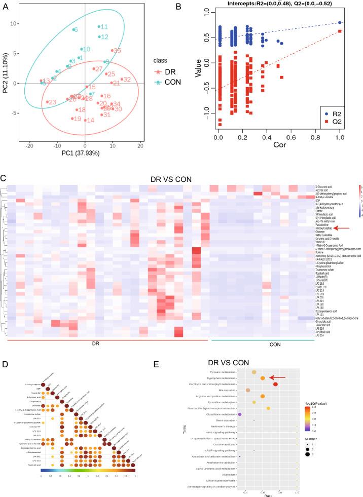
To elucidate the mechanism, we initially compared metabolite profiles of vitreous fluid between 23 patients with DR and 12 non-diabetic controls using liquid chromatography/tandem mass spectrometry, identifying the distinct metabolite indoxyl sulfate (IS). Subsequently, streptozotocin (STZ)-induced diabetic and IS-injected rat models were established to examine the effects of IS on retinal microvasculature. RNA sequencing was conducted to identify potential regulatory mechanisms in IS-treated human retinal endothelial cells (HREC). Finally, target gene knockdown in HREC and treatment of IS-injected rats with inhibitors (targeting IS production or downstream regulators) were employed to elucidate the detailed mechanisms and identify therapeutic targets for DR.

RESULTS

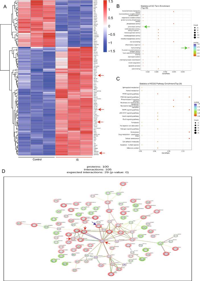
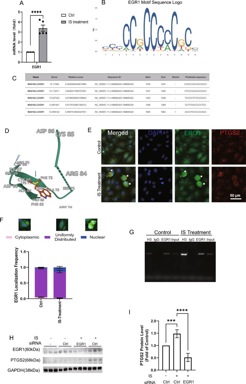
Metabolomics identified 172 significantly altered metabolites in the vitreous humor of diabetics, including the dysregulated tryptophan metabolite indoxyl sulfate (IS). IS was observed to breach the blood-retinal barrier and accumulate in the intraocular fluid of diabetic rats. Both in vivo and in vitro experiments indicated that elevated levels of IS induced endothelial apoptosis and disrupted cell junctions. RNA sequencing pinpointed prostaglandin E2 (PGE) synthetase-cyclooxygenase 2 (COX-2) as a potential target of IS. Validation experiments demonstrated that IS enhanced COX-2 expression, which subsequently increased PGE secretion by promoting transcription factor EGR1 binding to COX-2 DNA following entry into cells via organic anion transporting polypeptides (OATP2B1). Furthermore, inhibition of COX-2 in vivo or silencing EGR1/OATP2B1 in HREC mitigated IS-induced microcapillary damage and the activation of COX-2/PGE.

CONCLUSION

Our study demonstrated that indoxyl sulfate (IS), a uremic toxin originating from the gut microbiota product indole, increased significantly and contributed to retinal microvascular damage in diabetic retinopathy (DR). Mechanistically, IS impaired retinal microvascular integrity by inducing the expression of COX-2 and the production of PGE. Consequently, targeting the gut microbiota or the PGE pathway may offer effective therapeutic strategies for the treatment of DR.

摘要

背景

糖尿病视网膜病变(DR)是工作年龄人群中致盲的主要原因,是糖尿病最常见的微血管并发症。尽管代谢紊乱被认为在其发病机制中起作用,但潜在机制在很大程度上仍未被揭示。

方法

为了阐明这一机制,我们最初使用液相色谱/串联质谱法比较了 23 名 DR 患者和 12 名非糖尿病对照者的玻璃体液代谢物谱,鉴定出独特的代谢物吲哚硫酸(IS)。随后,建立了链脲佐菌素(STZ)诱导的糖尿病和 IS 注射大鼠模型,以检查 IS 对视网膜微血管的影响。进行 RNA 测序以鉴定 IS 处理的人视网膜内皮细胞(HREC)中潜在的调节机制。最后,在 HREC 中敲低靶基因,并使用抑制剂(针对 IS 产生或下游调节剂)治疗 IS 注射大鼠,以阐明 DR 的详细机制和确定治疗靶点。

结果

代谢组学鉴定出糖尿病患者玻璃体液中有 172 种明显改变的代谢物,包括失调的色氨酸代谢物吲哚硫酸(IS)。观察到 IS 穿透血视网膜屏障并在糖尿病大鼠的眼内液中积聚。体内和体外实验均表明,IS 水平升高诱导内皮细胞凋亡并破坏细胞连接。RNA 测序确定前列腺素 E2(PGE)合酶-环加氧酶 2(COX-2)是 IS 的潜在靶标。验证实验表明,IS 通过促进转录因子 EGR1 与 COX-2 DNA 的结合,增强 COX-2 的表达,随后通过有机阴离子转运多肽(OATP2B1)进入细胞,从而增加 PGE 的分泌。此外,体内抑制 COX-2 或在 HREC 中沉默 EGR1/OATP2B1 可减轻 IS 诱导的毛细血管损伤和 COX-2/PGE 的激活。

结论

我们的研究表明,色氨酸代谢物吲哚硫酸(IS),一种源自肠道微生物产物吲哚的尿毒症毒素,在糖尿病视网膜病变(DR)中显著增加并导致视网膜微血管损伤。从机制上讲,IS 通过诱导 COX-2 的表达和 PGE 的产生来损害视网膜微血管的完整性。因此,靶向肠道微生物群或 PGE 途径可能为 DR 的治疗提供有效的治疗策略。

https://cdn.ncbi.nlm.nih.gov/pmc/blobs/e9d4/11428830/1b2a940b44f3/12967_2024_5654_Fig1_HTML.jpg

文献AI研究员

20分钟写一篇综述,助力文献阅读效率提升50倍。

立即体验

用中文搜PubMed

大模型驱动的PubMed中文搜索引擎

马上搜索

文档翻译

学术文献翻译模型,支持多种主流文档格式。

立即体验