Suppr超能文献

循环肿瘤DNA(ctDNA)与液体活检在头颈部癌诊断和监测中的作用:迈向精准医学

The Role of ctDNA and Liquid Biopsy in the Diagnosis and Monitoring of Head and Neck Cancer: Towards Precision Medicine.

作者信息

Nassar Sami I, Suk Amber, Nguyen Shaun A, Adilbay Dauren, Pang John, Nathan Cherie-Ann O

机构信息

Department of Otolaryngology-Head and Neck Surgery, Medical University of South Carolina, Charleston, SC 29425, USA.

Department of Otolaryngology-Head and Neck Surgery, Louisiana State University Health Sciences Center, Shreveport, LA 71103, USA.

出版信息

Cancers (Basel). 2024 Sep 11;16(18):3129. doi: 10.3390/cancers16183129.

Abstract

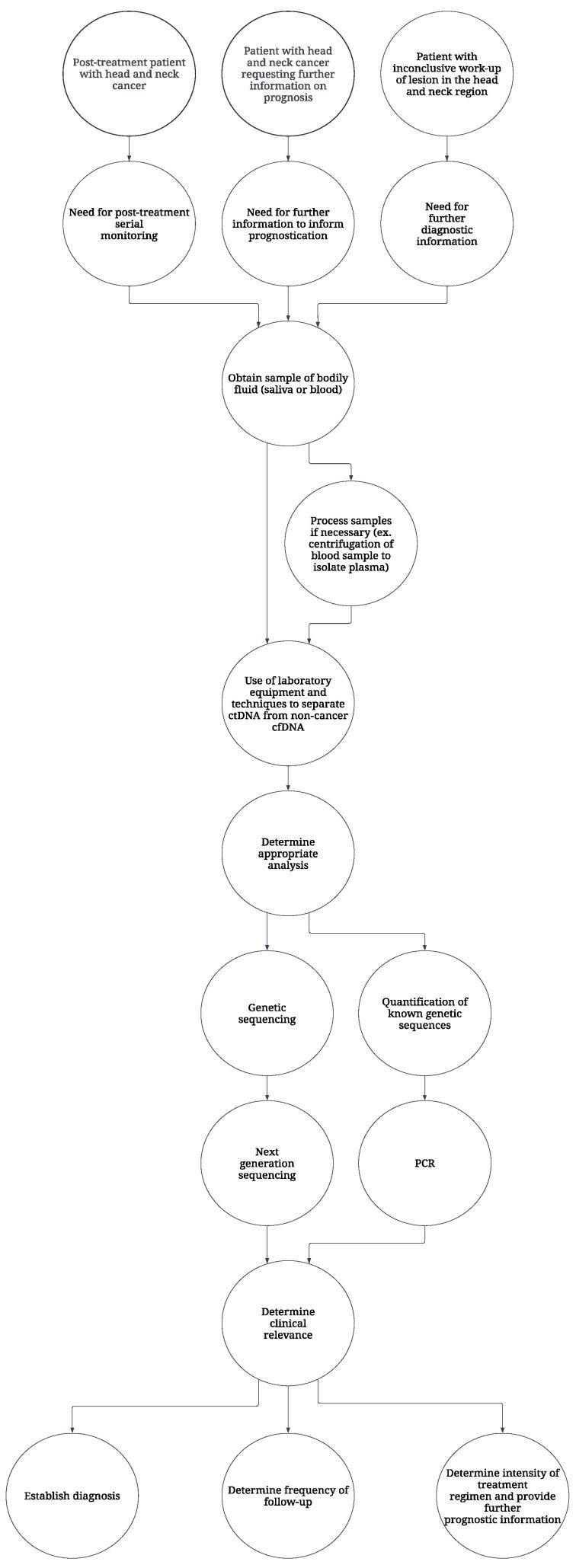
Recent data have shown a continued rise in the worldwide annual incidence and mortality rates of head and neck cancers. The present standard for diagnosis and monitoring for disease recurrence or progression involves clinical examination, imaging, and invasive biopsy techniques of lesions suspected of being malignant. In addition to limitations relating to cost, time, and patient discomfort, these methodologies have inherent inaccuracies for detecting recurrence. In view of these limitations, the analysis of patient bodily fluid samples via liquid biopsy proposes a cost-effective and convenient alternative, which provides insight on the biogenetic and biomolecular underpinnings of oncologic disease processes. The monitoring of biomarkers for head and neck cancer via liquid biopsy, including circulating tumor DNA, circulating tumor cells, and circulating cell-free RNA, has shown clinical utility in the screening, diagnosis, prognostication, and monitoring of patients with various forms of head and neck cancer. The present review will provide an update on the current literature examining the use of liquid biopsy in head and neck cancer care and the clinical applicability of potential biomarkers, with a focus on viral and non-viral circulating tumor DNA. Possible future avenues for research to address specific shortcomings of liquid biopsy will be discussed.

摘要

最近的数据显示,全球头颈癌的年发病率和死亡率持续上升。目前用于疾病复发或进展的诊断和监测标准包括临床检查、影像学检查以及对疑似恶性病变进行侵入性活检技术。除了与成本、时间和患者不适相关的局限性外,这些方法在检测复发方面存在固有的不准确性。鉴于这些局限性,通过液体活检分析患者体液样本提出了一种经济高效且便捷的替代方法,它能深入了解肿瘤疾病过程的生物遗传学和生物分子基础。通过液体活检监测头颈癌的生物标志物,包括循环肿瘤DNA、循环肿瘤细胞和循环游离RNA,已在各种形式的头颈癌患者的筛查、诊断、预后和监测中显示出临床实用性。本综述将更新当前关于液体活检在头颈癌治疗中的应用以及潜在生物标志物临床适用性的文献,重点关注病毒和非病毒循环肿瘤DNA。还将讨论未来可能解决液体活检特定缺点的研究途径。

https://cdn.ncbi.nlm.nih.gov/pmc/blobs/0b73/11430155/cde2aa7219f9/cancers-16-03129-g001.jpg

文献AI研究员

20分钟写一篇综述,助力文献阅读效率提升50倍。

立即体验

用中文搜PubMed

大模型驱动的PubMed中文搜索引擎

马上搜索

文档翻译

学术文献翻译模型,支持多种主流文档格式。

立即体验