Suppr超能文献

敲低和过表达实验以探究扶正消症方(一种用于临床治疗肝细胞癌的有效中药方剂)的抑制机制

Knockdown and Overexpression Experiments to Investigate the Inhibitory Mechanism of Fuzheng Xiaozheng Prescription, an Effective Chinese Herbal Formula for the Clinical Treatment of Hepatocellular Carcinoma.

作者信息

Li Xia, Chen Xiaofeng, Yu Han, Huang Renwei, Wu Peijie, Gong Yanju, Chen Xiping, Liu Chao

机构信息

School of Basic Medical Sciences, Chengdu University of Traditional Chinese Medicine, Chengdu 611137, China.

Sichuan Provincial Key Laboratory for Development and Utilization of Characteristic Horticultural Biological Resources, College of Chemistry and Life Sciences, Chengdu Normal University, Chengdu 611130, China.

出版信息

Pharmaceuticals (Basel). 2024 Aug 31;17(9):1159. doi: 10.3390/ph17091159.

Abstract

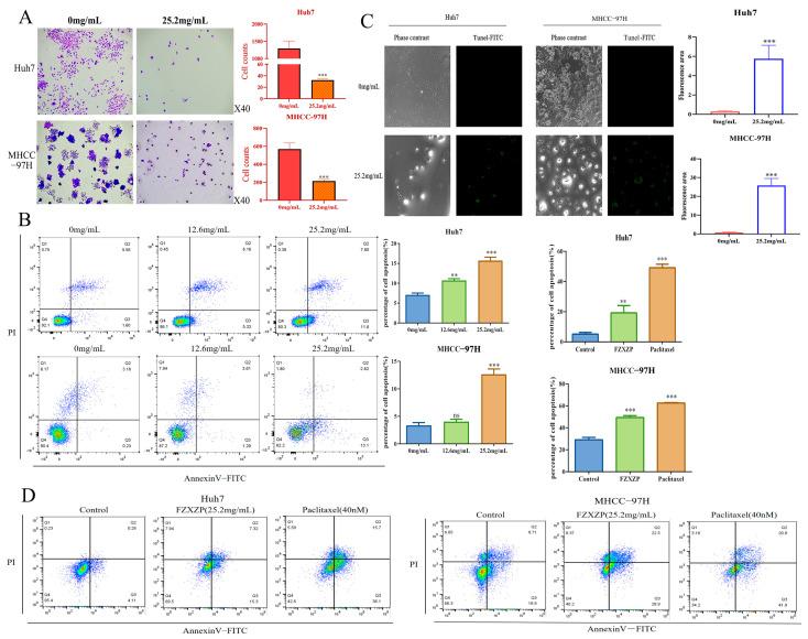
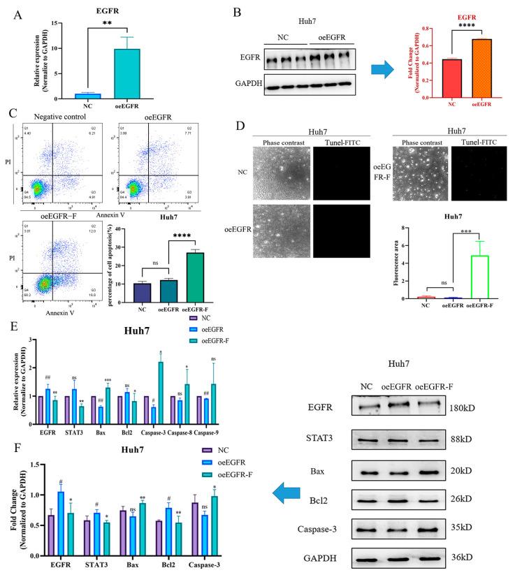
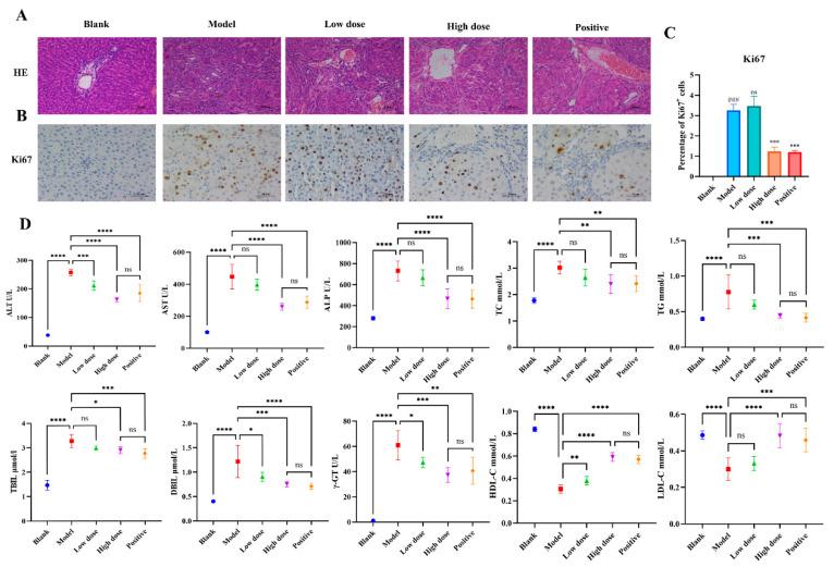
Fuzheng Xiaozheng prescription (FZXZP) is an effective formula for the treatment of different kinds of chronic liver diseases. However, its potential molecular mechanisms in treating hepatocellular carcinoma (HCC) have not been investigated thoroughly. The aim of this study is to elucidate the targets and intrinsic mechanisms of FZXZP and their active components for the treatment of HCC. The efficacy of FZXZP against HCC was clarified through a rat HCC model and HCC cell culture. Network pharmacology and molecular docking were utilized to predict the mechanism of action and effector components of FZXZP. The key mechanism and targets were verified by the construction of overexpression and knockout cell models. The results showed that FZXZP greatly delayed the development of HCC in vivo experiments, as evidenced by biochemical evaluations, H&E analyses and growth inhibition of HCC. FZXZP dramatically inhibited cell viability and proliferative capacity and induced the apoptosis of hepatoma cells in vitro. Moreover, network pharmacology analyses demonstrated that the family and apoptosis-related targets were found to be the most significant in bioinformatics analysis. Furthermore, the / signal axis might be the most likely target of FZXZP in anti-HCC due to the fact that it could be down-regulated by FZXZP with an upward trend of , , , and an inverse trend of . Importantly, the above targeted signal axis was finally validated by our knockdown and overexpression analyses. Meanwhile, flow cytometry and TUNEL staining also revealed that FZXZP significantly induced apoptosis in the -overexpressing HCC cell line. The molecular docking results revealed that the key effector components of FZXZP that exerted the above regulatory roles were wogonin and glycitein. All of these results suggest that FZXZP could significantly delay HCC development by inhibiting proliferation and promoting apoptosis of HCC cells, and the / signal axis might be a critical signal axis of FZXZP in suppressing HCC progression.

摘要

扶正消症方(FZXZP)是治疗各类慢性肝病的有效方剂。然而,其治疗肝细胞癌(HCC)的潜在分子机制尚未得到充分研究。本研究旨在阐明扶正消症方及其活性成分治疗HCC的靶点和内在机制。通过大鼠HCC模型和HCC细胞培养明确了扶正消症方对HCC的疗效。利用网络药理学和分子对接预测扶正消症方的作用机制和效应成分。通过构建过表达和敲除细胞模型验证关键机制和靶点。结果表明,在体内实验中,扶正消症方显著延缓了HCC的发展,生化评估、苏木精-伊红(H&E)分析以及HCC生长抑制均证明了这一点。在体外,扶正消症方显著抑制细胞活力和增殖能力,并诱导肝癌细胞凋亡。此外,网络药理学分析表明,在生物信息学分析中,家族和凋亡相关靶点最为显著。此外,/信号轴可能是扶正消症方抗HCC的最可能靶点,因为它可被扶正消症方下调,同时、、、呈上升趋势,呈相反趋势。重要的是,上述靶向信号轴最终通过我们的敲低和过表达分析得到验证。同时,流式细胞术和TUNEL染色也显示,扶正消症方在过表达的HCC细胞系中显著诱导凋亡。分子对接结果表明,发挥上述调节作用的扶正消症方关键效应成分是汉黄芩素和大豆黄素。所有这些结果表明,扶正消症方可通过抑制HCC细胞增殖和促进其凋亡显著延缓HCC发展,/信号轴可能是扶正消症方抑制HCC进展的关键信号轴。

https://cdn.ncbi.nlm.nih.gov/pmc/blobs/1f33/11434836/ffc11bf09a5a/pharmaceuticals-17-01159-g001.jpg

文献AI研究员

20分钟写一篇综述,助力文献阅读效率提升50倍。

立即体验

用中文搜PubMed

大模型驱动的PubMed中文搜索引擎

马上搜索

文档翻译

学术文献翻译模型,支持多种主流文档格式。

立即体验