Suppr超能文献

应用参与式行动研究方法,让澳大利亚文化和语言背景多样的社区参与人乳头瘤病毒疫苗接种:经验教训。

Applying a Participatory Action Research Approach to Engage an Australian Culturally and Linguistically Diverse Community around Human Papillomavirus Vaccination: Lessons Learned.

作者信息

Prokopovich Kathleen, Braunack-Mayer Annette, Street Jackie, Stanoevska Biljana, Pitts Leissa, Phillipson Lyn

机构信息

Australian Centre for Health Engagement, Evidence and Values, Faculty of the Arts, Social Science and Humanities, University of Wollongong, Northfields Ave., Wollongong, NSW 2522, Australia.

School of Public Health, Faculty of Health and Medical Sciences, University of Adelaide, Level 4, Rundle Mall Plaza, 50 Rundle Mall, Adelaide, SA 5000, Australia.

出版信息

Vaccines (Basel). 2024 Aug 28;12(9):978. doi: 10.3390/vaccines12090978.

Abstract

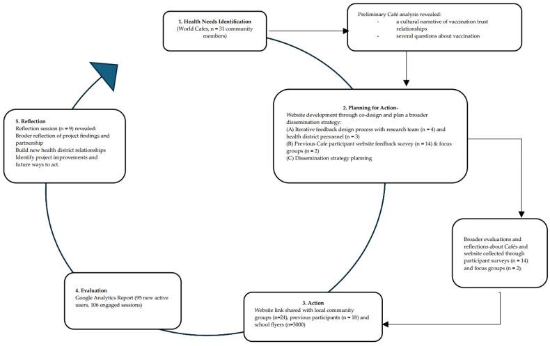
Globally, migrant and culturally and linguistically diverse (CALD) communities are known to have inequitable access to HPV vaccination. One participatory research approach used to engage CALD communities around vaccination is participatory action research (PAR), but we know little about the use of PAR to engage priority migrant and CALD communities around school and HPV vaccination. To address this gap, we partnered with our local Multicultural Health Service to understand how the largest CALD group in our region of New South Wales, Australia, engages with their local school and HPV vaccination program. Through a long-standing PAR relationship, we used a participatory research method (World Café) approach to explore the level of awareness and engagement a multi-generational community member had concerning HPV vaccination. We acted by sharing a co-designed information website to answer the community's questions about HPV vaccination. We then evaluated these engagements with surveys, focus groups and online analytic platforms. Last, we reflected with project partners and health service stakeholders on the overall project outcomes and shared our learnings. In our discussion, we shared our lessons learned and contributed to a wider conversation about the benefits, challenges, and practicalities of using PAR to engage a priority CALD community around HPV vaccination.

摘要

在全球范围内,移民以及文化和语言背景多元(CALD)的群体在获得人乳头瘤病毒(HPV)疫苗接种方面存在不平等现象。一种用于让CALD群体参与疫苗接种相关事务的参与式研究方法是参与式行动研究(PAR),但我们对利用PAR让重点移民群体和CALD群体参与学校及HPV疫苗接种方面的情况了解甚少。为了填补这一空白,我们与当地的多元文化健康服务机构合作,以了解澳大利亚新南威尔士州我们所在地区最大的CALD群体是如何参与其当地学校及HPV疫苗接种项目的。通过长期的PAR合作关系,我们采用参与式研究方法(世界咖啡馆法)来探究多代社区成员对HPV疫苗接种的知晓程度和参与情况。我们采取的行动是分享一个共同设计的信息网站,以回答社区关于HPV疫苗接种的问题。然后,我们通过调查、焦点小组和在线分析平台对这些参与情况进行评估。最后,我们与项目合作伙伴及健康服务利益相关者就项目总体成果进行了反思,并分享了我们的经验教训。在讨论中,我们分享了所学到的经验教训,并为关于利用PAR让重点CALD群体参与HPV疫苗接种的益处、挑战和实际操作等更广泛的讨论做出了贡献。

https://cdn.ncbi.nlm.nih.gov/pmc/blobs/a8b8/11436009/d484a3dd0600/vaccines-12-00978-g001.jpg

文献AI研究员

20分钟写一篇综述,助力文献阅读效率提升50倍。

立即体验

用中文搜PubMed

大模型驱动的PubMed中文搜索引擎

马上搜索

文档翻译

学术文献翻译模型,支持多种主流文档格式。

立即体验