Suppr超能文献

RBMX的去SUMO化修饰调节外泌体中货物的分选,以促进糖尿病肾病中的肾小管间质纤维化。

DeSUMOylation of RBMX regulates exosomal sorting of cargo to promote renal tubulointerstitial fibrosis in diabetic kidney disease.

作者信息

Yang Yanlin, Ren Shijing, Xue Junyu, Dong Wenhui, He Wei, Luo Jiayi, Li Xiaomin, Xu Haibin, Zheng Zongji, Wang Xiangyu, Wang Ling, Guan Meiping, Jia Yijie, Xue Yaoming

机构信息

Department of Endocrinology & Metabolism, Nanfang Hospital, Southern Medical University, Guangzhou, China; Department of Endocrinology & Metabolism, the Second Affiliated Hospital, Jiangxi Medical College, Nanchang University, Nanchang, China.

Department of Endocrinology & Metabolism, Nanfang Hospital, Southern Medical University, Guangzhou, China.

出版信息

J Adv Res. 2025 Aug;74:175-189. doi: 10.1016/j.jare.2024.09.021. Epub 2024 Sep 26.

Abstract

INTRODUCTION

Diabetic kidney disease (DKD) has become the primary cause of chronic renal failure in China, and renal tubulointerstitial fibrosis plays a central role in DKD progression. Urinary exosomes, which reflect kidney changes, are largely influenced by RNA-binding proteins (RBPs) in their miRNA content.

OBJECTIVES

Our research aimed to determine the effect of the RNA-binding protein RBMX on exosomal miRNA in DKD.

METHODS

We introduced a higher level of Rbmx into diabetic mice using an adenoassociated virus and isolated exosomes from their kidney tissue through advanced centrifugation techniques and specialized kits. We then conducted a series of tests, including qRT-PCR, Western blot, MitoSOX, ATP luminescence, coimmunoprecipitation, SUMOylation assays, RNA immunoprecipitation, and confocal microscopy.

RESULTS

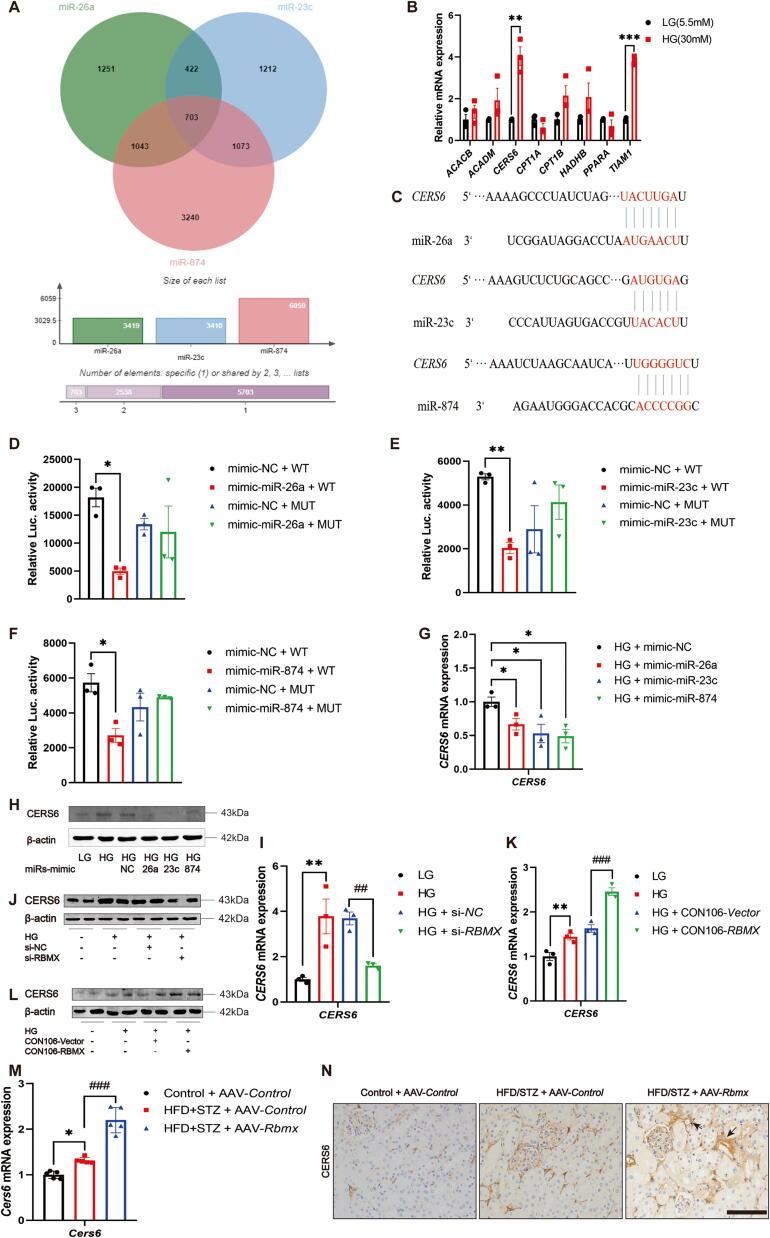
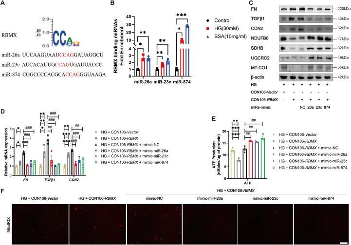
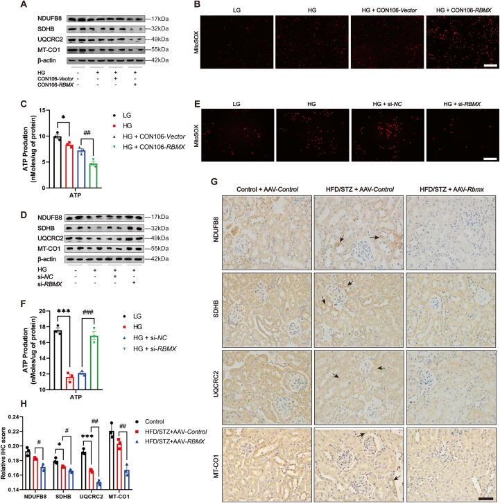
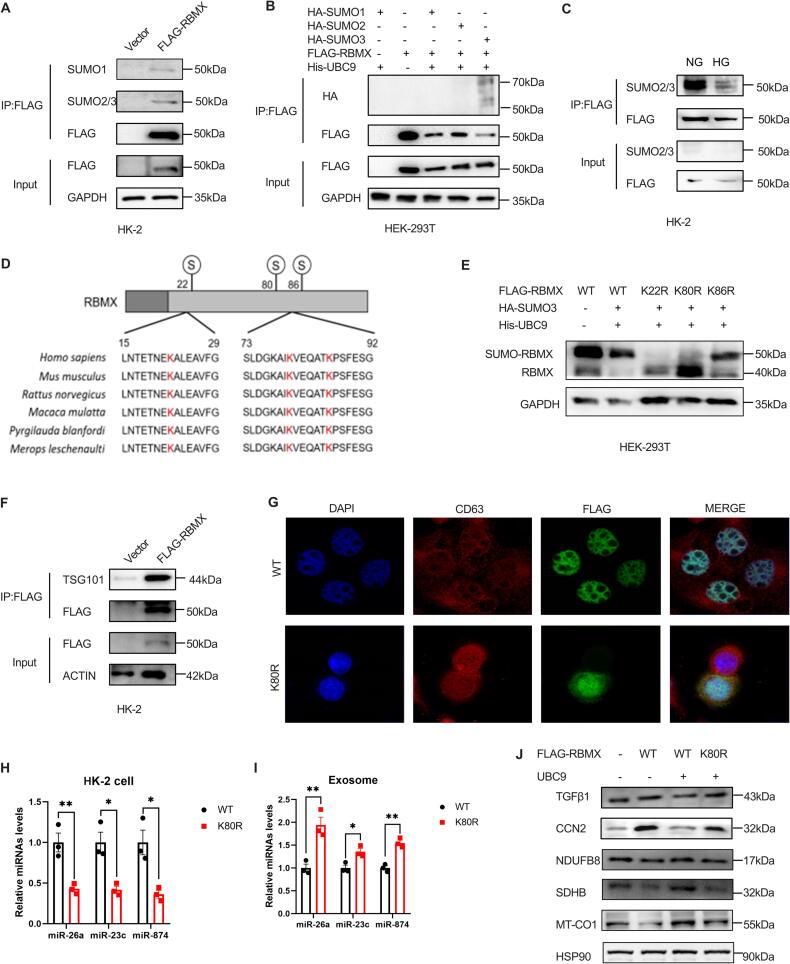
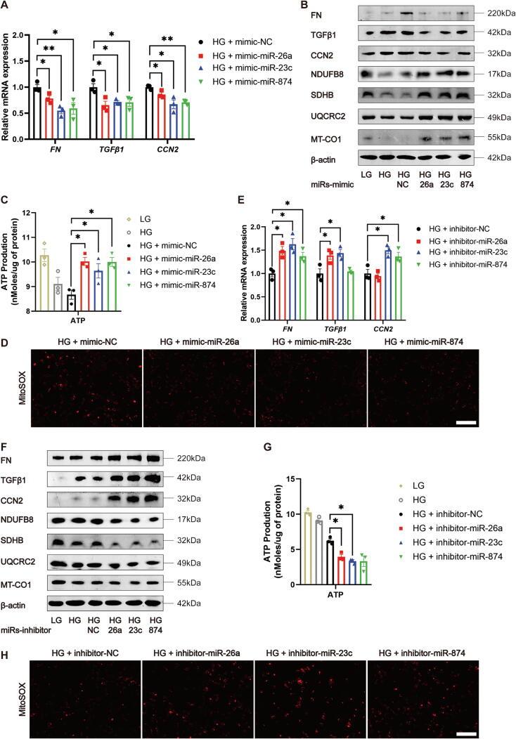
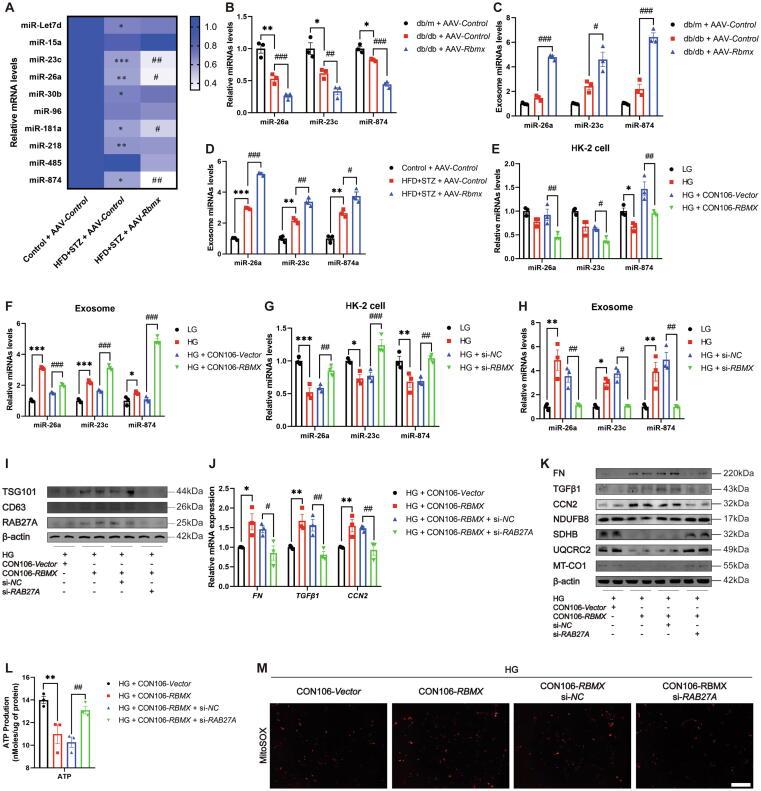
RBMX is found in higher levels in DKD and contributes to worsening kidney fibrosis, mitochondrial damage, and miRNA mismanagement in exosomes. It specifically binds with miR-26a, miR-23c, and miR-874 within the exosomes. This dysfunction may be linked to changes in RBMX SUMOylation. These miRNAs seem to protect against mitochondrial damage in kidney cells by targeting CERS6.

CONCLUSION

DeSUMOylation of RBMX plays a crucial role in determining the makeup of miRNAs in kidney cell exosomes, impacting the protective miRNAs which regulate mitochondrial damage through their interaction with CERS6 mRNA, ultimately affecting mitochondrial health in DKD.

摘要

引言

糖尿病肾病(DKD)已成为中国慢性肾衰竭的主要原因,肾小管间质纤维化在DKD进展中起核心作用。尿液外泌体反映肾脏变化,其微小RNA(miRNA)含量在很大程度上受RNA结合蛋白(RBP)影响。

目的

我们的研究旨在确定RNA结合蛋白RBMX对DKD中外泌体miRNA的影响。

方法

我们使用腺相关病毒将更高水平的Rbmx导入糖尿病小鼠体内,并通过先进的离心技术和专用试剂盒从其肾脏组织中分离外泌体。然后我们进行了一系列测试,包括qRT-PCR、蛋白质免疫印迹、线粒体超氧化物检测、ATP发光检测、免疫共沉淀、SUMO化检测、RNA免疫沉淀和共聚焦显微镜检查。

结果

在DKD中发现RBMX水平较高,并且它会导致肾脏纤维化恶化、线粒体损伤以及外泌体中miRNA管理不善。它在外泌体内与miR-26a、miR-23c和miR-874特异性结合。这种功能障碍可能与RBMX SUMO化的变化有关。这些miRNA似乎通过靶向CERS6来保护肾脏细胞免受线粒体损伤。

结论

RBMX的去SUMO化在决定肾细胞外泌体中miRNA的组成方面起着关键作用,影响通过与CERS6 mRNA相互作用来调节线粒体损伤的保护性miRNA,最终影响DKD中的线粒体健康。

https://cdn.ncbi.nlm.nih.gov/pmc/blobs/ca45/12302726/542ab6833849/ga1.jpg

文献AI研究员

20分钟写一篇综述,助力文献阅读效率提升50倍。

立即体验

用中文搜PubMed

大模型驱动的PubMed中文搜索引擎

马上搜索

文档翻译

学术文献翻译模型,支持多种主流文档格式。

立即体验