Suppr超能文献

伯氏疟原虫的高迁移率族蛋白B1通过调节pir基因的表达来控制宿主免疫反应和脾脏清除。

Plasmodium berghei HMGB1 controls the host immune responses and splenic clearance by regulating the expression of pir genes.

作者信息

Vaishalli Pradeep Mini, Das Rahul, Cheema Harveer Singh, Ghosh Sourav, Chandana Manjunatha, Anand Aditya, Murmu Krushna Chandra, Padmanaban Govindarajan, Ravindran Balachandran, Nagaraj Viswanathan Arun

机构信息

Infectious Disease Biology, Institute of Life Sciences, Bhubaneswar, Odisha, India; Regional Centre for Biotechnology, Faridabad, Haryana, India.

Infectious Disease Biology, Institute of Life Sciences, Bhubaneswar, Odisha, India; Department of Botany, Meerut College, Meerut, Uttar Pradesh, India.

出版信息

J Biol Chem. 2024 Nov;300(11):107829. doi: 10.1016/j.jbc.2024.107829. Epub 2024 Sep 27.

Abstract

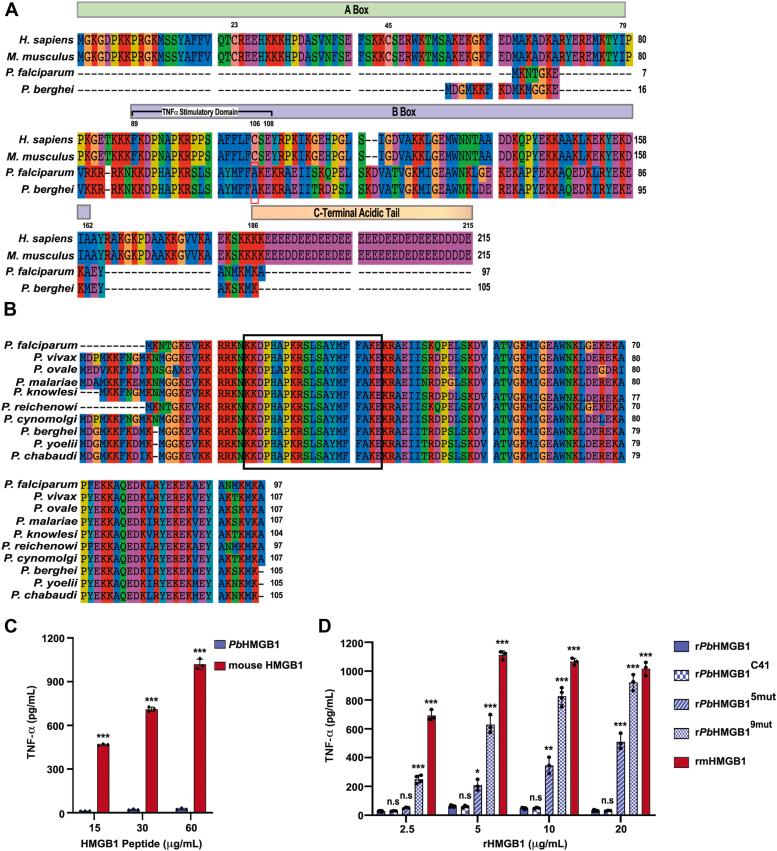
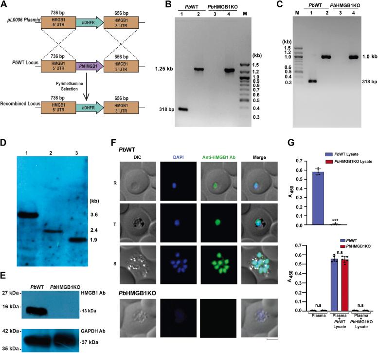
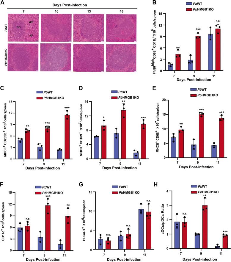
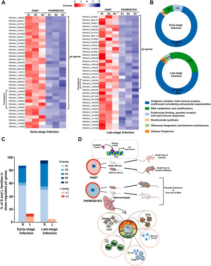
High mobility group box (HMGB) proteins belong to the high mobility group (HMG) superfamily of non-histone nuclear proteins that are involved in chromatin remodeling, regulation of gene expression, and DNA repair. When extracellular, HMGBs serve as alarmins inducing inflammation, and this is attributed to the proinflammatory activity of box B. Here, we show that Plasmodium HMGB1 has key amino acid changes in box B resulting in the loss of TNF-α stimulatory activity. Site-directed mutagenesis of the critical amino acids in box B with respect to mouse HMGB1 renders recombinant Plasmodium berghei (Pb) HMGB1 capable of inducing TNF-α release. Targeted deletion of PbHMGB1 and a detailed in vivo phenotyping show that PbHMGB1 knockout (KO) parasites can undergo asexual stage development. Interestingly, Balb/c mice-infected with PbHMGB1KO parasites display a protective phenotype with subsequent clearance of blood parasitemia and develop long-lasting protective immunity against the challenges performed with Pb wildtype parasites. The characterization of splenic responses shows prominent germinal centers leading to effective humoral responses and enhanced T follicular helper cells. There is also complete protection from experimental cerebral malaria in CBA/CaJ mice susceptible to cerebral pathogenesis with subsequent parasite clearance. Transcriptomic studies suggest the involvement of PbHMGB1 in pir expression. Our findings highlight the gene regulatory function of parasite HMGB1 and its in vivo significance in modulating the host immune responses. Further, clearance of asexual stages in PbHMGB1KO-infected mice underscores the important role of parasite HMGB1 in host immune evasion. These findings have implications in developing attenuated blood-stage vaccines for malaria.

摘要

高迁移率族蛋白盒(HMGB)属于非组蛋白核蛋白的高迁移率族(HMG)超家族,参与染色质重塑、基因表达调控和DNA修复。当处于细胞外时,HMGB作为警报素诱导炎症,这归因于B盒的促炎活性。在此,我们表明疟原虫HMGB1在B盒中有关键氨基酸变化,导致肿瘤坏死因子-α(TNF-α)刺激活性丧失。相对于小鼠HMGB1对B盒中的关键氨基酸进行定点诱变,使重组伯氏疟原虫(Pb)HMGB1能够诱导TNF-α释放。对PbHMGB1进行靶向缺失并进行详细的体内表型分析表明,PbHMGB1基因敲除(KO)寄生虫能够进行无性阶段发育。有趣的是,感染PbHMGB1KO寄生虫的Balb/c小鼠表现出保护性表型,随后血中疟原虫血症得以清除,并对Pb野生型寄生虫的攻击产生持久的保护性免疫。脾脏反应的特征显示生发中心突出,导致有效的体液反应和增强的T滤泡辅助细胞。对于易患脑部病变的CBA/CaJ小鼠,也完全保护其免受实验性脑型疟疾的侵害,随后寄生虫被清除。转录组学研究表明PbHMGB1参与pir表达。我们的研究结果突出了寄生虫HMGB1的基因调控功能及其在调节宿主免疫反应中的体内意义。此外,PbHMGB1KO感染小鼠中无性阶段的清除强调了寄生虫HMGB1在宿主免疫逃避中的重要作用。这些发现对开发疟疾减毒血液阶段疫苗具有启示意义。

https://cdn.ncbi.nlm.nih.gov/pmc/blobs/6d3b/11541847/1c3501fbd6ba/gr1.jpg

文献AI研究员

20分钟写一篇综述,助力文献阅读效率提升50倍。

立即体验

用中文搜PubMed

大模型驱动的PubMed中文搜索引擎

马上搜索

文档翻译

学术文献翻译模型,支持多种主流文档格式。

立即体验