Suppr超能文献

计算免疫突触分析揭示了不同肿瘤微环境中的 T 细胞相互作用。

Computational immune synapse analysis reveals T-cell interactions in distinct tumor microenvironments.

机构信息

The Jackson Laboratory for Genomic Medicine, Farmington, CT, USA.

Department of Genetics and Genome Sciences, UConn Health, Farmington, CT, USA.

出版信息

Commun Biol. 2024 Sep 28;7(1):1201. doi: 10.1038/s42003-024-06902-2.

Abstract

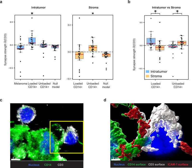
The tumor microenvironment (TME) and the cellular interactions within it can be critical to tumor progression and treatment response. Although technologies to generate multiplex images of the TME are advancing, the many ways in which TME imaging data can be mined to elucidate cellular interactions are only beginning to be realized. Here, we present a novel approach for multipronged computational immune synapse analysis (CISA) that reveals T-cell synaptic interactions from multiplex images. CISA enables automated discovery and quantification of immune synapse interactions based on the localization of proteins on cell membranes. We first demonstrate the ability of CISA to detect T-cell:APC (antigen presenting cell) synaptic interactions in two independent human melanoma imaging mass cytometry (IMC) tissue microarray datasets. We then verify CISA's applicability across data modalities with melanoma histocytometry whole slide images, revealing that T-cell:macrophage synapse formation correlates with T-cell proliferation. We next show the generality of CISA by extending it to breast cancer IMC images, finding that CISA quantifications of T-cell:B-cell synapses are predictive of improved patient survival. Our work demonstrates the biological and clinical significance of spatially resolving cell-cell synaptic interactions in the TME and provides a robust method to do so across imaging modalities and cancer types.

摘要

肿瘤微环境(TME)及其内部的细胞相互作用对于肿瘤的进展和治疗反应至关重要。尽管生成 TME 多重图像的技术正在不断发展,但 TME 成像数据可以通过多种方式进行挖掘以阐明细胞相互作用,这一点才刚刚开始被认识到。在这里,我们提出了一种新颖的多方面计算免疫突触分析(CISA)方法,可从多重图像中揭示 T 细胞突触相互作用。CISA 能够基于细胞膜上蛋白质的定位,自动发现和定量免疫突触相互作用。我们首先证明了 CISA 能够在两个独立的人类黑色素瘤成像质谱细胞仪(IMC)组织微阵列数据集检测 T 细胞:APC(抗原呈递细胞)突触相互作用。然后,我们通过黑色素瘤组织细胞学全幻灯片图像验证了 CISA 在不同数据模态中的适用性,结果表明 T 细胞:巨噬细胞突触形成与 T 细胞增殖相关。接下来,我们通过将其扩展到乳腺癌 IMC 图像来展示 CISA 的通用性,发现 CISA 对 T 细胞:B 细胞突触的定量分析可预测患者的生存改善。我们的工作证明了在肿瘤微环境中空间解析细胞-细胞突触相互作用的生物学和临床意义,并提供了一种在多种成像模态和癌症类型中实现这一目标的强大方法。

https://cdn.ncbi.nlm.nih.gov/pmc/blobs/2762/11438971/d13cde2b1503/42003_2024_6902_Fig1_HTML.jpg

文献AI研究员

20分钟写一篇综述,助力文献阅读效率提升50倍。

立即体验

用中文搜PubMed

大模型驱动的PubMed中文搜索引擎

马上搜索

文档翻译

学术文献翻译模型,支持多种主流文档格式。

立即体验