Suppr超能文献

阻断 Crk 可通过 JNK 介导的凋亡消除果蝇中 Yki/YAP 激活的肿瘤。

Blockade of Crk eliminates Yki/YAP-activated tumors via JNK-mediated apoptosis in Drosophila.

机构信息

Laboratory of Genetics, Graduate School of Biostudies, Kyoto University, 46-29, Yoshida-shimoadachi-cho, Sakyo-ku, Kyoto, 606-8501, Japan.

出版信息

Commun Biol. 2024 Sep 28;7(1):1196. doi: 10.1038/s42003-024-06897-w.

Abstract

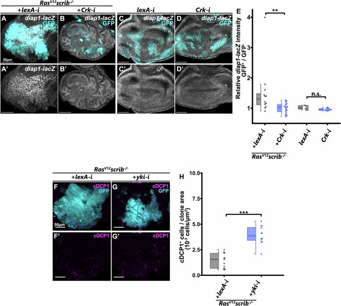
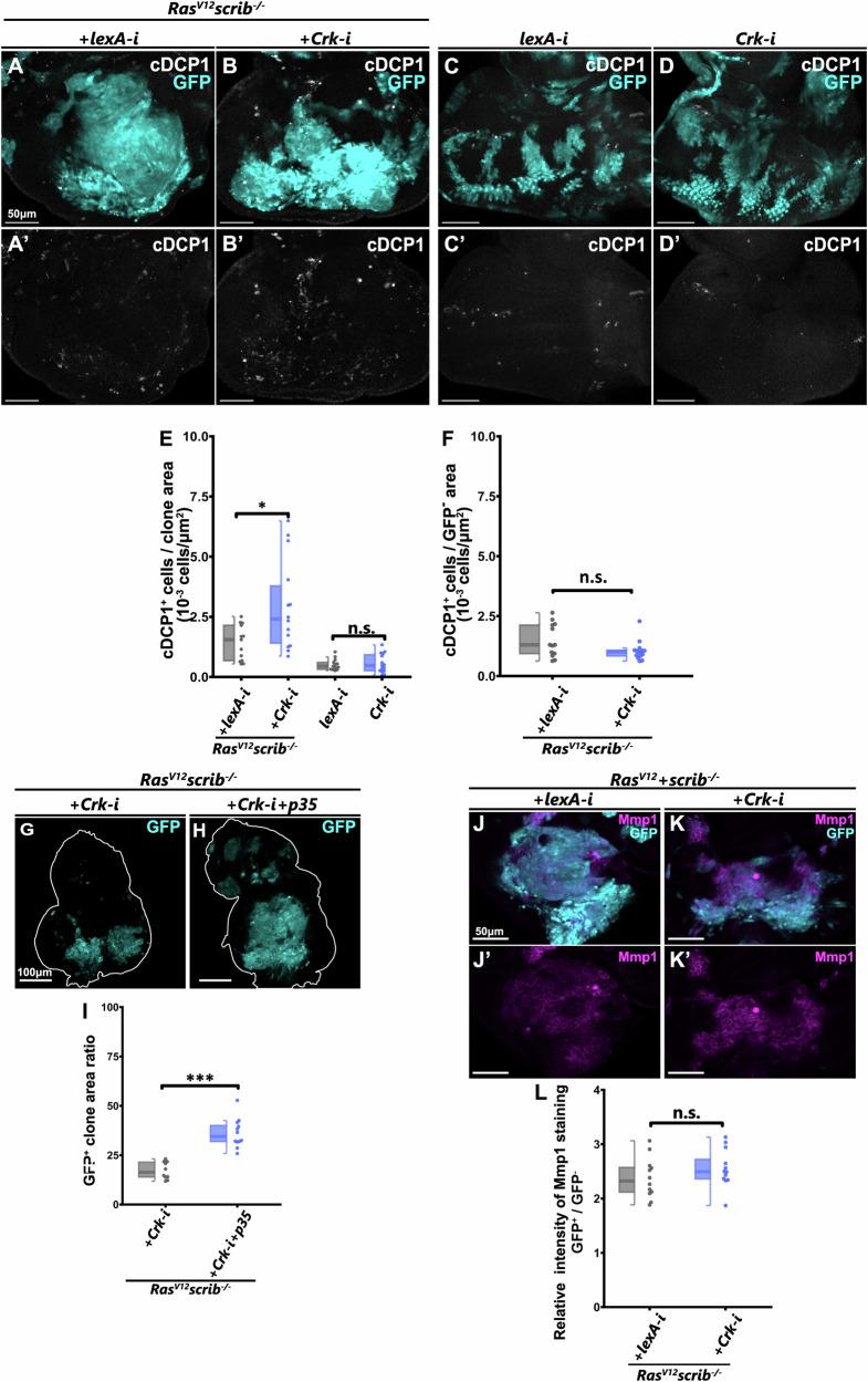
Selective elimination of cancer cells without causing deleterious effects on normal cells is an ideal anti-cancer strategy. Here, using Drosophila cancer model, we performed an in vivo RNAi screen for anti-cancer targets that selectively eliminate tumors without affecting normal tissue growth. In Drosophila imaginal epithelium, clones of cells expressing oncogenic Ras with simultaneous mutations in the cell polarity gene scribble (Ras/scrib) develop into malignant tumors. We found that knockdown of Crk, the Drosophila ortholog of human CRK (CT10 regulatory kinase) and CRKL (Crk-like) adapter proteins, significantly suppresses growth of Ras/scrib tumors by inducing c-Jun N-terminal kinase (JNK)-mediated apoptosis, while it does not affect growth of normal epithelium. Mechanistically, Crk inhibition blocks Yorkie (Yki)/YAP activity by impairing F-actin accumulation, an upstream event of Yki/YAP activation in tumors. Inhibition of Yki/YAP in tumors causes intracellular JNK signaling to be used for apoptosis induction. Given that molecules and signaling pathways identified in Drosophila are highly conserved and activated in human cancers, our findings would provide a novel, to the best of our knowledge, anti-cancer strategy against YAP-activated cancers.

摘要

选择性消除癌细胞而不对正常细胞造成有害影响是一种理想的抗癌策略。在这里,我们使用果蝇癌症模型,进行了体内 RNAi 筛选,以寻找能够选择性消除肿瘤而不影响正常组织生长的抗癌靶点。在果蝇的 imaginal 上皮中,同时表达致癌 Ras 突变和细胞极性基因 scribble 突变的细胞克隆会发展成恶性肿瘤。我们发现,敲低果蝇 CT10 调节激酶 (CRK) 和 Crk 样 (CRKL) 衔接蛋白的同源物 Crk,通过诱导 c-Jun N 端激酶 (JNK) 介导的细胞凋亡,显著抑制 Ras/scrib 肿瘤的生长,而不影响正常上皮的生长。在机制上,Crk 抑制通过破坏 F-肌动蛋白积累来阻断 Yorkie (Yki)/YAP 活性,这是肿瘤中 Yki/YAP 激活的上游事件。在肿瘤中抑制 Yki/YAP 会导致细胞内 JNK 信号通路被用于诱导细胞凋亡。鉴于在果蝇中鉴定的分子和信号通路在人类癌症中高度保守并被激活,我们的研究结果将为针对 YAP 激活型癌症提供一种新颖的、据我们所知的抗癌策略。

https://cdn.ncbi.nlm.nih.gov/pmc/blobs/aa58/11438906/a9abb9646b5a/42003_2024_6897_Fig1_HTML.jpg

文献AI研究员

20分钟写一篇综述,助力文献阅读效率提升50倍。

立即体验

用中文搜PubMed

大模型驱动的PubMed中文搜索引擎

马上搜索

文档翻译

学术文献翻译模型,支持多种主流文档格式。

立即体验