Suppr超能文献

单细胞基因组编辑优化用于 B 细胞成熟可使它们的特异性转向肿瘤抗原。

Single-hit genome editing optimized for maturation in B cells redirects their specificity toward tumor antigens.

机构信息

INSERM U 1236, University of Rennes 1, Etablissement Français du Sang, 35000, Rennes, France.

Control of the B-cell Response & Lymphoproliferation, INSERM U1262, CNRS UMR 7276, Limoges University, 87025, Limoges, France.

出版信息

Sci Rep. 2024 Sep 28;14(1):22432. doi: 10.1038/s41598-024-74005-3.

Abstract

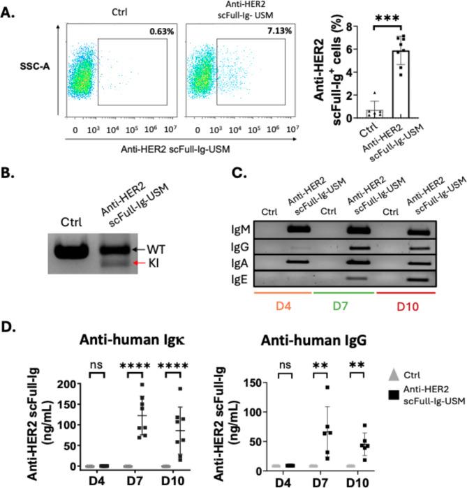
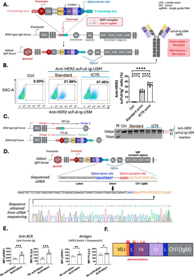
T-cell-based adoptive immunotherapy is a new pillar of cancer care. Tumor-redirected B cells could also contribute to therapy if their manipulation to rewire immunoglobulin (Ig) genes is mastered. We designed a single-chain Ig-encoding cassette ("scFull-Ig") that redirects antigen specificity when inserted at a single position of the IgH locus. This design, which places combined IgH and IgL variable genes downstream of a pVH promoter, nevertheless preserves all Ig functional domains and the intrinsic mechanisms that regulate expression from the IgM B cell receptor (BCR) expression to Ig secretion, somatic hypermutation and class switching. This single-locus editing provides an efficient and safe strategy to both disrupt endogenous Ig expression and encode a new Ig paratope. As a proof of concept, the functionality of scFull BCR and/or secreted Ig was validated against two different classical human tumor antigens, HER2 and hCD20. Once validated in cell lines, the strategy was extended to primary B cells, confirming the successful engineering of BCR and Ig expression and the ability of scFull-Ig to undergo further class switching. These results further pave the way for future B cell-based adoptive immunotherapy and strategies to express a therapeutic mAb with a variety of switched H-chains that provide complementary functions.

摘要

基于 T 细胞的过继免疫疗法是癌症治疗的一个新支柱。如果能够掌握操纵免疫球蛋白(Ig)基因的方法,那么靶向肿瘤的 B 细胞也可能有助于治疗。我们设计了一种单链 Ig 编码盒("scFull-Ig"),当插入 IgH 基因座的单个位置时,可重新定向抗原特异性。这种设计将结合的 IgH 和 IgL 可变基因置于 pVH 启动子的下游,尽管如此,它仍然保留了所有 Ig 功能域以及调节从 IgM B 细胞受体(BCR)表达到 Ig 分泌、体细胞高频突变和类别转换的内在机制。这种单基因座编辑提供了一种高效、安全的策略,既能破坏内源性 Ig 表达,又能编码新的 Ig 变区。作为概念验证,我们针对两种不同的经典人类肿瘤抗原,HER2 和 hCD20,验证了 scFull-BCR 和/或分泌型 Ig 的功能。一旦在细胞系中得到验证,该策略就扩展到了原代 B 细胞,证实了 BCR 和 Ig 表达的成功工程以及 scFull-Ig 进一步进行类别转换的能力。这些结果为未来基于 B 细胞的过继免疫疗法以及表达具有互补功能的各种切换 H 链的治疗性单克隆抗体的策略铺平了道路。

https://cdn.ncbi.nlm.nih.gov/pmc/blobs/1dd7/11438885/9e3f10906107/41598_2024_74005_Fig1_HTML.jpg

文献AI研究员

20分钟写一篇综述,助力文献阅读效率提升50倍。

立即体验

用中文搜PubMed

大模型驱动的PubMed中文搜索引擎

马上搜索

文档翻译

学术文献翻译模型,支持多种主流文档格式。

立即体验